您当前所在位置:资讯平台 > 活动会议 > 教学培训

北京大学2025-2026学年访问学者、进修教师招生启动!速看报名指南!

2025/03/26来源: 北京大学马克思主义学院 作者: 排版 | 刘喆 一审 | 陈利文 二审 | 曲建英

为充分发挥优秀学科的带头作用,促进校际学术交流,提升兄弟院校师资水平,根据教育部有关文件精神及《北京大学接受访问学者、进修教师工作管理规定》的具体要求,北京大学2025-2026学年接受国内访问学者、进修教师来校研修。本学年的研修项目涵盖了教育部“高等学校中西部青年骨干教师”国内访问学者 (以下简称:骨干访问学者),中共中央组织部、教育部的“西部之光”访问学者项目(以下简称:西部之光访问学者),人力资源和社会保障部的少数民族特培项目(以下简称:人社部特培),以及自主招生的一般访问学者和进修教师项目。具体接受办法及申请流程如下:

一、接受对象和申请条件

我校接受遵纪守法,政治思想素质好,专业基础扎实,潜心教学和科研的相关人员

1、委托培养的访问学者项目

(1)骨干访问学者骨干访问学者是指由教育部高等学校师资培训交流武汉中心(以下简称:武汉中心)选派的中西部青年骨干教师国内访问学者。北京大学只接受武汉中心推荐的名单,并择优录取,最终结果由武汉中心对外公布。录取的骨干访问学者可获得教育部经费资助,资助费用可抵扣部分学费

(2)西部之光访问学者根据教育部下发的人选名单,我校落实培养任务

(3)人社部特培由人社部遴选培养对象,由我校落实培养任务

2、一般访问学者项目

接受对象为国内高等学校、军校和党校在职教师、国家教科文机构在职专业技术人员。申请人须同时符合以下条件:

(1)所申请的专业方向基本与目前所从事的教学、科研及管理专业方向一致

(2)具有大学本科及以上学历、学士及以上学位

(3)国家授权机构颁发的高级专业技术职务或具有博士学位

3、进修教师项目

接受对象为国内高等学校、军校和党校在职教师、国家教科文机构在职专业技术人员,申请人须同时符合以下条件:

(1)申请的专业方向基本与目前所从事的教学、科研及管理专业方向一致

(2)具有大学本科及以上学历、学士及以上学位

4、医学部进修及国内访问学者

相关工作请关注北京大学医学部进修访学管理平台https://fvs.bjmu.edu.cn/dynamic,和微信公众号“北大医学继续教育”联系电话:010-82802692,地址:北京市海淀区学院路38号,邮编:100191

二、培养方式和要求

1、全脱产学习,且不得同时在其他学校进行访学和进修

2、访问学者以参加北京大学学术科研工作为主,由导师协助制订访学计划,按期完成计划且结业考核合格者,由北京大学颁发《国内访问学者证书》

3、进修教师进修期间需选修4至8门课程,不得跨系选课。选修课程需参加考核,成绩合格者,由北京大学颁发《北京大学进修证书》

4、在校期间必须遵守国家法规和北京大学各项规章制度,需秉持优良学风,遵循学术道德和规范

三、收费标准和研修期限

5

四、申请程序

1、网上申请

(1) 申请人报名前请仔细阅读《北京大学接受访问学者、进修教师工作管理规定》,接受《北京大学接受访问学者、进修教师工作管理规定》所述内容后方可提交申请

(2)申请网站:https://jxfx.oce.pku.edu.cn

(3)申请及初审截至日期:2025年5月20日

(4)申请期间请保持手机畅通和电子邮箱正常使用,以便接收审核通知

(5)导师课题目录参照《2025-2026学年北京大学访问学者课题目录》

2、初审结果查询

提交申请3个工作日后,可登录网站查询初审结果。在申请截止日期前,初审未通过者,请申请人根据系统提示修改填报信息,符合条件者可重新提交申请。通过初审的申请人可进入复审申请环节

复审申请及复审材料提交

申请人在报名系统提交复审申请和复审材料,并邮寄纸质版复审材料。复审材料提交截止日期:2025年5月27日(纸质材料邮寄时间以邮戳为准,过期不再受理)

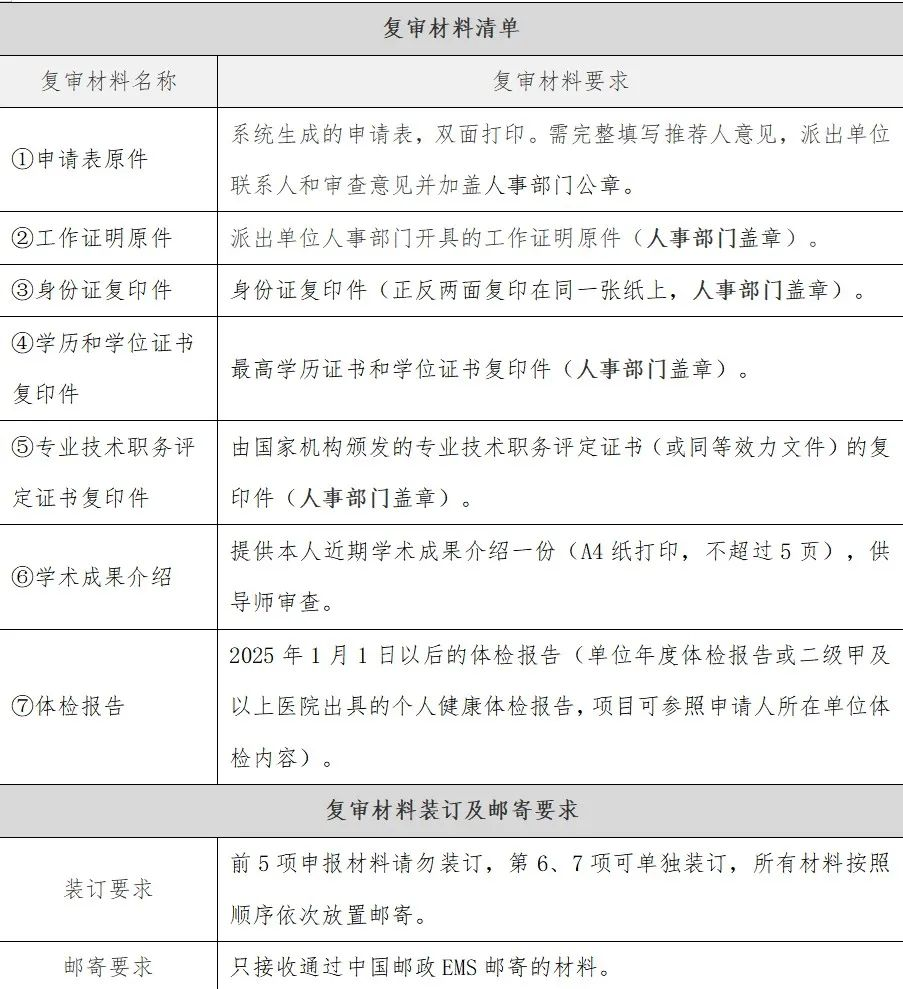
3、复审材料清单

6


4、录取结果查询

申请人可于2025年7月7日登陆系统查询录取结果。请自行下载 《入学须知》申请人按《入学须知》要求,在规定时间到校办理入学手续,逾期不报到者,按自动退学处理。未被录取的申请人,不再另行通知,申请材料不予退回

5、其他注意事项

(1)凡在申报过程中作假舞弊者,无论何时发现,一律取消其申报和进修访学资格

(2)申请人所提交的照片,将用于北京大学出入校人脸识别系统。具体要求:近期正面免冠证件照(白底),露出额头和双耳,不带眼镜,不得使用美颜、浓妆或PS处理的照片

(3)身体状况不适宜长期在外脱产学习与集体生活者(例如怀孕、患有传染病或精神疾病等),不予接受

(4)北京大学只通过继续教育部网站:https://www.oce.pku.edu.cn/cms/jxfx/index.htm及微信公众号“北京大学继续教育”发布招生信息,从未委托任何机构或个人代理招生相关工作

(5)访问学者、进修教师需自行安排来校进修访学期间住宿

(6)如有特殊情况,导致申请、报到入学等安排无法按照预期进行或有所调整,学校将第一时间发布通知,请申请人随时关注本网站通知

6、联系方式

张老师:010-62760832  

邮箱:zh333@pku.edu.cn   

地址:北京大学勺园5号楼217室