自独立以来,新加坡一直强调“生存”,强烈的生存欲促使新加坡政府把任何国内或国际的变化都紧紧地与国家安全联系在一起。因此,新加坡非常重视国家的公民教育,以期培养理想的新加坡公民。新加坡于2021年颁布最新版本的小学、中学和大学预科的品格与公民教育(Characterand Citizenship Education,以下简称CCE)课程标准。CCE2021课程标准参考了现有的《21世纪能力和学生成果框架》,旨在明确核心价值观与社会情感能力的联系,以及学生如何内化和实践这些价值观。最新版本的CCE课程标准是对2014年版本的补充和调整。较之2014年版本,2021年版本仍坚持“学生中心,多方合作”的课程理念、以核心价值观为中心的课程目标、关注学生现实生活的课程内容。此外,CCE2021课程标准特别重视学生所处的学校环境与学科之间的联系,在课程设置方面统一了大中小学的课程类型,更加强调学生的自主性。新加坡品格与公民教育在课程改革的过程中越来越一体化,对新加坡品格与公民教育课程的课程理念、目标、内容等进行全方位分析,可以为我国思想政治课程一体化建设提供一些有益的参考和经验。
一、新加坡品格与公民教育课程的课程理念、目标与内容
1.“学生中心,多方合作”的课程理念
CCE是学生全面发展不可或缺的一部分,为学生带来积极的人生成果。CCE课程标准与新加坡课程理念保持一致,从个人、学校、家—校—社合作三方面来设计和实施CCE。作为个人、家庭成员、朋友、社区成员、新加坡和世界公民,每个学生都有茁壮成长并过上充实生活的潜力。学生在性格塑造的过程中会受到周围环境的影响,需要有意识地选择成为什么样的人。学校为学生提供了多样的学习平台和丰富的学习机会。学校领导、核心人员和教师在CCE中起着关键作用。他们作为榜样表现出的信念和做出的承诺影响着学校为培养学生的性格、社会情感健康和公民气质所做的努力的有效性。教师对学生具有直接的影响,需要成为反思的实践者。学校、家庭与更广泛的社区合作,培养和教育孩子们在性格上获得成长,并在社会、国家和其他地方发挥积极的作用。
CCE课程框架的设计和制定遵循以下三个主要指导原则:学生应始终处于CCE的核心位置,要满足他们的发展需求和社会情感健康需要,帮助他们成为道德正直的个体、负责任和积极的公民;CCE有目的地设计和实施课堂内外的课程和学习体验,不让学习变为一件偶然的事情;在学校为学生提供的CCE中,需要在整个课程中以连贯的方式促进学生性格和公民气质的发展,而不能把CCE孤立起来。CCE课程的设计与实施都体现出“学生中心,多方合作”的理念。
2.以核心价值观为中心的课程目标
学生的个人价值观是指导学生在私人和公共领域行为的原则和信念。在更广泛的社会层面上,学生的个人价值观是持久的共同信念,是关于“什么是值得的,什么是人们为之奋斗的理想,以及判断特定行为是好的、正确的、可取的或值得尊重的广泛标准”。核心价值观包括尊重、责任、坚韧、正直、关怀和和谐,也是新加坡人共同的社会和国家价值观的基础。将目标感整合到一个人的身份中是性格发展和使价值观内化的重要组成部分,强烈的目标感会促进学生未来身份、积极情感和心理发展的形成,从而使他们能够更好地驾驭成年后的过渡时期。目标发展可能对年龄较大的青少年更重要,因为他们考虑自己未来的教育和职业道路、生活的总体目标以及与发现自我的价值观、优势、才能和兴趣如何被有意义地应用有关,从而在自己的影响范围内外发展出一种个人意义,同时也能够为他人的利益做出贡献。有了目标感,学生更有可能实践构成自己性格基础的核心价值观,并有意义地应用学到的社会情感能力。因此,有必要有意识地培养和促进学生的目标感。CCE针对小学到大学预科的所有学生提出了统一的培养目标,旨在培养学生具有良好的品格、坚韧的意志和健康的社会情感、适应未来生活的能力,以及积极的公民意识,从而凸显了核心价值观和目标感。
3.关注学生现实生活的课程内容
CCE课程内容以“身份”“关系”和“选择”为核心概念,以培养学生的良好品格、坚韧意志和健康的社会情感、未来准备及积极的公民意识。CCE课程明显是从“身份”“关系”和“选择”这三个维度,以品格与公民教育课和学生参与的各种活动与计划来开展,且内容随着年级的递进而不断深化。在小学阶段,对小学低年级、中年级、高年级提出明确的、内容逐渐深化的要求。比如在“身份”这一层面,小学低年级的课程和活动旨在鼓励学生对自身所处的环境充满好奇,并在学习和所做的事情中找到乐趣;小学中年级的课程旨在支持学生学会希望和感恩,能够勇敢地面对变化,并练习重新构建自己的观点;小学高年级课程旨在帮助学生更全面地看待自己,抓住每一个学习机会,反思自己的愿望和梦想。
中学阶段被分为中学低年级和中学高年级两个阶段,并增加了对当代问题的讨论。比如在“关系”这一层面,中学低年级阶段的课程帮助学生学习技能,发展自身社会认识,承认、接受和拥抱多样性,表现出同理心和保持公民意识;还要使学生学习有效管理人际关系的技能,为个人幸福和社会和谐做出贡献。中学高年级阶段旨在使学生们继续发展他们的社会意识和关系管理的技能,为建立一个包容性的社会做出贡献;还在考虑到其所生活的更广泛的社会、文化、国家和全球背景下,加深学生对其作用和责任的反思,给出了“在多元化社会中与邻居和睦相处”“在公共空间中的实践与责任”等问题供学生探讨。在每项内容后都有详细的个人或群体性活动或计划来帮助学生思考。中小学阶段强调学生的认识和理解。
在大学预科阶段,教师在提供指导和支持的同时,赋予学生更大的学习自主权,CCE课程将会有更多以学生为主导的活动。这一阶段更多的是强调学生面对社会甚至是更广阔的世界该如何做。比如在“融入新加坡和世界”这一重点话题,学生需要加强自身与他人对话的能力,以及他们对一系列当代问题和公共政策持有不同观点的能力。学生学会为新加坡丰富的文化感到骄傲,并考虑如何继续建设新加坡和明天的世界。学生培养出对社会和社区问题的兴趣,参与社区建设,并培养出成为积极的、有贡献的社会成员所需的价值观和能力。在与他人的交往中,学生培养出对社会不同族群和个人的同理心和理解,并学习人际交往和沟通技巧。学生通过管理和实施项目,团结和与他人合作,发展领导技能和代理能力。
二、新加坡品格与公民教育课程的课程结构、培养目标与教学方法
1.体现可教时刻的课程结构
CCE有不同的实施平台,具体通过品格与公民教育课以及学生的主要发展体验、校本课程、其他科目、个人应用中的可教时刻来实施。与此相对应,为了达到CCE的预期学习效果,课程时间被分配给显性教学、强化和应用学习。显性教学包括系统地规划和利用课程时间,让学生学习并内化价值观、特定的社交和情感技能,并了解如何应用它们。教师遵循恰当的教学原则、方法和策略,引导学生参与讨论、理解和反思。显性教学主要在品格与公民教育课中进行,包括教师指导、母语、主动学习计划(小一和小二)。此外,显性教学还通过学校集会、述职和反思活动进行,这些活动是在主要的学生发展体验中安排的,如共同课程活动、队列营地和其他户外活动以及队列学习之旅。学习、强化和应用价值观、社会情感能力、公民素质的机会贯穿于学校的各种活动、项目以及教学时刻。至关重要的是,学生们要有时间来反思自己的经历,思考自身能够从积极和消极的生活经历中学到什么,以及这些经历是如何改变自己的。
2.注重学科联系和学校环境的课程培养目标
CCE课程在国民教育、性教育、心理健康、教育与职业指导、网络健康、家庭教育这六个相关学科背景下被教授和应用。在大学预科阶段,还增加了对学生金融素养的培育。表1详细介绍了在学科联系背景下对各阶段学生的培养目标。在不同的阶段,对学生有不同的要求。此外,要使CCE课程对学生产生持续的影响,学校环境必须支持学生的性格发展。学校可以通过教职工与学生之间的积极关系建立一个充满关怀的社区。当学生的心理需求得到满足时,学生们会感到与学校有更深的联系,并使自己的学习有更强的主动性、对学校有更强的归属感。同时,学校环境为学生创造学习机会,培养和发展学生的个人性格优势,并使学生具备公民价值观,例如能够欣赏多样性、尊重他人的观点、对共同利益做出承诺等。这些价值观对社会的运作至关重要。一个关怀有利的学校环境,其特点是有关怀和负责任的领导、普遍向上的成长心态、情感和身体安全,以及关注学生、教师和学校社区所有成员的学习和发展。在这样一个丰富的学习环境中,学生可以养成性格和培养公民气质,以及形成健康的社会情感,并感到有能力成为最好的自己。因此,关怀有利的学校环境的必要特征包括一致和连贯的信息传递、积极的师生关系、成人角色榜样、同伴支持和联系、学生的声音和权力。
表1学科联系背景下各阶段学生
有关品格与公民教育的培养目标
3.突出学生自我反思的教学方法与评估
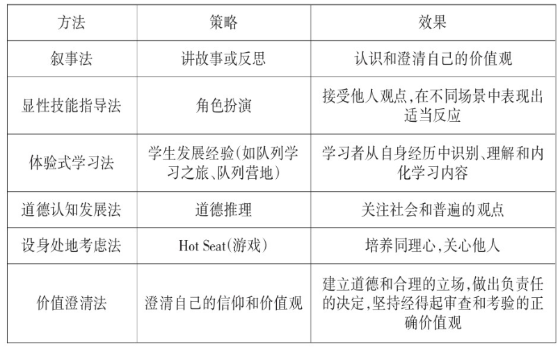
在CCE课程中,学习是一个持续的终身过程,并通过学生的各种经历进行。教师根据学生需求和兴趣精心创造和支撑这些经历,并通过与现实世界的真实和有意义的联系来最大化CCE课程的效果。叙事法是学生通过故事或故事的构建来理解世界和他们的经历的方法,能让学生更深刻地理解现实生活中的道德困境。显性技能指导法对社会和情感能力的教学很重要,旨在通过一系列的内容来引导学生掌握技能。体验式学习法让学生经历包括体验、思考、反思和行动的循环,将学生的经历转化为学习内容。道德认知发展法通过道德两难困境场景,让学生从以自我为中心的角度进步到道德发展的更高阶段。设身处地考虑法侧重于通过建立认知和情感共情来培养学生的关怀倾向。价值澄清法包括帮助学生通过理性思考和情感意识检查他们的个人感受和行为模式来阐明他们的价值观。表2为新加坡品格与公民教育课程的教学方法与策略。
表2品格与公民教育课程的教学方法与策略

CCE课程评估是学习过程中不可或缺的一部分,也是教学法的一部分。教学评估过程和策略在CCE学习经验中交织。教师可以深入了解他们的学生在CCE中是如何学习和发展的,以及他们可以做些什么来强化这一过程。评估信息的收集和使用是教师了解学生学习差距以帮助其持续学习的一部分。在确定有效的教学实践过程中,教师必须考虑关键教学原则和方法的相互作用,并为课堂或课堂外的学生学习体验选择适当的策略。有效教学实践的一些关键性原则为积极的学习关系、有意义的元认知和深度学习。CCE课程评估过程包括三方面的内容,即集体目标与个人目标的共建、通过对话和反思来深入学习、为学生提供自我评估和同伴评估的机会。要建立学习的责任感和自主权,学生必须与教师一起构建自己的学习目标。教师使用来自诸如社会情感能力评定工具(RTSEC)的评估信息,确定学生的优势领域和需要改进的领域,引导学生自我评估、自我调节和设定个人目标,而学生在CCE课程时间理解和反思自身的进步。师生互动时间和同伴对话时间也可以用来指导学生识别和解释他们学习的依据,并为下一步做准备。通过为学生提供自我评估和同伴评估的机会,使他们学习终身性格成长所需的知识、技能和态度,成为最好的自己。
三、新加坡品格与公民教育课程一体化建设的特点
新加坡于2021年颁布了最新版本的CCE课程标准。作为对2014年版本的补充和调整,新加坡CCE课程标准2021更加注重社会大环境和学校环境在培养学生良好品格过程中的大背景作用,课程结构设置的一体化程度加深,更加强调学生在品格培养过程中的自主性。
1.以学生为中心设置课程
新加坡CCE一直以学生为中心设计课程,以学生的经验作为课程内容。以学生为中心的本质是在设计学习体验时寻求了解学生的需求和兴趣,注重学生的参与和声音。通过这种方式,使学生能够从自己的学习和生活经历中获得个人意义。此外,为提高教学的有效性,对学校的教学方式定期进行考核,并对效果不佳的教学方式加以修正或摒弃。2021版新加坡CCE课程标准较之于2014版本,在大中小学的课程设置方面更加一体化。CCE课程标准2014中的课程结构为:小学阶段有品格与公民教育课、校本课程、指导单元(性教育)、级任教师辅导课;中学阶段增设“网络健康”与“教育与职业辅导”指导单元;大学预科阶段开设品格与公民教育课、同期水平课程、定制学习经验。不断深化和更新的课程内容引起课程结构的变化。CCE课程标准2021中将大学预科和中小学的课程结构统一,均为品格与公民教育课、学生的主要发展经验、校本课程、其他科目和个人应用这五种类型。显性教学的品格与公民课一直以来都是学校关注的重点,其次强调学生整个学习过程中的强化和应用学习。在“选择”层面上的中学低年级阶段的品格与公民课程内容根据学生的生活经历设计而成,包括欺凌(线上和线下)、消极的同伴关系的影响、迷恋和约会的关系、社交媒体的使用等主题。这些都是与中学低年级学生生活息息相关并亟待解决的问题。同时通过举行如职业指导、队列阵营等个人或集体的活动,帮助学生获得真实的情感体验和教师的专业指导。
2.强调学生所处环境的影响
新加坡CCE一直重视学校、家庭与社会三者的合作。CCE课程标准2014将学生的父母作为关键的合作伙伴,因为父母是孩子成长的关键导航员。当家庭和学校环境相互协调时,学生才能获得最大收益。CCE课程标准2021将学校—家庭—社区伙伴关系作为设计理念之一。CCE课程标准2021注重学生所处的现实环境,包括学校环境和当代现实背景,并将其作为单独版块以凸显其重要性。关怀有利的学校环境的建立为学生的学习和成长提供有益的环境。学生在学校中以领导和教师为榜样,通过与教师、同伴之间的相处学会与人建立联系、关心他人,不断地充实自己。学生在学校与同学相处的时间,以及放学后与家人、社区朋友和其他社会群体(线上和线下)相处的时间中获得“关系”体验,对他们是什么样的人以及他们选择成为什么样的人产生巨大影响。此外,CCE课程标准2021中的课程内容在中学和大学预科时期增加对当代问题的讨论,为学生提供部分讨论主题,以引起学生对所处社会和世界环境的关注,从而学会如何从容应对变化。在中学阶段的“选择”层面上,学生可以对“假新闻和网络谎言”“道德行为(如版权问题、盗版)”“辨别在线聊天室,过滤泡沫和群体思维”和“负责任的网民”进行讨论。通过对当今社会的热门问题或一直存在问题的探讨,学生更能反思自身的行为,做一名合格公民。
3.培养学生的自主性
新加坡CCE课程标准2021强调培养学生的自我意识,使学生学会自我反思和自我评价,从而实现个人的自我成长。在课程设置方面增设了个人应用这一形式的课程,教导学生认识到通过反思使性格不断成长是终身的过程。当学生回忆自己的亲身经历时,会思考能从这些经历中学到什么,如何为成为更好的自己而努力。在创设关怀有利的社会环境时,学校要注重学生的声音和权力,为CCE建立一个有效的学习环境。学校鼓励学生在学习内容和学习方式上发挥积极作用,为其提供发展责任感和自主学习的机会。学生参与CCE某些方面的规划和实施,例如行动价值观活动、课外活动、户外活动、网络健康、同伴支持倡议和其他相关方面。学校还为学生创造机会,培养学生的领导能力,以及能够对学校、社区产生归属感并做出积极的行动。在有效教学实践环节,教师要注意使用元认知策略,促使学生进行深度学习。元认知策略用于帮助学生使其思维具象化,并用来指导他们进行高质量的反思,以促进其深度学习和内化。深度学习体现在学生行为的动机和所做出的积极改变。在课程评估方面,品格与公民课程时间、与教师互动和同伴对话时间,都可以使学生理解和反思自身的进步。此外,教师通过为学生提供自我评估的机会,使学生更好地认识自我,更好地成长。
四、对我国思想政治课程一体化建设的启示
习近平总书记强调:“青少年思想政治教育是一个接续的过程,要针对青少年成长的不同阶段,有针对性地开展思想政治教育。”统筹推进大中小学思想政治课程一体化建设是党中央深化新时代学校思想政治理论课改革创新的战略部署,也是各级教育管理部门和各层次学校努力的方向。针对我国的思想政治教育现状,以及《义务教育道德与法治课程标准(2022年版)》《普通高中思想政治课程标准(2017年版)》《中等职业学校思想政治课程标准(2020年版)》《高等学校思想政治理论课建设标准(2021年版)》,参考新加坡小学、中学和大学预科的CCE课程标准中的课程理念、课程目标、课程设置等方面及其发展变化过程,可以对我国思想政治课程一体化建设带来一些启示。
1.以社会主义核心价值观引领课程目标的整体建构
价值观对人的成长、成功起着潜移默化的作用。只有树立正确的价值观,人们才能够朝着积极进取的方向前进,从而获得进步与成功。新加坡CCE以尊重、责任、坚韧、正直、关怀和和谐为核心价值观,这是新加坡人共同的社会和国家价值观的基础。新加坡CCE课程目标直接或间接体现核心价值观的内容,凸显了核心价值观,强调对其的内化和应用。我国在长期的发展过程中形成了独特的社会主义核心价值观,即富强、民主、文明、和谐、自由、平等、公正、法治、爱国、敬业、诚信、友善。这24字核心价值观是中国共产党在大力弘扬中国梦的时代契机下最直接的助推力和精神动力,与我国的发展息息相关。我国思想政治课程应以社会主义核心价值观为引领,围绕核心素养来设计课程。中小学阶段道德与法治课程的核心素养包括政治认同、道德修养、法治观念、健全人格、责任意识;中等职业学校思想政治课程的核心素养包括政治认同、职业精神、法治意识、健全人格、公共参与。处于不同阶段的学生所要培养的核心素养在总体上具有一致性,都包括政治认同、法制意识、健全人格,但还有各自的侧重不同方面的核心素养。要实现思想政治课程一体化建设,首先要对课程的核心素养进行一致的规定,使课程的总目标具有一致性,然后根据学生的年龄结合课程内容设置具体的目标。仔细分析核心素养,发现责任意识属于道德修养的范畴;公共参与体现责任意识,可以与政治认同结合起来;人通过工作和奉献实现个人价值和社会价值,职业精神对学生的一生都具有重要意义。因此,建议将大中小学思想政治课程的核心素养统一为政治认同与参与、道德修养、健全人格、法治意识、职业精神。思想政治课程目标与核心素养一一对应,体现社会主义核心价值观,全面落实立德树人的任务。
2.将以学生为中心的理念融入课程设计之中
思想政治教育课程一体化建设过程中要坚持以学生为中心。知识教授的过程中,主动学习优于被动接受。学生是思想政治教育课程的主体,以学生为中心设计课程使学生更好地融入思想政治课程之中,主动学习和参与各种活动。新加坡CCE始终把学生放在重要位置,例如:学生中心是CCE课程设计的理念之一,注重学生的个体本身,让学生参与到课程设置之中;课程内容强调学生的生活经历、个人体验及反思;课程评价方面让学生的自我评价作为重点。我国思想政治课程内容在中小学阶段要让学生更多地参与其中,比如第一学段(一、二年级)入学教育主题中的“上学了,感受自己身份的变化,初步了解学校的环境”,建议教师通过让学生自我介绍和参观校园等活动来尽快适应自己的新身份。高等教育阶段的课程内容多为理论课程,学生参与感不强,教学效果有待提升。让学生参与到课程设计之中,可以使学生的声音被听到,使思想政治课程更多地满足学生的兴趣和需要。教师在课堂教学之中应注意引发学生的自我反思,从而促使学生思考自己所学的东西和有待学习的内容,将思想政治教育内容内化为自己思想和行为表现的一部分。学生的自我评价过程也是学生对自己进行反思的过程。通过过自我评价,学生可以更全面地认识自己,从而有针对性地进行学习。以学生为中心应体现在思想政治课程的方方面面,有助于思想政治课程一体化的实施。
3.结合国情实现课程结构与内容的有机整合
课程结构与课程内容是思想政治教育的重要内容,且课程结构体现课程内容的实施方式。新加坡CCE课程包含品格与公民教育课、学生的主要发展经验、校本课程、其他科目、个人应用这五个方面,全面地考虑了CCE本身的理论和实践内容、与其他科目的关系、学校这一实施背景。中国思想政治教育为主题教育,通过理论课和活动的形式具体开展。中小学的学习主题为入学教育、道德教育、生命安全与健康教育、法治教育和中华优秀传统文化与革命传统教育,根据学生的切实需求和课程核心素养设计主题。高等教育将思想政治课程分为基础模块(必修课)和拓展模块(选修课),拓展模块是对基础模块的拓展和补充。选修课程除对学生进行时事政策教育外,还应根据国家形势发展、区域经济和行业发展状况,结合学校德育工作、学生社会实践、专业学习、顶岗实习,进行法律与职业、国家安全、民族团结进步、中华优秀传统文化、革命文化等方面的教育。习近平总书记曾说:“中国传统文化博大精深,学习和掌握其中的各种思想精华,对树立正确的世界观、人生观、价值观很有益处。”中国优秀传统文化是中国历经数千年沉淀下来的精华,是中华民族宝贵的精神财富,也是中华民族实现伟大复兴的坚实思想基础。在当今逆全球化时代,坚守中国优秀传统文化至关重要。中国传统文化与思想政治教育之间有着密切的联系,将中国传统文化融入思想政治教育之中,有利于推进思政政治教育创新与发展。大中小学都应关注到中国优秀传统文化传承这一主题,将思想政治课程内容切实与学生日常生活的背景联系起来,使思想政治教育真真正正地融入学生的言谈举止之中。
只有将理论与实践结合才能够更好地提升思想政治教育课程效果。我国中小学的主题教育多通过活动使学生认识和体会教育内容,而高等教育大多为显性的理论知识教授课,实践活动较少。目前的思想政治教育课程结构并不够明确,而明确的课程结构能够让各层次学校更好地开展思想政治教育课程。在课程建设中,特别应注意育人是所有课程的共同目标,思想政治教育并不仅仅是一门单独的学科课程,它与其他课程都能产生联系。近年来,“思政课程”正在向“课程思政”转变,其理想状态是形成以思想政治理论课为核心圈,系列课程、综合素养课程、其他学科课程多层次互补的育人圈层效应,将社会主义核心价值观融入课堂的方方面面。在具体的实践过程中,需要专家和教师的共同努力,仍有很长的路要走。首先应结合时代背景,不断补充更新思想政治教育课程内容,使之具有时代性并与学生的生活实际联系起来。其次应重视课程结构的设置,全面体现课程内容,充分利用任何施教的机会。
(来源:《教学与管理》2024年第4期)