澳门回归祖国的根本标志是宪制基础在性质上的转变,即作为中国的特别行政区,由之前具有殖民色彩的宪制基础,转变为由《中华人民共和国宪法》(以下简称“宪法”)和澳门特别行政区《基本法》(以下简称“澳门基本法”)共同构成的宪制基础,形成了与回归前完全不同的宪制秩序。
加强宪法教育是建立与“一国两制”相适应的教育体系的应有之义,在实践中须与时俱进,不断完善。2024年开始实施的《中华人民共和国爱国主义教育法》,将宪法列为爱国主义教育的主要内容之一,并规定“国家采取措施开展历史文化教育和‘一国两制’实践教育,增强香港特别行政区同胞、澳门特别行政区同胞的爱国精神,自觉维护国家主权、统一和领土完整。”本文拟总结澳门回归25年来加强宪法教育的背景和进展,分析存在的问题,并提出可行的解决路径。
一、加强宪法教育的背景
宪法在整体上适用于澳门,并且是制定基本法的依据,与基本法一起共同构成特别行政区的宪制基础。由于“基本法终究不是宪法,不应也无法取代宪法的至尊地位”,因此宪法的位阶高于基本法。虽然宪法中涉及社会主义制度的条款原则上不在澳门特区适用,但有关国家的宪制结构和主权行使的许多规定同样对特别行政区产生法律效力,特区也有义务遵从和维护宪法。可见,加强宪法教育是实施好“一国两制”,尤其是落实“一国”的要求。
(一)培养宪法意识的必要性
宪法是国家的根本大法,集中规定了国家的根本制度、根本任务及公民的基本权利和义务。但宪法不会自动发挥作用,须付诸实施才有宪政。“真正的宪政活动在一个社会里出现,是以宪法意识的充分存在为先决条件的。”因为宪法意识是“连接宪法规范与宪法活动的纽带”,没有千千万万公民的宪法意识,就不可能有宪政活动以及个体遵守和维护宪法的行为。而宪法意识的培养有赖于全民的宪法教育,它是实施宪法、依宪治国的基础,其中的青少年宪法教育是最为重要的组成部分。尤其在澳门,在经历葡澳政府四百余年的殖民后,特区政府须担负起去殖民化和国民教育的职责,最重要的就是要在所有青少年心中树立坚定的宪法意识和国家观念。
宪法意识虽只是法律意识的内容之一,却是其最基础和核心的部分,是推动宪法实施和国家法治的重要精神力量。从根本上说,宪法意识是“人们对宪法精神与基本内容的理解、认同、思维与情感,是人们自觉运用宪法进行思考、判断、处理各种问题的心理特征。”因此在心理构成上,宪法意识既包括公民对宪法的基本认识、经消化和提炼后形成的宪法观念,以及经系统化后的宪法理论,也包括对宪法的认同、信仰,以及维护宪法的意志与能力;而在内容上,则主要包括对国家基本制度的了解和认识,对公民的基本权利和义务的了解、认识和评价,对国家机构的基本构造和基本职责的了解和认识。宪法意识的培养,必须兼顾以上所有心理层面,并覆盖全部内容领域。
(二)港澳重视宪法教育的过程
港澳对宪法教育有一个逐步加深认识和加大实施力度的过程。回归之初,港澳并未充分认识宪法教育的重要性,主要强调的是基本法教育。这与港澳回归初期政府和学术界对特区宪制基础的认识有关。在港澳回归前后的一段时间里,比较流行的看法是:香港基本法和澳门基本法分别构成香港和澳门特别行政区新的宪制基础,甚至将基本法视为特区的“小宪法”。这一认识具有很强的局限性,导致对基本法的理解和解释缺乏上位法的根本依据。
2007年,有学者明确提出“中华人民共和国宪法与香港特别行政区基本法共同构成香港宪制的基础”的观点。依此观点,对于基本法实施过程中的分歧,须从宪法层面进行理解和解释,宪法与基本法共同对特区各方面的发展,包括政制发展,起引领、规范和保障作用。
2014年6月,中央政府发布题为《“一国两制”在香港特别行政区的实践》的白皮书,提出两项前所未有的官方论述,一是“中央政府对包括香港特别行政区在内的所有地方行政区域拥有全面管治权”;二是“宪法和香港基本法共同构成香港特别行政区的宪制基础”。宪法作为国家的根本法,“在包括香港特别行政区在内的中华人民共和国领土范围内具有最高法律地位和最高法律效力”。这意味着,宪法与基本法存在效力上的位阶差异,基本法依据宪法而制定;在“共同构成”中两者并不是平行地、混合地发挥作用,宪法在其中发挥着根本性、决定性的作用。这一命题明确了宪法至高无上的地位,是特别行政区的根本宪制基础,阐释了宪法无可替代的根本性及独特作用。
自此之后,港澳特别行政区逐步加强了对宪法教育的重视。2019年,中共中央第十九届四中全会审议通过《关于坚持和完善中国特色社会主义制度、推进国家治理体系和治理能力现代化若干重大问题的决定》,其中要求“严格依照宪法和基本法对香港特别行政区、澳门特别行政区实行管治,坚定维护国家主权、安全、发展利益,维护香港、澳门长期繁荣稳定”,并要求建立健全的制度和执行机制。这为港澳进一步加强宪法教育提出了要求及依据。
二、澳门宪法教育实践的进展
回归以来,尤其是近十年,澳门特区政府发挥主导作用,从制度保障、师资培训、课程与教材以及社会教育等多方面,积极加强宪法教育,取得了良好成效。
(一)将宪法教育纳入相关法规及规划
早在2004年,澳门特区政府就推出《非高等教育阶段“爱国爱澳”教育实施纲要》,在教育目标上明确要求学生“了解《中华人民共和国宪法》”和国家的“政治体制”。2006年底颁布的《非高等教育制度纲要法》(第9/2006号法律)①,在教育总目标中又明确规定,非高等教育须致力培养学生“爱国爱澳”和“遵纪守法”的品格,以及“对国家和澳门的责任感”,小学阶段要让他们“爱澳门、爱国家”,初中生要关心“澳门和国家的发展”,高中须增进学生的“国家观念”。
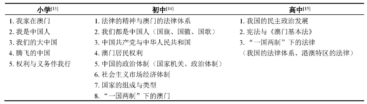
澳门中小学各科的“基本学力要求”相当于内地课程标准,是政府重要的课程法规。宪法教育在相关科目的“基本学力要求”中也得到了一定体现,如《品德与公民》科在高中阶段的“法治生活”部分,要求学生“理解宪法的意义和作用,树立宪法意识”,初中阶段要求“认识中国的政治体制”,理解“一国两制”的内涵,“了解澳门与内地相互依存的关系”,小学阶段也要求“认识中华人民共和国国旗、国徽,理解其基本含义,会唱国歌”①(见表1)。
特区政府也将宪法、基本法教育纳入相关规划和政策文件,包括2008年的《非高等教育德育政策》,2011年的《非高等教育发展十年规划(2011—2020年)》等。尤其是2021年推出的《非高等教育中长期规划2021—2030》,将“培养家国情怀”作为四个重点发展方向之一,要求持续推动学生认识宪法、基本法,增强对国家的认同感和社会责任感。
(二)加强教材建设
1.完善《品德与公民》教材中的宪法教育内容
澳门特区政府与人民教育出版社合作编写出版的《品德与公民》教材,小学试用版于2008年9月出版,2016年9月推出修订版,初中和高中的试用版分别于2009年和2010年出版,并于2018年、2019年出版修订版。修订版教材在小学特别是初中加强了宪法教育方面的内容。
表1澳门《品德与公民》教材(修订版)与宪法教育有关的内容

2.推出《宪法教育》补充教材
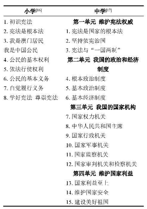
特区政府根据“一国两制”事业发展的需要和社会形势的新变化,还与人民教育出版社合作,于2021年推出全新的《宪法教育》补充教材,包括“小学篇”和“中学篇”两册,主要内容见表2。2023/2024学年,使用及参考使用该教材的学校达100%。
(三)以制度规范国旗国歌教育
国旗和国歌是国家的象征,也是宪法教育的重要内容。在升/挂国旗方面,澳门特区政府经第26/2021号行政法规修订的第5/2019号行政法规第二条规定:“纳入本地学制正规教育的中小学学校、校本部设于澳门特别行政区的公立和私立高等院校,以及具备条件展示或升挂国旗且纳入本地学制正规教育的幼儿教育学校,在学校实际进行教育活动的日子展示或升挂国旗”。这就有效落实了《中华人民共和国国旗法》的有关规定②。
经过多年的努力,澳门中、小、幼学校2018年已基本实现升/挂国旗、参加升旗仪式全覆盖(见表3)。教育发展基金于2017/2018学年的“学校发展计划”资助中设立装设国旗、区旗、校旗及旗杆的专项资助,鼓励及推动学校在校内升/悬挂国旗、区旗、校旗,以及在特区政府成立纪念日、校庆日等重要日子升挂国旗,培养学生的爱国爱澳情怀。
表2澳门《宪法教育》补充教材的主要内容

同时,澳门高等院校至2018年也均已有升挂及展示国旗的安排,大部分高校还会于毕业典礼、国庆、澳门特区成立纪念日等重要日子举行升旗仪式。特区政府还组织澳门青年、大专学生和教职人员体验升旗仪式,以提升其国家归属感和民族自豪感。原高等教育局2018年4月14日就曾组织高校学生参观军事展览馆,并体验升旗仪式,约78人参加。澳门大学于2018年5月4日成立国旗队,队员由本科生、硕士生及博士生组成。
1993年颁布的澳门基本法已将《国歌法》列入其附件三,1999年开始在澳门实施。澳门特区经第1/2019号法律修订的第5/1999号法律规定:“将国歌纳入本地学制正规教育的中小学教育,组织学生学唱国歌,教育学生了解国歌的历史和精神内涵,遵守国歌奏唱礼仪。”
目前,澳门《品德与公民》的基本学力要求已明确规定,小学阶段须让学生认识国旗、国徽,理解其基本含义,会唱国歌。另外,早在2000年,原“教育暨青年局”①已出版了题为《国旗、国徽、国歌、区旗、区徽》的教材供学校参考,该教材于2018年得以修订。
表3非高等教育范畴正规教育学校近年升、挂国旗情况

(四)将宪法教育纳入高校本科课程
高等教育是加强青年宪法、基本法教育的重要组成部分,澳门特区政府近年积极推动高校将其纳入通识教育,尤其在学士学位课程方面,取得积极进展。2023/2024学年,澳门高校有超过88%的学士学位课程设有《宪法》和《基本法》相关教学内容,亦有接近80%设有与中华传统文化相关的教学内容。未来会持续推动高等院校加强国情教育在学位课程内的教学安排。
(五)组织系列宪法教育活动
1.“我与《宪法》和《基本法》”演讲比赛
特区政府法务局、教育及青年发展局、基本法推广协会和市政署每年联合举办纪念澳门基本法颁布周年系列活动,其中包括“我与《宪法》和《基本法》演讲比赛”,2019年至2023年已累计超过18,400人次参与。2024年演讲比赛以青少年爱国爱澳教育基地为依托,参赛范围由中学生拓展至不同组别的青年学生,先由学校以“《宪法》及《基本法》与个人、家庭、学校及社会”为主题在校内进行写作活动,3,400余名中学生参加;演讲比赛分为中学组及高校组,共有27所学校的118名学生参加。
2.宪法与基本法校园推广计划比赛
学校是宪法教育的主渠道,为加强面向青年学生的宪法与基本法宣教工作,特区政府教育及青年发展局和相关部门近年举办“宪法与基本法校园推广计划比赛”,2023年10月至12月的比赛共有来自26间学校的36支参赛队伍逾170名学生及教师参赛①。
3.“普法新TEEN地”法律推廣活动
法务局、教育及青年发展局和警察总局等12个部门,每年联合举办“普法新TEEN地”法律推广活动,包括校园巡回讲座,邀请法律专家、学者联同部门代表到高校及中小学作讲座,内容包括《宪法》、《澳门基本法》、《国旗、国徽及国歌的使用及保护》、《维护国家安全法》。
2023年的“普法新TEEN地”青少年法律推广月透过在线线下双轨并行的方式,据澳门特区政府教育及青年发展局的统计,共举办超过20项活动,部分活动的参加者扩至高校的在读本科生,共6.3万多人参加。
(六)举办相关教师培训
教师是影响宪法教育的重要因素,特区政府教育部门多年来持续委托内地高等教育机构及本澳大专院校,开办一系列有关中国国情的教师培训课程,持续深化本澳教学人员对国情及区情的认识,当中包括宪法、基本法、澳门的政制发展及“一国两制”的基本认知等相关的活动。2019/2020至2022/2023学校年度,培训活动达50项,提供逾3,600个名额,总时数逾14,600小时。教青局将持续与本地及内地高等院校合作,举办与宪法教育相关的教学人员培训课程,并将相关元素列入系统性的培训课程之中,以提升教学人员的教学技巧。
三、反思与展望
(一)存在的问题
总体而言,澳门近年的青少年宪法教育是被环境推着往前走的。因而,首先表现出的问题有些凌乱。在推进策略上,以在短期内回应外部要求或环境改变为主,政治上的考虑多于实际效果。在实施过程中,没有充分顾及教育系统内部相关要素如课程标准、教材、师资等的上下游关系,教材先行,却没有充分研究教材编写的依据,及其与课程标准、师资以及教研的内在关联,缺乏系统规划。这对澳门宪法教育的落地带来直接影响,学生的宪法学习活动并不会因几册专题教材的出版而自动加强。
另一个值得注意的问题是,宪法教育如何有机地融入澳门已有的课程体系之中。澳门现行中小学课程体系主要形成于2014年,最重要的标志是《本地学制非高等教育课程框架》行政法规的颁布,而与宪法教育关系最为密切的品德与公民教育课程则成型更早,该科的“基本学力要求”初稿完成于2006年,小学教材试用版2008年就已开始使用。但政策上明确要求加强宪法教育,却主要是在2014年以后。因此,宪法教育融入课程体系的第一个障碍,就是原有的课程体系在整体上并未充分考虑宪法教育的重要性,重视程度和内容安排都不够。同时,宪法教育是一个主题,并不能增加一个科目,而是要融入既有的品德与公民、中学历史和小学常识等科目。而近年澳门主要是在现有的课程体系之外做“加法”,尤其是编写和出版专题教材,没有对原有的相关教材和学力要求做到位的调整,甚至专题教材的内容编写也没有仔细研究与已有教材相关内容的关系。这导致作为“增量”的宪法教育(尤其是教材),与已有的课程和教材形成某种“排异”关系,教学系统的支持性不够,课时安排也缺乏规则供教师掌握。
总之,澳门宪法教育未来最重要的工作不是重视而是落实,尤其是真正将其融入整个课程与教材系统,加强顶层设计,强化宪法教育的支撑点。
(二)展望
1.发展系统机制
如前所述,宪法教育不能简单满足于做加法,而必须研究其在整个教育系统中的位置。首先,要考虑学校教育与社会教育的关系。澳门近年推出的许多宪法教育活动主要属于社会教育范畴,还需进一步发挥学校教育主渠道的作用。其次,在学校教育系统内部,要合理安排主要科目(如品德与公民)和相关科目(如小学常识、中学历史)的位置,并综合考虑基本学力要求、教材、教师和评核系统的完整性,相互配合。有学者参考系统化的理论(尤其是机构功能论),提出宪法和基本法(简称“两法”)教育应遵循系统化思维进行,纵向上以“知识点”构建教学系统,横向上以“统考、问卷系统”构建评估系统和反馈系统,同时构建以教育行政部门和学术专业机构为核心的统筹系统以及有相应能力的教师系统;对于“两法”教育的成效,长期而言应“建构全澳包括中小学的线上评估系统。”教育部在有关国家安全教育的《指导纲要》中,也指出需“系统设计,分科融入”,明确大中小各学段育人目标,“整体设计学习内容,统筹实施方式途径”,“全领域、全学段覆盖,结合学科特点有机融入”。澳门的宪法教育也应做如此考虑,透过系统机制予以落实。
2.修订基本学力要求
澳门中小学以私立学校为主,教育行政部门须尊重学校在遵守法律法规的基础上享有的教学自主权,因此要普遍落实宪法教育,就必须强化相关制度建设,包括法规保障。澳门《非高等教育制度纲要法》(第9/2006号法律)颁布实施已经17年,应将修订该法律列入议程。其中,在教育总目标的表述上,除继续强调培养学生爱国爱澳、遵纪守法的品格以及“对国家的责任感”外,还应加入培养学生的“宪法意识”。
更为重要的是要修订《品德与公民》的基本学力要求。宪法教育在中小学不可能独立设科,2014年颁布的《本地学制正规教育课程框架》(第15/2014号行政法规)可继续沿用,但各教育阶段与宪法教育有关科目的“基本学力要求”则需尽快加以修订,其中小学、初中及高中的“品德与公民”以及小学的“常识”是最为核心的科目,这是教材编写和学校教学的依据①。根据澳门大学“宪法基本法研究中心”的2021年的实证调查,全澳中小学的“两法”教学环节得到较好落实,主要“透过《品德与公民》开展教学”,83.3%的学校采用人民教育出版社的教材;在内容上,“两法授课时数占品德与公民科教学总时数的22.0%”,宪法和基本法的占比大约为1:2。可见,中小学品德与公民科的重要性。
首先,澳门现有基本学力要求的问题,是在指导思想上没有将宪法教育作为品德与公民科基本学力要求的重要线索,未来有必要从课程目标的层面予以重视,补充相关要求。
其次,要兼顾宪法教育各个层次的要求。从心理结构上看,公民在宪法实践中表现出来的宪法意识,除有宪法知识、宪法理念外,还包括宪法态度和宪法意志,在生活实践中体现为“有没有宪法知识”“如何认识宪法”“心中是否有宪法”以及“为践行宪法而奋斗”四个观察层面。只有认同宪法,才能“认真对待宪法”,为维护宪法和实践宪法而努力。以美国纽约州为例,7、8年级的宪法课程主要介绍制宪的过程和宪法的基本原则和功能,11、12年级则更加注重让学生认识到宪法是什么以及为什么重要,增强学生对宪法的认同和信仰。故澳门相关科目基本学力要求的修订,须同时考虑宪法意识这四个层面,不能仅仅停留于宪法认知。
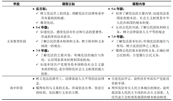
再次,宪法教育在内容结构上通常包括宪法基本常识、国家的基本制度、国家机构的基本构成和职责、公民的基本权利和义务。有学者比较了初中内地人教版《道德与法治》和澳门《品德与公民》教材有关法治教育的内容及其编写依据(“课程标准”和“基本学力要求”),发现“宪法”“权利与义务”“公平与正义”等内容贯穿两地教材,澳门的“多元化”理念是内地所不具备的,但内地法治教育目标的表述形式,和“课标”规定的法治教育的“内容与要求”在数量和层次上更优,澳门应“完善法治教育内容体系”,增加相关内容。笔者同意上述观点,并建议参考内地的课程标准(见表4),恰当处理小学、初中和高中各学段相关学力要求的关系,循序渐进。
表4内地宪法教育要求

3.构建专门的教师培训
宪法教育的落实,学校教育人员的培训是关键条件。尤其澳门的品德与公民科教师大多非科班出身,学校中高层主管人员也对相关内容缺乏认识。澳门大学“宪法基本法研究中心”在2021年进行的实证调查表明,“多数教师非专业、缺培训、缺支援”,99.9%的教师没有法学专业背景,89.5%表示未接受过任何宪法、基本法培训。特区政府近年虽安排了一些培训,但进一步加强师资培训,仍是完善宪法教育的当务之急。
宪法教育具有极强的专业性,特区政府有必要为学校领导、品德与公民科教师及其他教师,分别构建宪法教育专题培训课程,并将其作为教师专业发展的必修内容,要求所有人在一定的时间内修读完毕。学校领导的培训除校长外,还应包括学校行政、教学、学生训导、教师培训和家校合作等方面的主管,内容亦应各有侧重。品德与公民科教师的培训则以宪法教育目标、课程标准、教材相关内容、教学与评核为重点。其他各科教师主要透过培训懂得本科目配合宪法教育的要求和与其他科目的协调。
4.必须结合特别行政区的宪法实践
特区的宪法实践是培养和增强公民宪法意识的最有力手段,宪法教育要与其结合。一方面,要大胆引入特区宪法实践的鲜活实例及生活经验。由于“一国两制”,两地居民“被划定在不同的制度下生活”,特区居民“未能实际享有宪制层面的基本权利,甚至也无须承担很多公民应尽的义务”。例如,在政治参与权方面,澳门特区的公民未能在内地各级政府部门担任公职;在社会权利方面,就业权、就学权(尤其报读公立中小学),医疗和退休等社会保障权,特区公民也与内地居民均有所不同。这些情况与青少年的人生规划息息相关,不应回避,但目前的宪法教育在教学标准和教材内容层面都基本未能引入。另一方面,可通过课内外的研讨,深化学生对宪法实践问题的认识。例如,不少港澳青年都希望能报名参军,这既是公民的宪法权利,也是包括港澳青年在内公民的宪法责任和应尽义务,但现在还没有清晰的法律规定允许港澳公民参军。宪法保护所有公民的受教育权,内地实行免费的九年义务教育,澳门更是实施15年免费教育,在澳门合法逗留的内地学生是否应享受免费教育,应引起政府重视,并引导学生展开讨论。
(来源:《深圳职业技术大学学报》2025年第2期)