香港回归以前,民众长期受“无根化”教育的影响,回归后,特区政府认识到国民教育是帮助学生了解国情的重要路径,因而特别强调对香港青少年进行爱国情操和民族自豪感的教育为了保障德育类课程实施的衔接性和爱国主义教育的有效性,继2021年高中“公民与社会发展科”(以下简称“公民科”)推行后,2022年10月12日,香港教育局向全港中学正式公布《教育局通告第12/2022号》文件,其中明确规定,重新冠名“公民、经济与社会科”(以下简称“公社科”)以代替“生活与社会科”(以下简称“生社科”)课程,明确提出加强国情教育。修订后的课程内容与学习目标基本反映了香港德育类课程的总体设计和政策导向。那么,相比于此前实施的《生活与社会课程指引》(以下简称《生社科课程指引》),《公民、经济与社会课程指引》(以下简称《公社科课程指引》)有了哪些新的特点?对接下来“公社科”课程的全面实施有哪些启示?本文拟对两版课程指引进行比较与分析,探寻《公社科课程指引》在爱国主义教育与国家身份认同上所作出的积极改变,以期为“公社科”课程全面实施及内地爱国主义教育进课程教材的相关研究提供参考。
一、香港初中《公社科课程指引》更新的依据
爱国主义教育融入课程是落实《中华人民共和国爱国主义教育法》(以下简称《爱国主义教育法》)的具体表现,也是回应新时代课程落实立德树人根本任务的现实要求。香港“公社科”的更新是面向香港所有初中一年级至初中三年级的学生,是与高中新修订的“公民科”相衔接的重要课程,也是香港国民教育落实到基础教育德育类课程的重要反映。比如,2022年行政长官施政报告中强调:“要推动学校在课堂内外推行国民教育,加强学生的国民身份认同和民族自豪感,共同维护国家安全的意识。又如,2023年行政长官施政报告强调:“推行爱国主义教育,要把爱国主义教育纳入国民教育体系。”3可见,通过修订课程加强青少年爱国主义教育工作,是协助新一代香港青少年更好地融入国家发展大局的重要举措。这就要求课程发展议会在更新“公社科”时必须考虑政策法规、实践经验以及现实需求等因素的影响。
(一)落实“爱国者治港”的根本要求
20世纪80年代以后,随着中英联合声明的签署和《中华人民共和国香港特别行政区基本法》(以下简称《香港基本法》)的制定,香港教育界提倡培养学生的国家观念和民族责任感的呼声逐渐增大。从实际情况来看,相继出台的文件也贯彻了“爱国者治港”这一理念。比如,2019年印发的《新时代爱国主义教育实施纲要》指出:要加强“一国两制”的实践教育,增强香港、澳门、台湾同胞和海外侨胞对国家的认同。在此之后,十三届全国人大四次会议以高票表决通过《全国人民代表大会关于完善香港特别行政区选举制度的决定》。这是继制定实施《中华人民共和国香港特别行政区维护国家安全法》(以下简称《香港国安法》)后,中央进一步完善香港法律和政治体制的举措,从制度机制上全面贯彻、体现和落实“爱国者治港”的原则。党的二十大报告强调:“全面准确推进‘一国两制’实践,落实‘爱国者治港’原则。”这些政策的制定与出台进一步明确了“爱国者治港”原则是推动爱国主义教育和践行“一国两制”制度体系的根本要求。这一根本要求也体现了一个国家国民对自己祖国在文化传统、道德价值观、理想信念、国家主权等方面的认同,是维系一个国家生存和发展的纽带。香港长期的实践证明,“爱国者治港”可以有效提升青少年的国家认同,香港“公社科”的修订与完善是特区政府进一步落实爱国主义教育,加强香港青少年国家认同教育的重要方式。
(二)完善德育类课程体系建设的实然要求
学校国民教育是构建青少年国民身份认同的主要途径。1985年香港教育署印发《学校公民教育指引》,规定国民教育以“渗透”的方式施教,不设立独立的公民科课程。2001年香港教育局颁布《学会学习:课程发展路向》,把德育及国民教育列为课程改革的四个关键项目之一,培养国民身份认同也成为培养学生价值观和态度的五个目标之一。2002年颁布的《基础教育课程指引:各尽所能·发挥所长》认为,学生需要更深入认识祖国的历史和文化,需要加强国民身份认同的培育。2008年香港教育局在《德育及公民教育课程架构》中要求学校应首要培育学生的责任感、国民身份认同等价值观,并对课程架构作出修定,建议小学安排约19%的课时,初中安排约8%的课时,高中安排约5%的课时进行德育及国民教育。2012年特区政府正式推出《德育及国民教育科课程指引(小一至中六)》,旨在通过持续学习,加深学生对祖国的认同,提升学生对国民身份的自豪感。2017年颁布的《中学教育课程指引》要求学校提高学生对《香港基本法》和国家的认识,加深对“一国两制”的理解和对国民身份的认同。2021年新修订的《价值观教育课程架构》强调应从小加强学生的国家观念,建立国民身份认同。回顾香港德育类课程发展历程可以发现,自香港回归以来,先后出台的德育类课程指引逐渐将国家认同及国民身份认同摆在突出位置,青少年国民身份认同教育落实到了学校国民教育的具体教学实践中。
(三)全面推进爱国主义教育进课程教材的现实诉求
爱国主义教育融入课程教材是解决“培养什么人、怎样培养人、为谁培养人”的重要战略决策。此前,香港存在少数民众国民身份意识模糊,部分青少年的国家意识不强等问题。这些问题的存在与国民教育类课程的贯彻落实不到位有关。研究发现,香港国民教育的特点之一是没有专门的国民教育课程和教材,而是分散在通识教育课程和人文社会等课程中,这让国家认同、身份认同的困境始终存在。1除此之外,香港也缺乏专门的国民教育类师资。虽然香港特区政府号召发挥教师专业性、感召力和吸引力,要求教师不仅要具备扎实的专业素养,还必须有作为一国公民的认同感和自豪感,但收效甚微。基于上述种种困境与挑战,有关部门颁布了多个爱国主义教育进课程教材的指南,提出了爱国主义教育融入课程教材的基本路径。比如,在《香港基本法》中明确了香港特别行政区与中央的关系、居民的权利与义务,该法的多项内容渗透在青少年国民教育教学过程中。又如,2020年《香港国安法》的颁布,纠正了偏向“两制”而淡薄“一国”的观念,筑牢了“一国”的根基和底线。
2021年《习近平新时代中国特色社会主义思想进课程教材指南》的整体布局和具体要求都强调课程教材要厚植爱国主义情怀。这些举措的目的在于推动爱国主义教育进课程教材,培养学生的爱国主义精神,这也是香港国民教育类课程得以持续更新的重要原因。
二、香港初中《公社科课程指引》的基本特点
从课程指引的组成来看,课程宗旨、学习目标、课程内容是课程指引文本的主体部分,也是本文比较分析《生社科课程指引》与《公社科课程指引》的主要维度及内容。
(一)课程宗旨比较
通过比较发现,香港课程发展议会对该课程宗旨进行了较大的调整,具体来看,修订后的香港《公社科课程指引》在国家观念、国情教育、国家认同教育与国家安全教育上发生了显著变化(见表1)。

第一,聚焦爱国主义教育目标,重视国家观念。一是在多次强调与明确要求中彰显新版课程指引对“国家”概念的重视。在《公社科课程指引》课程宗旨中共出现8次“国家”一词,相较于《生社科课程指引》课程宗旨仅出现的1次,在频次上体现了新修订课程指引对“国家”概念的重视。在《公社科课程指引》课程宗旨中明确要求“帮助学生了解国家,加强国家观念和对国家的归属感”。《生社科课程指引》在“公民精神”这一单元要求学生应了解香港居民的一些重要权利和义务以及法治原则,使他们对国民身份有进一步的认识和认同,但有关国家观念、国民身份认同等知识几乎没有涉及,在课程宗旨中更是不见其踪影。可见,新修订的《公社科课程指引》越发重视对“国家”概念的传递,尤其是对学生国家认同意识的培养。二是加强国情教育,培养国家情怀。新修订的《公社科课程指引》中明确要求,加强学生对国家的认识,培养国家情怀。这是课程宗旨的应有之义,也是香港推动爱国主义教育的重要实践。三是提升学生识别和反对危害国家利益行为的能力。面对文化多元、形势复杂的国际形势,学生只有对“国家”这一概念有更加清晰准确的认知,才能更好地识别与反对危害国家形象、国家利益的不良言论与行为,在实际生活中强化国家观念,践行爱国主义理念。
第二,增进国民身份认同,厚植爱国情怀。在《生社科课程指引》中,虽然编制者提出了“让学生成为有见识及负责任的公民”等有关个人身份的价值观目标,但这些目标所涵盖的内容与层次相对模糊,容易使人产生误解。例如,强调“世界公民”的概念、意识和素养,这就从概念上弱化了香港师生的国民身份认同。新修订的《公社科课程指引》对“国民身份认同”的表述与传递变得更为清晰、具体,明确提出将“国民身份认同”作为“权利与义务”这一单元的价值观和态度目标,要求学生认识《中华人民共和国宪法》(以下简称《宪法》)第二章规定的国民的基本权利和义务以及《香港基本法》规定的香港居民的基本权利和义务,让学生明确“一国”是实现“两制”的前提和基础,要求自小培养学生国民身份认同,自觉尊重并维护国家的根本制度,从而正确维护香港的独特地位和优势。其三,通过加强《宪法》《香港基本法》和国情教育学习元素进课程教材,增强学生的爱国情怀。这也是修订后的《公社科课程指引》凸显的课程目标,旨在为香港学生国家认同教育打下坚实的课程基础。
第三,加强国家安全教育,树立整体国家安全观。过去,香港青少年国家安全意识薄弱,这成为香港安全稳定的影响因素。因此,加强国家安全教育,树立整体国家安全观是《公社科课程指引》课程宗旨的应有之义。比如,《公社科课程指引》在“香港特区的管治”这一单元强调学生要认识《宪法》对维护国家安全的规定,国家安全属于中央事权,明确中央人民政府对香港特别行政区的国家安全事务有根本责任,香港特别行政区有维护国家安全的宪制责任。通过在课程宗旨中融入“国家安全教育”理念,并在学校德育类课程的全面实施中让学生从小意识到“维护国家安全,人人有责”,从而帮助学生从小树立自觉维护国家安全的正确观念。这也是香港爱国主义教育进课程教材得以不断深化的表现。
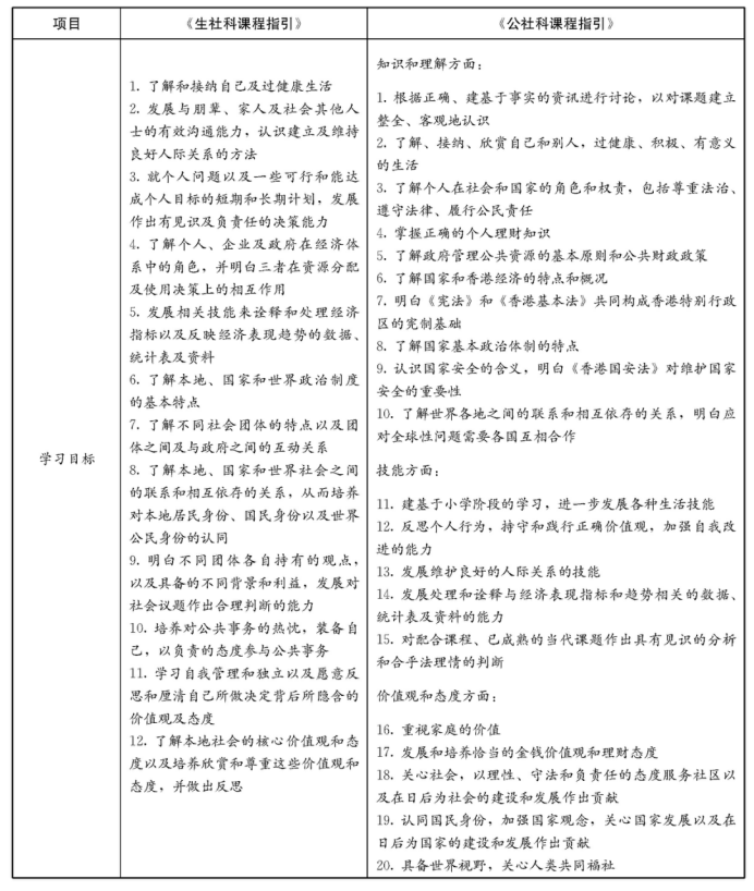
(二)学习目标比较
对比《生社科课程指引》,发现《公社科课程指引》是从“三维目标”,即知识、技能及价值观和态度等方面来建构学习目标体系的(见下页表2)。
调整课程架构,细化学习目标。一是《公社科课程指引》调整了课程的整体架构,在学习目标设置上采用内地广泛使用的“三维目标”,将学习目标细化为知识和理解、技能以及价值观和态度。学习目标的细化有利于课程目标的实现,也为学生评价提供了更精准的依据。二是学习目标的针对性更强,虽说二者都覆盖了个人、社会和人文教育学习领域的目标,但《公社科课程指引》将“根据正确、建基于事实的资讯进行讨论,以对课题建立整全、客观的认识”的学习目标摆在首位。这一修订与此前香港少数教师采用来源不明的材料作为教学材料的情况有关。相较之下,修订后“公社科”的学习目标在爱国主义立场上更明确,站位也更高。三是学习目标的设置与个体发展的需求具有更高的适切性。一般而言,学习目标要促进人的发展,对学生发展具有明确的指导作用,“公社科”学习目标的修订不仅印证了学校课程是培养学生正面价值观和完整的人的重要路径,也强调通过学校教育使学生成为对社会、国家和世界有意义的人。
强调个体责任,拓宽学生视野。如前所述,两版课程指引在学习目标中都有“认同国民身份”的提法。但是通过比较发现,《公社科课程指引》在学习目标中更强调个人在社会中的角色和责任,注重爱国主义教育理念融入课程教材。具体而言,新版课程指引在学习目标中明确要求学生认同国民身份,加强国家观念,关心国家发展,以及在日后为国家的建设和发展作出贡献。此外,“公社科”学习目标关注“人类命运共同体”理念的实现。要求学生能够胸怀天下,从小关心人类共同福祉,通过积极参与全球治理体系改革与建设,为“人类命运共同体”建设贡献力量。这与党的二十大报告提出的“构建人类命运共同体是世界各国人民前途所在相契合。这些学习目标的增加既是促进学生发展的时代要求,也是香港特区政府推动“一国两制”实践,主动融入国家发展大局的现实表达。
表2学习目标比较

(三)课程内容标准比较
课程内容的修订与更新往往是基于课程育人目标的变化。本研究筛选了“公社科”课程单元主题、课题与“生社科”内容进行比较(表3)。

整体而言,“公社科”在课程内容上进行了较大调整。首先,一方面,课程内容整合了各单元学习主题,由原来的29个单元,优化组合成12个单元;另一方面,课程内容加入了“热点”议题,并充分融入爱国主义教育理念。比如,在“公社科”的“权利与义务”单元,强调《宪法》和《香港基本法》的关系,提出国民应尽的义务,为学生成长为合格的国民提出要求并指明方向。以初中二年级“香港特区的管治”单元为例,新增内容包括《宪法》和《香港基本法》共同构成香港的宪制基础、赋予中央对香港的全面管治权、确定香港宪制秩序、落实“爱国者治港”以及认识“整体国家安全观”等,增进学生对维护国家安全重大意义的认识。其次,单元学习组织趋向议题化,学习重点更为突出。在《公社科课程指引》的单元简介中,明确提出对学生的发展期望。具体而言,如针对单元2.2,希望学生在完成该单元后,认识行政长官和立法机关的产生办法,包括完善香港特别行政区选举制度,确保“爱国者治港”原则得以落实;并认同国民身份,拥护“一国两制”的实践,从而正确了解维持香港“背靠祖国、联通世界”的独特地位和优势能确保“一国两制”的实践朝着正确的方向行稳致远,等等。最后,将国家发展的重大案例和事例融入课程内容。具体表现为在学习要点和举例示范上,比如“公社科”单元4.2,即“国家的政治体制和国家参与国际事务”,学习要点为“国家参与国际事务的发展情况”,其中以“一带一路”倡议为例,生动地向学生展示国家参与国际事务的机遇与挑战,让学生了解“丝绸之路经济带”的建设有助于国家陆路运输通道能力的提升,从而明晰“一带一路”倡议是如何保障国家安全和促进国家经济社会发展的。
三、对“公社科”课程全面实施的启示
(一)以服务课程实施为目标,培养爱国爱港教师队伍
第一,《公社科课程指引》取代《生社科课程指引》,无疑给香港学校教育带来新的挑战。《公社科课程指引》中明确指出学校在2023年9月试行新课程,并建议于2024年9月在初中一年级全面推行。这一目标不仅对学校全面实施“公社科”带来挑战,也对担任该课程的教师提出新的要求。一方面,学校作为课程实施的主要阵地,在“公社科”课程全面推进的过程中,学校的建议和行动具有重要意义;另一方面,专业委员会需要通过收集学校对推行“公社科”课程大纲的意见,来了解学校在该课程推行前的真实情况。具体包括了解课程实施对课程宗旨、课程发展方向的影响、学校在推行该课程时可能遇到的困难、学校会选择在接下来的哪一学年实施新课程、学校会从哪些途径收集和选取与新课程相关的教学资源、如何编订校本教材,等等。因此,学校要以服务课程实施为目标,积极提出课程修订与实施的合理意见,认真审视课程全面实施对学生爱国主义教育的价值,提升学校育人实效。
第二,重视“公社科”教师队伍建设,培养爱国爱港教师队伍。一是香港教育局和学校从入职、操守及培训等多方面加强教师管理,包括拓展《香港基本法》认识、推出《教师专业操守指引》和组织内地考察认识国家等。通过充分收集学校对推行《公社科课程指引》的意见,了解教师亟须参加哪些方面的培训,为接下来“公社科”的全面推行做好准备。具体培训形式包括课程领导与规划、课程诠释、知识增益、教师学习圈和粤港澳大湾区考察团等形式。二是可以参考“公民科”教师发展培训经验,让教授“公社科”课程的教师掌握行政长官在“一国两制”下的宪制地位和职权,如香港行政长官曾向教育局局长提议亲自现身说法,为有兴趣的教师提供培训支援。三是课程的实施要扎根祖国大地,跨越课堂时空,如《公社科课程指引》中要求安排学生进行“内地考察”等研学活动。这为学生认识国家发展和历史提供了机会,能够起到切实增进青少年了解祖国、热爱祖国的现实效用。
(二)以遵循课程指引为原则,推动爱国主义教育进课程教材
首先,对标课程宗旨,甄选爱国主义教育资源。从实际来看,一要利用丰富的历史资料开展爱国主义教育,可以选择一些具有代表性的历史事件、人物故事,引导学生了解国家的发展历程,感受民族精神。同时,也可以选择一些现实生活中的先进人物和事迹以及利用各类爱国主义教育基地和场馆,组织学生实地参观学习,身临其境地感受爱国主义氛围。二要选取优秀的能够生动形象地展现爱国主义精神的文学艺术作品。可以选择一些经典的诗歌、小说、电影等,让学生在欣赏中感受爱国主义情感。也可以结合当前的时事热点,引导学生关注国家大事,培养他们的责任感和使命感。三要合理利用网络资源,如爱国主义教育主题网站、社交媒体等,及时获取最新的爱国主义教育资讯和活动信息。只有在课程教材中选用适切的爱国主义教育资源,才能为学生爱国情怀的培养提供有力支持,但在具体选择中要注意资源的真实性、针对性和教育性,确保其能够有效地服务爱国主义教育进课程教材的目标。
其次,遵循学习目标,强调学生的价值引领。一方面,在选择教育资源时,教师应首先明确课程的学习目标,确保所选资源能够直接支持这些目标。这包括培养学生的国家认同感以及弘扬爱国主义精神等。另一方面,教师应有意识地利用课程教材资源对学生进行价值引领。这包括引导学生形成正确的价值观,让学生更好地理解爱国主义的精神实质和时代内涵。此外,教师还应不断提升自己的专业素养和教育能力,悉心研究新版课程指引内容,强化学习目标在课程实施中的针对性和教育性。同时,教师要有对失真、不当内容进行“拨乱反正”的勇气,通过摒弃错误信息,提高教学内容与学习目标的一致性。
最后,把握课程内容变化,拓展教材资源,推动爱国主义教育进课程教材。目前来看,香港教育局官网上已推出初一到初三的“学与教”课程资源与教材。教师在课堂教学之前,可先让学生参阅资讯图表海报和小册子学习各主题的内容,再以“学生互动问答游戏”评估学生对各主题的认识程度,并以“学生嘉许证书”鼓励学生的积极参与,以便推动课程的全面实施。虽然教师在课程实施中可以直接使用教育局公布的“学与教”资源,但教师也要明确“学与教”资源不仅包括教科书、作业、教育局或其他机构制作的影音教材,还包括网上学习材料、资讯科技软件、自然环境资源、图书馆等学习资源。
(三)以更新课程指引为契机,构建系统的德育课程体系
一是“公社科”是建基于小学“常识科”的学习,又密切联系高中“公民科”的重要课程。“公社科”的革新升级,不仅是初中阶段德育及国民教育类课程建设的完善,更是香港为促进教育与人才培养、社会经济发展良性互动而进行的课程更新。通过对比“生社科”与“公社科”,发现二者在课程宗旨、学习目标和课程内容等方面发生了重大变革。一方面,这意味着香港初中德育及国民类课程亟须改革,未来须不断强化爱国主义教育的重要地位,加强学生国家观念的培育,深化国民身份认同;另一方面也意味着“公社科”教师必须紧跟时代节奏,升级优化教学内容,严格按照课程指引要求把好育人关,提高教师职业责任感。
二是课程实施要契合初中学生发展需要。由前述可知,课程内容涵盖个人、社会以及人文教育学习领域,这一点两版课程指引并无区别。但是,“公社科”为学生未来在高中“公民科”的学习做准备,帮助学生以独立个体和社会一分子的角度加强自我认知,并进一步让他们了解香港本地、国家及世界其他地方的概况。从课程实施的角度来看,虽然“公社科”内容特别注重学生需要和社会发展,坚持与时俱进,但是要助力提高国民身份的认同度、加强国家安全教育和有效与高中“公民科”学习进行衔接还需要不断优化教学设计和教学内容。从学生发展的角度来看,不论是课程实施还是教材选用都要服务好落实立德树人根本任务的要求,引导学生厚植爱国主义情怀,增强学生的民族自信心和自豪感。
三是课程实施要紧跟国家和社会发展的步伐。作为香港特别行政区居民,学生应从小认识到《香港基本法》的存在是依据《宪法》的授权,学生要通过不同阶段的德育类课程,如小学阶段的“常识科”、初中的“公社科”、高中的“公民科”来了解国家和社会发展的变化,提升国民身份认同,培养爱国主义精神。目前来看,香港教育局继2021年更新高中“公民科”后检视初中“生社科”推行情况,并用“公社科”代替“生社科”的做法,一方面是积极应对社会发展变化趋势,帮助学生认识个人角色和责任,培养学生成为有见识和负责任公民的重要举措;另一方面是通过课程修订,构建更加规范、专业的国民教育体系,起到服务国家整体发展的作用。修订后的课程内容重点突出在“一国两制”的背景下,认识到加强国情教育和国家安全教育十分必要且重要。同时,课程修订适应本土化和国家经济建设人才的发展需求,兼具时代性和前瞻性。可以说,香港“公社科”课程的全面实施既是香港德育类课程顺应社会发展,持续更新的现实反映,也是香港建立与“一国两制”相适应的国民教育体系、融入国家发展大局的重要举措。
(来源:《课程·教材·教法》2024年第5期)