在庆祝澳门回归祖国25周年大会暨澳门特别行政区第六届政府就职典礼上,习近平主席指出:“澳门回归祖国25年来,在中央政府和祖国内地大力支持下,特别行政区政府团结带领社会各界接续奋斗,具有澳门特色的‘一国两制’实践取得巨大成功。澳门发生翻天覆地的变化,国际影响力大幅提升。”这些辉煌成就有力地向世人证明“一国两制”具有显著制度优势与强大生命力。作为“一国两制”成功实践的典型范本,澳门经验对有关地区的经济发展与社会进步具有重要参考价值。本文从教材建设的角度梳理了澳门回归以来教材建设方面取得的突出成就,总结了其背后的深层动因与实践启示,以期对有关地区的教材建设和课程改革提供“澳门智慧”与“澳门方案”。
一、澳门回归以来教材建设的突出成就
澳门回归以来,澳门特别行政区政府(以下简称“澳门特区政府”)高度重视教材在“教育兴澳、人才建澳”中的支撑性作用,不断加强教材开发与建设。在澳门特区政府与澳门人民的共同努力和接续奋斗下,澳门教材建设探索出一条具有澳门特色的实践路径。在教材立场上,从完全依赖进口到自主开发,建立起适合澳门发展需要的独立教材体系;在制度上,从政策空白到有章可循,为教材建设提供了系统的制度保障;在内容上,从充满殖民色彩到“爱国爱澳”价值导向,爱国主义教育内容获得高度重视;在效果上,从回归前的严重功利主义倾向转变为引领学生全面发展,为澳门发展提供基础性、战略性人才支撑。
(一)立场:从依赖进口到自主开发
澳门的发展历史可分四个阶段:古代澳门时期(1553年以前)、葡萄牙租借时期(1553—1887年)、葡萄牙殖民统治时期(1887—1999年)与回归后时期(1999年至今)。在古代澳门时期,澳门教育围绕科举进行,教材主要为儒家经典著作,与内地并无显著区别。在葡萄牙租借与殖民统治时期,澳门教育受时局影响较大,教材建设呈现出民间“自由式”发展的特点,教材质量参差不齐,无法有效满足澳门教育的实际需要。本文中“澳门回归之前”特指葡萄牙租借与殖民统治时期,不包含古代澳门时期。
澳门回归之前,澳门葡萄牙管治时期当局(以下简称“澳葡当局”)对教材等各项教育问题采取不干涉主义态度,放任私立学校的发展,未设立官方的教材编写机构,因此也无统一的学校教材。在实践层面,澳门回归前学校类型多样,但学生人数偏少,教材需求量低,因此澳门教材出版机构的动力不足,从而导致许多学校只得依赖进口教科书。其中,教会学校多选用中国香港地区及英国、美国、新加坡等地的教材;华人社团子弟学校多采用内地、中国台湾地区出版发行的教材;葡语学校则直接使用葡萄牙直供教材。由于进口教材往往与澳门本地实际相脱节,长期依赖进口教材既增加了澳门教师的教学负担,也不利于澳门学生家国意识的培养。
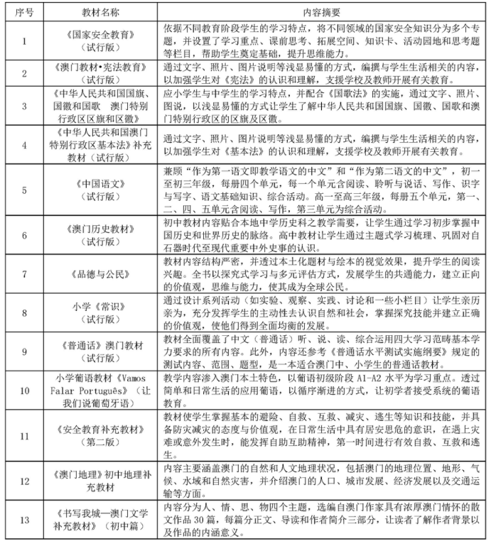
澳门回归之后,澳门特区政府通过自主编写以及与内地出版社合作编写等方式开发了一系列适应澳门实际需要的本土化教材。根据澳门特别行政区政府教育及青年发展局(以下简称“教青局”)官方网站的公示,截至2024年底,澳门已有13套自主编写的学校教材发行使用(见表1)。从表格可以看出,这一系列教材学科门类齐全,教材内容切合澳门实际需要。该系列教材一经发布便在澳门受到了高度的欢迎与普遍的认可,也使澳门摆脱了回归前教材高度依赖进口的困境。以《品德与公民》教材为例,2021—2022学年全澳正规教育学校使用《品德与公民》教材的学校数目,小学有47所、初中有36所、高中有32所,分别占各教育阶段学校总数的78%、80%、74%,余下的学校均参考该教材的内容作课堂教学。

备注:表格资料由作者根据澳门特别行政区政府教育及青年发展局官网“本局教材”栏目信息整理。
(二)制度:从放任无序到规范稳定
澳门回归之前,由于殖民统治的短视性,澳葡当局对澳门的殖民统治主要着眼于维护其自身的政治统治和经济利益,将澳门视为掠夺资源和进行贸易的据点,而不是真正致力于当地的全面发展。一方面,教育属于需要长期投入且难以在短期内看到明显经济回报的领域;另一方面,澳葡当局在澳门的统治主要依赖少数葡萄牙官员和军人,他们对澳门社会的了解和掌控程度较低。因此,澳葡当局难以有效地组织和管理教育资源,也无法制定出符合澳门实际情况的教育政策。虽然在1987年《中葡联合声明》签订之后,澳葡当局逐渐改变对教育的放任态度,但直到澳门回归之时,澳门仍未形成系统的教材建设制度。
澳门回归后,以《非高等教育制度纲要法》(第9/2006号法律)为标志,澳门特区政府开始在制度层面开启教育改革,涉及教材建设的有课程内容基准制度、法定收藏制度、教材选用制度、市场供应制度等。这些制度为澳门教材的编写与修订、出版与发行、选用与供应提供了规范性指引。
在课程内容基准制度方面,澳门特区政府颁布了《本地学制正规教育课程框架》(第15/2014号行政法规)和《本地学制正规教育基本学力要求》(第10/2015号行政法规)两部法规,在教育目标、课程框架、学力要求等方面为澳门本地化教材编写作出了明确规定。例如,澳门中小学《品德与公民》教材的编写与修订均以《本地学制正规教育课程框架》及各教育阶段的《品德与公民基本学力要求》为蓝本。
在教材的出版与发行方面,2008年,澳门特区政府颁布了《法定收藏制度》(第10/2008号行政法规),明确了澳门特区出版物实施“法定存档”的制度,规定凡在澳门特别行政区出版的作品,均为法定收藏对象。该制度不仅有利于规范澳门教材的出版与发行,促进澳门教材与国际接轨,也有利于通过对本地出版品的收集和展示,帮助澳门人民更直观地了解澳门的文化特色和成就,进一步增强认同感与归属感。
在教材的选用与供应制度方面,2007年澳门教青局颁布了《学校运作指南》并每年更新,从内容选择、组织设计、文字表达、制作形式、使用期限、教材费用等方面,为学校购买和选用教材提供准确的操作指南。另外,澳门特区政府通过《教育基金》(第17/2022号行政法规)《公共财政管理制度》(第28/2009号行政法规)等制度规范学校教材采购过程,监督教材选用的经费使用[10-11]。为了保障澳门教材的足量供应,教青局对学校教材实行统一调配,并要求书商以“送货上门”的方式销售教材,为学生购书提供便利。
(三)内容:从殖民色彩到“爱国爱澳”
澳门回归之前,澳门教育深受葡萄牙的影响,葡语教材的内容充满殖民色彩,教材大多强调葡萄牙的文化与价值观,更多地讲述葡萄牙的历史以及葡萄牙对澳门的所谓“贡献”,导致澳门学生对祖国的了解受限,难以形成文化认同感与国家归属感。而其他进口教材的内容由于缺少澳门本土文化,与澳门本土教育实际适配度低,导致澳门学生难以将所学知识与自己日常生活情境与文化背景联系起来,对学习产生消极态度,严重阻碍澳门人才的培养与教育质量的提升。
澳门回归以后,澳门特区政府十分重视爱国主义教育,教材内容逐渐形成以“爱国爱澳”为核心的价值取向。在顶层设计上,澳门特区政府将“进一步完善爱国主义教材体系建设”写入《澳门特别行政区经济和社会发展第二个五年规划》,为爱国主义教育内容融入教材提供了政策支持;在课程结构方面,形成了以《中国语文》《澳门历史教材》《品德与公民》《澳门地理》为核心的爱国主义课程框架;在教材内容方面,通过将爱国主义典型案例融入教材的方式,引导澳门学生在真实的情境中感悟爱国主义精神的磅礴力量,主动践行“爱国爱澳”理念。
以教材《品德与公民》为例,在教材的开发过程中,逐渐形成以“国家象征—国家历史—国家文化—国家制度”为逻辑的国家认同框架。在国家象征维度,通过将“国旗、国徽、国歌、地理版图”等要素融入教材,引导学生形成“澳门人首先是中国人”的国家认知,涵养浓烈的家国情怀。在国家历史维度,通过将澳门历史与国家历史一体化融入教材,引导学生正确认识澳门与祖国的密切关系,树立正确的回归史观。在国家文化维度,通过将澳门本土文化和中华优秀传统文化融入教材,引导学生在文化寻根溯源的过程中坚定文化自觉与文化自信。在国家制度维度,通过将《中华人民共和国宪法》《中华人民共和国澳门特别行政区基本法》等法治内容融入教材,引导学生正确理解“一国两制”的内涵与实践意义,增强学生维护澳门的繁荣稳定和国家统一的意识自觉与实践主动。
(四)效果:从功利主义倾向到人的全面发展
19世纪中期,博彩业被澳葡当局逐渐合法化。经过100多年的发展,澳门回归时,博彩业已成为澳门的特色产业与经济支柱,为澳门带来了巨额的财政收入和大量的就业机会。受博彩业的深度影响,澳门回归前的教育具有明显的功利主义倾向。为了满足当时社会经济发展的需求,教材更注重实用性知识的传授,如商业、贸易、技术等方面的内容,而对思想品格、道德修养等方面的关注相对不足。这种功利主义倾向可能导致学生在价值观的形成过程中,过于注重物质利益和个人发展,而忽视社会责任和国家大义。
在澳门回归后,澳门特区政府重视学生的全面发展,先后颁布了《澳门青年全人发展策略》与《澳门青年政策》两份文件,为澳门学生的全面健康成长做出了明确的指引。受《澳门青年全人发展策略》的影响,澳门教材更加关注学生的全面成长需求,不仅注重知识的传授,还重视学生在人际交往、情感体验、审美情趣等层面的发展。以教材《品德与公民》为例,教材以“中国人—澳门人—地球公民”的逻辑建构课程目标,引导学生理解个人价值与社会价值的关系,培育学生的国际与未来视野。
从外部评价角度来看,在2022年的国际学生评估项目(PISA)测试中,澳门学生取得了优异的成绩。数学素养方面,澳门排名全球第二,得分为552分;科学素养方面,位列全球第三,得分为543分;阅读素养方面,排名全球第七,取得了510分的成绩。总体来看,澳门学生在这三个主要测试领域的总体表现位列世界第二位。澳门特区教育部门表示,当地教育系统在减少学生间社会经济背景差异对成绩的影响方面取得了成功。这些成绩表明,澳门的基础教育具有较高的质量和公平性。
二、澳门教材建设取得成就的成因探析
澳门教材建设取得突出成就是国家和澳门特区政府、澳门同胞等多方主体共同努力的结果。在国家层面,“一国两制”的制度安排既给予了澳门教材建设坚实的专业支持,也为其提供了一定的自主性与灵活性。在澳门特区政府层面,澳门特区政府的积极履职和大量的教育投入为澳门教材建设注入强劲动力。在澳门社会层面,澳门同胞价值观念的转变为澳门教材建设扫清了思想阻碍。
(一)国家:发挥制度优势,提供专业支持
习近平总书记指出:“制度优势是一个国家的最大优势,制度竞争是国家间最根本的竞争。制度稳则国家稳。”在教材建设领域,“一国两制”为澳门提供了前所未有的机遇和动力。在“一国两制”框架下,澳门教材建设实现了统一性与多样性的有机统一。在统一性方面,澳门是中国不可分割的一部分,澳门教材必须体现国家主权意识。“一国两制”令澳门教材有了系统性的制度保障,有了融入中华优秀传统文化和爱国主义精神的政策基础,有了权责清晰的教材行政管理部门,有了科学具体的教材建设原则与方案。在多样性方面,“一国两制”赋予澳门在教材建设方面一定的自主决策权与灵活性。一方面,澳门的教育机构和编写团队可以根据澳门本地学生的学习能力、兴趣爱好和教育目标自主编写教材;另一方面,澳门教材编写也可以在内容呈现方式、教学方法应用等方面进行大胆创新。
澳门回归之后,澳门教材建设在实践中获得了国家的鼎力支持。澳门回归后,澳门教青局与内地教材建设单位开展广泛交流,在教材设计、编写、出版等方面学习了大量实践经验,内地教材机构也为澳门教材建设相关机构提供了人员、技术、资源等多方面的专业支持。例如,澳门教青局与人民教育出版社(以下简称“人教社”)合作编写出版了《品德与公民》《澳门地理》《澳门历史教材》《宪法教育》四套教材,另外还与广东教育出版社合作编写出版了教材《中国语文》。这些教材在框架方面,能够直接将内地教材知识体系、组织形式、编排形式等方面的成熟经验应用于教材建设,实现教材的系统化和逻辑化;在内容方面,可以将内地教材中经历千锤百炼、极具典型性和普遍性的内容搬运到澳门教材之中。例如,澳门教材《普通话》的内容就直接参考了内地《普通话水平测试实施纲要》的测试内容、范围、题型等规定。
(二)澳门特区政府:持续增加教育投入,积极履行政府职能
澳门特区政府对教育高度重视,教育经费投入逐年增加,充足的资金保障了教材编写、出版、推广等各个环节的顺利进行,为教材建设提供了坚实的物质基础[19-20]。例如,为进一步协助教学人员更好地推动《品德与公民》教育,教青局于2019—2020学年在德育中心网页创设“品德与公民教学资源库”,并得到24个政府部门提供的相关资源。资源库的资源包括:教材套、教师用书、教学PPT、工作纸、单元评估表、图库、图文包、多媒体影音及其他政府资源,内容涵盖个人与群体、国情与区情、法律与政治、中华传统礼仪文化教育等。
教青局作为澳门教材建设的官方机构,在教材建设领域积极履行公共管理职能,为澳门教育质量的整体提升与教材体系的逐步完善奠定了基础。首先,澳门教青局积极履行制定教育政策的职能,制定了《本地学制正规教育课程框架》《本地学制正规教育基本学力要求》等规范,为教材建设提供政策依据与方向指引。其次,澳门教青局积极履行教材编写与出版的职能,既自主编写与出版《安全教育补充教材》、小学葡语教材《VamosFalarPortuguês》等特色教材,还与人教社合作编写出版《品德与公民》《澳门地理》《澳门历史教材》等多学科教材,使澳门教材资源不断丰富,摆脱了回归前高度依赖进口的困境。澳门教青局还积极履行教育公共服务的职能,在教材选用与审核环节,通过《学校运作指南》为学校选用教材提供便利,保障教学需求。同时,教青局主动干预教材定价,澳门官方学校教材的价格均由教青局与出版商协商确定,定价均低于进口教材。这一做法既彰显了教材的公益属性,也体现了澳门特区政府对教材市场的公共责任。
(三)社会与个人:转变价值观念,扫清思想阻碍
澳门回归后,澳门社会与人民的价值观念发生深刻的转变,对澳门教材建设产生了积极而深远的影响。随着“一国两制”在澳门的深度实施,澳门的经济、政治、社会、文化、生态等方面发生了巨大的转变,取得了一系列突出的成就。在个人价值观层面,越来越多澳门同胞在亲身感受到生活的巨变后,对国家主权、历史与文化展现出深厚情感与高度认同,国家意识与爱国情怀不断提升。在社会价值观层面,澳门社会各界普遍认同“一国两制”是符合澳门实际的最佳制度安排,是澳门发展的最大保障。因此,整个社会对“一国两制”的信心不断增强,积极维护“一国两制”的实践,推动“一国两制”不断向前发展。这一系列思想与价值观念的转变为澳门开发与使用统一的学校教材扫清了思想阻碍,甚至在一定程度上促进了澳门官方教材的推广与使用。
在澳门社会与同胞价值观念转变的过程中,伟大的“爱国爱澳”精神得以孕育并逐渐形成独特的精神谱系。这一精神谱系为澳门教材建设提供了坚实的思想基础,为确立以爱国主义为核心的价值导向提供了根本遵循。在教材内容筛选与编排方面,它促使编写者深入挖掘澳门本土历史文化资源以及中华优秀传统文化宝库中的素材,将澳门历史上的爱国事迹、中华传统美德故事等有机融入教材文本之中,使教材内容既具本土特色又饱含民族精神底蕴。从教育实践效果来看,这种以“爱国爱澳”精神为引领的教材建设模式,对于培养新一代澳门人发挥着极为关键的作用。新一代澳门人在接受系统教育过程中,通过对融入“爱国爱澳”精神教材的学习,逐步树立起正确的国家观、民族观与价值观,成长为兼具爱国爱澳情怀与良好道德素养,能够积极投身于澳门本地建设以及祖国现代化事业的优秀人才,为澳门在“一国两制”框架下实现长期繁荣稳定以及促进中华民族伟大复兴进程奠定了坚实的人才基础。
三、澳门教材建设成就的实践启示
教材建设的“澳门经验”涉及制度安排、队伍建设、价值导向、内容结构、资源保障、更新维护六个维度。在制度安排方面,要完善教材建设的顶层设计,强化政府的主导作用;在队伍建设方面,要加强合作交流,实现多元主体协同参与;在价值导向方面,要重视思想引领,突出本土特色;在内容结构方面,要坚持守正创新,打造精品教材;在资源建设方面,要不断提升教师素养,建立完善的资源配套;在教材更新维护方面,要建立系统的教材评价机制,推动教材不断优化更新。
(一)完善顶层设计,强化政府主导
尺寸课本,国之大事。教材建设是关涉国家未来的大事,是事关未来的战略工程和铸魂育人的基础工程。从根本上讲,建设什么样的教材体系,构建什么样的教材内容、倡导什么样的价值理念属于国家事权,是国家权力和职能的重要体现。教材建设应从国家层面做好顶层设计,教材要反映国家的政治制度性质、聚焦国家战略发展需求、传递主流和权威知识与价值。
一是在教材领导体制方面。成立专门的教材领导机构落实教材建设,建立健全集决策、协调、保障、监督等多位一体的教材领导工作体系,强化国家层面的统筹指导,确保教材体现国家意志,坚持正确政治方向与价值导向。二是教材管理体制方面。以政府主导为基本原则,建立健全教材规划和管理制度,精准划分各级各类政府机构的主体责任,细化教材建设全流程的管理要求,解决好教材建设“由谁管、管什么、如何管”的实践问题。三是教材审查方面。完善教材把关机制,
落实好教材编写与选用过程中的审查工作,全面加强政治性、思想性、科学性审查,切断“毒教材”的流通渠道,清除“毒教材”的发育源头。四是教材保障体系方面。强化政府统筹作用,保障教材建设的资金支持,用于教材的研究、编写、评审、修订以及相关教育资源的开发等,提高教材质量和教育教学效果。
(二)加强合作交流,实现多元参与
教材建设是一项涉及政府、学科专家、教育专家、一线教师、学生、家长等多元参与主体,涵盖资料收集、内容编写、排版制作、审核修订等多重环节的系统工程。教材建设应秉持开放的姿态,在国际交流与区域合作中借鉴先进经验,实现教材建设质量的跨越式发展。与内地专业机构联合编写教材是澳门教材建设遵循这一经验的生动体现。一方面,内地出版社凭借丰富的出版经验、专业的编辑团队以及广泛的发行渠道,为澳门教材的出版与推广注入强大动力;另一方面,内地教材科研院所依托深厚的学术研究底蕴、前沿的教育科研成果以及对粤港澳教育融合发展的深入洞察,与澳门教材建设单位通力协作,在教材内容优化、编写理念更新等诸多方面提供智力支持。这种跨区域、跨机构的深度合作,正是澳门教材建设单位在新时代背景下为提升教材质量、推动教育发展做出的富有成效的实践探索,也为有关地区的教材建设提供了极具借鉴意义的范例。
在教育蓬勃发展的时代趋势之下,教材建设主体协同化已成为教育质量内涵式发展的鲜明标识。教材建设要促进多主体间“合作统一”。一是,应明确教材编写目标,在政策要求、适用对象、知识体系等关键方面形成清晰共识,引导各主体围绕共识开展工作;二是,各主体应在教材建设的全流程加强交流与合作,减少因信息不对称而导致的“各自为政”。
(三)重视思想引领,突出本土特色
教材不仅是知识传授的工具,更是意识形态传播的载体,是培养学生正确价值观的重要阵地。它凝聚了国家的思想、观念和价值,直接影响社会的意识形态和文化建设。教材建设应始终重视思想引领的作用,确保人才培养的正确方向。重视教材建设的思想引领,应推动中华优秀传统文化进教材,用中华民族漫长奋斗积累的精神财富来以文化人、以文育人,引导学生不断增强文化自信。一方面,要自觉融入中华优秀传统文化的概念、思想和价值观,引入中华文明的实践例证,使学生在学习过程中了解中国的风土人情,感受中华文明的博大精深和独特魅力。另一方面,要精选符合国家价值导向的优秀文学作品、历史故事、科技发展成就等素材,引导学生树立正确的历史观、民族观,激发学生的爱国情怀与国家意识。
习近平总书记强调:“任何文化要立得住、行得远,要有引领力、凝聚力、塑造力、辐射力,就必须有自己的主体性。”教材建设应突出本土特色,通过具有本土特色的知识与文化培养学生的文化自觉意识和历史主动精神。建设具有本土特色、凸显文化主体性的教材,可以从自然、社会、思维三个维度着手。在自然维度,教材建设应立足于本国或本地区的空间范围,重点选用本国或本地区的典型情境与案例,强化学生的国家意识和民族意识,增强学生的认同感和归属感。在社会维度,教材建设应重点围绕本土历史文化脉络和社会实际进行。例如,通过本土的历史脉络揭示本土文明的特征与文化基因,引导学生在体悟文化根脉的过程中提升国民意识;通过展现本土社会的现实问题与伟大成就,引导学生在分析问题与解决问题的过程中树立主人翁精神,坚定政治认同与道路自信。在思维维度,教材建设应符合本土的思维方式与社会观念,引导学生在共同的思维模式、文化观念中产生共鸣,觉醒共同的文化基因,从而增强整个社会的凝聚力。契合本土思维与观念的教材,使学生更容易按照熟悉的思考逻辑去吸收知识,从而提高学习效率与质量。
(四)坚持守正创新,打造精品教材
推动教材建设内涵式发展,要坚持守正创新的原则。教材建设的“守正”即教材建设既要遵循知识本身的学理逻辑,还要遵循教育学、心理学、传播学、美学等学科的规律,运用系统性思维打造高质量的精品教材。打通学段,推动中小学教材建设的一体化是“守正”原则的有效实践表征。教材建设一体化在纵向上通盘考虑不同学段、不同学年教材的一致性与差异性,通过循序渐进、螺旋上升的方式编排教材内容,增强教材的系统性、层次性;在横向上加强不同学科间的相互配合,通过不同学科知识间的相互迁移与印证,增强教材的实用性、协同性。
教材建设的“创新”即教材建设应随着教育技术的进步而不断发展,推动教材内容、情境、话语、形式的不断创新。在内容方面,创新不仅指教材内容要与时俱进,关注学科前沿和社会热点问题,也指教材内容可以依托不同主题与项目进行重构,从而培养学生的综合思维能力,让学生学会从多个角度看待和解决复杂问题。在情境方面,教材建设应基于学科知识间的作用机理,创设真实的学习情境,引导学生在真实的情境中透过现象看本质,通过自主学习,合作探究等方式发现知识、建构知识。在话语方面,教材建设必须不断创新教材的话语体系。一方面,教材要根据学生成长的规律,用不同年龄阶段学生能够理解的话语,拉近与学生的距离,使教材更具吸引力。另一方面,教材建设要旗帜鲜明地构建符合国家立场、民族特色和时代要求的话语体系与叙事体系,提升教材的国际话语权和国际影响力。在形式方面,教材建设应重点开发数字教材,整合文字、图像、音频、视频等多种媒体资源,在数字化教材中开发互动式学习功能,丰富学生的学习资源和体验。
(五)提升教师素养,完善资源配套
教师作为教材的直接使用者,其对教材的理解与使用能力直接关系到教学效果。因此,提升教师的教材素养,提升教师的教材分析、教学设计和教学实施能力也是教材建设的重要一环。在教师职前培养阶段,应将教材本体知识、教材使用技能等内容作为教师教育的必修课程与教师资格获取的必要前提。在教师职后培训阶段,应发挥教研机构的主导作用,积极开展序列化的教材研修活动,引导教师对教材进行“二次创作”,持续提升教师教材素养。
倡导教师由“教教材”转向“用教材教”,离不开完善的教材资源配套。随着教育技术的不断进步,建设数字化教育资源库成为多数政府与学校的共同选择。建设教育资源库是一项涉及平台搭建、资源收集、日常管理与维护的复杂工程。在平台搭建方面,政府应积极承担主体责任,设立专项资金,构建公益属性突出、覆盖学段完整、资源结构合理的现代化平台。在资源收集方面,应建立清晰且明确的激励机制,引导学科专家、学科教师、教育机构等主体主动上传与分享资源。在管理与维护方面,教育资源库应设立专门的岗位进行管理与维护,强化对已有资源的科学性与政治性审查,及时清除错误资源。
(六)建立评价机制,推动教材更新教育是一项着眼未来、久久为功的事业。教材建设作为教育的重要基础工程,应与时俱进,通过不断修订保持内容的新颖性和教学的有效性,以适应新时代人才培养的新需求。推动教材更新首先应建立科学有效的教材评价机制,制定科学、客观、全面的教材质量评价指标体系,为教材的编写和完善提供参考依据。一般而言,教材评价机制主要包含教材选用的评价与教材审查的评价两个维度。在教材选用的评价方面,应重点评价教材内容组织与表达的科学性、教材对教学活动的指导性、教材与其他教学资源的结合度以及教材版式设计和印刷质量;在教材审查的评价方面,应重点评价教材对课程目标的体现程度、教材内容的思想性以及教材体例的完整性。
畅通教材意见的反馈渠道,广泛收集教师、学生、家长以及社会各界对教材的使用意见和建议,及时发现教材存在的问题与不足,是推动教材不断更新与优化、提升教材编写质量的重要路径。首先需要教材编写出版单位开通专门的反馈渠道,在门户网站以及教材显著位置明确意见建议的接收方式,包括电话、电子邮箱、通讯地址等,确保沟通渠道畅通。对教材内容提出的意见建议要及时转教材编写组认真研判,对不宜采纳的意见建议,向提出者说明情况并解释原因;对可采纳的意见建议,告知提出者拟采纳情况。
四、结语
澳门成功谱写了“一国两制”实践的华彩篇章,澳门教材建设也取得了历史性成就,为澳门经济社会发展实现历史性跃升提供了坚实支撑。这是始终坚定不移贯彻“一国两制”方针,以伟大祖国作为坚强后盾,澳门特区政府和社会各界共同努力、接续奋斗的必然结果,有其深刻的历史逻辑、实践逻辑与理论逻辑。教材话语体系建设要遵循历史逻辑、理论逻辑和实践逻辑,即坚持政治性和学理性相统一、主体性和开放性相融合、传统性和现代性相贯通。在历史逻辑上,澳门回归后,澳门社会主要矛盾发生变化,澳门同胞与殖民主义的矛盾得到根本性解决,澳门同胞成为澳门的真正主人,澳门教材建设事业也有了和平稳定的发展环境。在实践逻辑上,澳门回归后,澳门特区政府遵循社会发展规律与教材建设规律,坚持独立自主的教材立场,深度融入国家发展大局,积极与内地教材建设出版单位合作,走出了一条具有澳门特色的实践之路。在理论逻辑上,“一国两制”是澳门取得成就的核心制度基础。在“一国”的前提下,澳门教材建设能够从国家事权的角度享受祖国带来的保障与支持。同时,“两制”又给予澳门教材建设极大的自主性与灵活性,使得澳门教材既能够充分体现本地的历史、文化、社会等特色,还能及时借鉴国际先进的教材经验,对接国际前沿动态。
作为祖国的一方宝地,镶嵌在南海之滨的璀璨明珠,澳门在不同历史时期都扮演着重要角色、作出了独特贡献。澳门回归以来,教材建设的“澳门智慧”与“澳门方案”形成了积极的示范价值与启示意义。总的来说,建设培根铸魂、启智增慧的高质量教材体系,首先应站在国家事权的战略高度,构建统筹有力的教材领导与管理体制,将国家意志深度融入教材编写、审核、使用的全过程,强化教材在落实立德树人根本任务、服务国家战略发展需要中的载体作用。其次,应严格遵守教材建设的内在规律,充分发挥多元主体协同创新优势。在教材内容选择方面,既要重视思想引领,筑牢文化自信根基,也要突显本土特色,彰显文化主体性;在教材内容组织方面,既要打破传统学科壁垒,贯通大中小学全学段,推动教材建设一体化,也要创新表达与呈现形式,增强教材的易用性与吸引力。最后,应完善教材建设的评价与保障体系,明确教材选用与审查标准,强化政策、资金、技术等资源保障,推动形成良性发展的教材建设生态。
(来源:《统一战线学研究》2025年第4期)