立德树人是我国教育的根本任务。学校道德教育课程,无疑是“立德”的主阵地。而教材,是课程的重要载体和支点。纵观世界,各国根据国情和教育传统,德育课程形态也有所不同。具体到中日两国,我国自2001年颁布《基础教育课程改革纲要(试行)》以来,小学德育课程是道德、社会和生活整合而成,在1-2年级开设品德与生活课程,3-6年级开设品德与社会课程。因此,德育课程在我国是一门融生活常识、社会知识与品德教育于一体的综合课程。日本则是采取道德、生活和社会独立设课的形态,在小学1-2年级开设生活课,3-6年级开设社会课。日本的道德教育,在二战战败后借鉴美国德育经验,通过学校全部教育活动来进行,不开设专门课程。1958年,政府为强化道德教育,每周设立一学时的“道德时间”。由于近年来校园欺凌、逃学及青少年犯罪等问题日益严重,日本政府为改变道德教育效果不佳的困境,决定进行学科化改革,把“道德时间”升格为特别学科,成为一门课程,小学将从2018年新学期起开设道德课。
随着德育课程改革的深化和教材建设的加强,我国小学德育教材的出版和使用也随之变化。以浙江省为例,从21世纪初新课程改革开始,浙江省小学使用的德育教材是经教育部审定通过、由浙江教育出版社出版(以下简称浙教版)的《品德与生活》(1-2年级)和《品德与社会》(3-6年级),每学期1册,共12册。2016年4月,为贯彻落实党的十八届四中全会关于在中小学设立法治知识课程的要求,教育部下发文件,小学起始阶段课程教材《品德与生活》更名为《道德与法治》。浙江教育出版社也对原教材进行修订,并更名为《道德与法治》,从2016年9月起使用,目前出版3册。2017年9月,根据教育部在全国小学语文、历史、德育课程中统一使用“部编本”教材的要求,小学一年级开始使用人民教育出版社出版、教育部编写的《道德与法治》教材,目前已出版4册。为了保证研究对象的完整和连贯,本文选择浙教版的《品德与生活》《品德与社会》(版次为2005-2006年第2版)教材,共12册。
2014年,日本文部科学省对2009年出版的道德教育教材《心灵笔记》进行全面修订、并更名为《我们的道德》出版,1-2年、3-4年、5-6年各1册,共3册。作为近年来日本政府进行一系列德育改革(修订学习指导要领、转变授课方式、学科化)中的第一步具体举措,《我们的道德》既是对《心灵笔记》的全面修订,同时也为学科化后日本各出版社编写教材起到指导和示范作用,是一套承前启后的教材。
下面以浙教版和日本文部科学省小学德育教材进行比较,期望获得一些启示,为我国小学德育教材建设、德育课程改革之路铺就一块来自东瀛的“他山之石”。
一、编写依据的比较
浙教版《品德与生活》《品德与社会》教材的编写遵循党的教育方针,以《基础教育课程改革纲要(试行)》和《品德与生活(社会)课程标准》(以下简称《标准》)为主要依据。品德与生活课程旨在培养具有良好品德和行为习惯、乐于探究、热爱生活的儿童,基本特征为生活性、活动性、综合性、开放性,基本理念为:引导儿童热爱生活、学会关心、积极探究。品德与社会课程旨在培养学生的良好品德,促进学生的社会性发展,为学生认识社会、参与社会、适应社会,成为具有爱心、责任心、良好行为习惯和个性品质的公民奠定基础。
日本文部科学省《我们的道德》教材,以《小学校学习指导要领》(以下简称《要领》)为主要编写依据。小学道德教育旨在“为养成实现美好生活所必需的道德性,培养学生在理解各道德价值的基础上,学会审视自己、多方面多角度地思考问题、加深对自身生存方式的思考,形成道德判断力、道德情感、道德态度和实践热情等道德性。”
中国的《标准》和日本的《要领》,都强调德育要符合儿童身心发展阶段、学习特点和认知规律,引导儿童热爱生活、尊重生命、积极探究,发现和解决问题。由于课程的综合性,中国的《标准》更加强调教材组织编写的生活性、活动性、综合性,培养学生积极生活,认识、参与、适应社会,以社会生活为中心来进行德育。日本的《要领》要求教材在编写时强调尊重生命、审视自己、深入思考、不断回顾和自省,形成道德判断力、道德情感、道德态度和实践热情等道德性,注重个体道德自主构建。
二、内容的比较
(一)浙教版教材主要内容
浙教版《品德与生活》教材的内容涵盖儿童与自我、儿童与社会、儿童与自然三个方面。每册4个单元,每单元1个主题。在16个单元中,其中儿童与自我的的主题3个,儿童与社会的主题为8个单元,儿童与自然的主题有3个。可以看出,教材内容是以集体、社会生活为主。《品德与社会》的教材内容,基本按空间扩展顺序分为六个部分:我的健康成长;我的家庭;我们的学校;我们的社区生活;我们的国家;我们的共同的世界。内容的学科领域不限于道德和社会,还包含地理、政治、历史、政治、经济、文化、法律等等。《品德与社会》共8册,每册4个单元,其中三年级和四年级单元主题的设定(见表1),按照从个人到世界的空间顺序逐渐扩大,一个年级(2册)为一个循环,并且两个年级单元相互对应,选择相似主题和场景,如3年级上第1单元为“我们一起成长”,4年级上第1单元为“成长的脚步”,内容循序渐进。

(二)文部科学省版教材主要内容
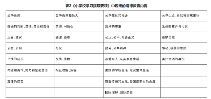
根据《要领》对道德教育内容的规定(见表2),文部科学版《我们的道德》教材主要内容包含4个维度,22个项目。22个项目针对不同的学生阶段(1-2年、3-4年、5-6年),内容进行细化、分解。除了2个项目“真理探究”和“美好生活的喜悦”只针对5-6年级,2个项目“相互理解、宽容”和“公平、公正、社会正义”针对3-6年级以外,其他18个项目内容都贯穿整个小学阶段,根据儿童的心理发展特点,经过6年3个阶段的重复、渐进、深化、整合,使学生循序渐进地掌握这些内容。每一册教材4个单元,每单元按照维度顺序编排内容,每册一个循环,内容逐渐加深、呈螺旋式上升。

比较而言,浙教版教材内容是以社会生活场景和各类主题(如春夏秋冬、传统节日、自然灾害等)为基础,一般是说明、介绍性的知识内容在先以展示生活、社会的方方面面,然后渗透与之相关的德育内容。这样的内容呈现,充分体现了教材的生活性、综合性,贴近儿童,易于接受。但是另一方面,因为德育内容往往附属于生活、社会主题内容之后,使得德育内容的层次性、逻辑性、连续性欠清晰。文部科学省版教材是以道德性的培养为主线来安排内容,按照个人→他人→集体·社会→生命·自然的维度,每个维度中的项目内容根据儿童心理发展特点分阶段有层次、循序渐进的呈现,逻辑清晰,规律性强,但是在综合性方面则不及浙教版。两者内容的差异主要由两国德育课程形态不同而产生的。
(三)文部科学省版教材重视的内容
《我们的道德》的特色之一,是根据日本德育的现实困境和时代变化,重点增加和强化了有关应对校园欺凌问题、日本传统文化、信息道德等方面的内容。(1)应对校园欺凌问题。此次《我们的道德》教材修订、乃至道德教育学科化等系列德育改革的主要契机之一,就是为了应对日本国内不断恶化的校园欺凌问题,有别于之前在教材中含含糊糊、不敢直击问题要害的做法,新教材直面校园欺凌问题,相关内容大大增加,不仅从问题本身加强教育引导,还从判断善恶、信任、友谊、规范意识、公平公正等多方面交叉整合,全面深化、以期解决校园欺凌的根源问题。(2)日本的传统文化。为加强日本儿童对家乡、国家的热爱,提升作为日本人的民族和国家意识,在每一册教材中都增加了介绍传统文化的比例,如1-2年级的课文“祗园祭”,3-4年级介绍日本传统文化(和服、和食、和室等)和传统节日(端午、七夕、赏月中秋、春分、秋分等)等的专栏。(3)信息道德。为应对计算机、手机等快速普及的信息化社会的发展,在3-6年级的教材中充实关于信息道德的内容,如3-4年级增加关于恰当使用计算机、网络和手机的内容,5-6年增加信息媒介、产品的优缺点分析与合理适度利用的内容。总体而言,应对校园欺凌问题和加强信息道德教育也是我国德育面临的现实问题,而关于传统文化的介绍和渗透,我国德育教材向来重视并突出中华优秀传统文化教育,这一点比日本教材更加充分。
三、内容的组织与选材比较
(一)浙教版教材内容的组织与选材
浙教版采用了核心课程的设计框架,以个人生活和社会生活为中心来组织内容,贴近生活,整合各相关学科的知识内容,每单元设置一个学习主题。教材在内容组织方面的一大特色就是设立种类丰富的栏目。如‘聪明谷’(在全套教材中共出现24次,以下缩写为数字)、‘小剧场’(7)、‘小统计’(2)等等,共计160项。其中出现频率最高的为栏目为‘活动角’(44);出现30-40次的栏目有‘小调查’、‘诗园’等4项;出现20-30次的栏目有‘聪明谷’、‘展示台’等4项;出现3次及以下的栏目有130项。这些栏目配合单元主题、课文来丰富教学形式、生动活泼有趣。从栏目上看,数量多、范围广、形式多样,最重视的是活动(如‘活动角’等),同时注重知识的传授(如‘知识窗’等)。在内容选材上也和栏目结合在一起,将歌曲、诗歌、文学作品、名人名言、地图、数据、调查报告等等内容融入各栏目中。教材组织设计能够遵循学生的认知规律和特点,活动贴近学生生活实际,特别是‘小调查’‘小实践’等栏目,凸显了实践探究能力的培养。但是,繁多的栏目数量也产生两个问题:约80%的栏目在整套教材中出现次数在3次以下,数量过多而形式过于分散,欠缺统一性与连续性;部分栏目在名称、形式上近似如‘智慧泉’和‘智慧谷’‘调查角’和‘小调查’、‘猜猜看’和‘猜一猜’等等,略显重复欠规整。
(二)文部科学省版教材内容的组织与选材
《我们的道德》教材,主要以“阅读部分”和“填写部分”来构成《要领》中规定的每一个德育项目内容。(1)阅读部分。分为三类:(a)文章,以项目内容重点相关为中心,1-2年级和3-4年级各12篇,5-6年级13篇。(b)与项目内容相关的读物,包括文字信息、留言、专栏、照片、插图。(c)重点内容专页,根据《要领》的要求,对重点内容进行强调并专页突出,如“自立心和自律性”“尊重自己和一切生命”等内容。(d)特设页,在3-6年级设立信息道德相关的特设页。(2)填写部分。教材中设置了大量的填写栏包括文字填写,图画填充,涂色填充等。有些需要向家庭成员和当地的各行各业的人询问后填写,有些需要根据自身情况和所学内容认真思考后填写。另外,考虑到在一册书(两个年级)内阶段性的指导更加清晰,很多填写部分设计了同一个问题两个学年分别填写的空白栏,便于儿童回顾自己的成长并审视自己,同时空白栏底部日期空格的设置,也让书本成为自己独一无二的成长记录。在内容素材选择方面,有童话、寓言、名人故事、纪实报道、学生作文、书信、日记、名作名篇、名人名言、谚语、诗歌、歌曲、卡通动漫、真实图片等等。
比较而言,文部科学省版教材在内容组织形式上风格统一规律性强但在形式上比浙教版单调,在活动性、综合性、趣味性等方面不如浙教版教材。
(三)文部科学省版教材内容选材特点——人物
《我们的道德》教材在内容选材方面的一个显著特色,就是大量选取人物素材,并且选择范围非常广泛。时间上,既有历史的先人、名人和伟人,同时也注重选择当代活跃在各行各业的名人、杰出代表。在空间上,既注重日本人为主体,同时也大量选取世界各国的名人、伟人。通过这些素材,让学生由古至今、国内国外、各行各业的名人伟人、优秀人物身上摄取精华和营养,同时也能开阔学生视野,引导他们具有历史思维和国际思维来认识、思考问题。人物素材表现形式为:(1)名人名言。既有历史人物名言、也有当代人物箴言,并和相关德育内容、主题、专栏等融合起来。选择范围非常广泛,国籍除日本外还包括德国、法国、希腊、中国、英国、美国、古罗马、南非等等,身份包括诗人、哲学家、科学家、文学家、探险家、政治家等等。(2)人物专栏。在3-6年级用书中,设置人物专栏,介绍名人、伟人或各行业领域杰出代表的先进、感人事迹,如日本女足选手泽惠希、日本植物学家牧野富太郎、日本心脏外科医生天野笃、日本实业家井深大、日本宇航员向井千秋、奥林匹克创始人顾拜旦、日本幕末志士坂本龙马、波兰科学家居里夫人等等。其中以日本当代人物居多,专栏附有人物照片和简介,部分还配有本人的寄语或感想短文。(3)讲述人物美德故事的文章。例如:林肯多收了6美分的故事、日本男子接力代表队团结一心的故事、富士山和葛饰北斋的故事、海伦凯勒和安妮莎莉文的佳话、日本漫画家长谷川町子的故事、日本医学家野口英世治疗黄热病的故事、残疾运动员佐藤真海的故事等等。文章除配有描述故事情节的插图外,也会配有人物照片和简要说明,部分还配有人物相关(如作品、纪念碑)照片。
同时值得注意的是,教材中很重视对体育界人物的选择,很多还是现役运动员,如体操运动员内村航平、棒球运动员铃木一郎等。《我们的道德》教材的编写理念之一就是以体育促德育,宣扬体育精神,迎接2020年东京奥运会。借助体育人物和故事,把体育精神中健康向上、不怕挫折、奋勇直前、坚持不懈、团结一心、公平竞争等优秀品质传达给儿童,在鼓励积极进行体育运动的同时潜移默化地内化体育精神,提升道德性。
四、版式设计与呈现方式的比较
浙教版教材整体图文并茂,图片丰富、设计富于变化。版式设计上整体清晰、重点突出,但部分页面会把图画的人物叠在真实场景照片之上,整体效果不太协调。另外,一页中多个栏目的情况,每个栏目的背景色块都不一样,图片、图画形状不太规则、大小不一,背景多是单一的颜色块或者简单的图形勾勒导致页面颜色稍多,稍欠整体的美感和协调统一。部分页面,照片、图画、文字、背景色块叠在一起,不够清晰。教材整体视觉效果图画感比较强。
文部科学省版教材大量选用真实照片,并且会选择真实的大自然照片作为整页背景,简单自然清新。图片大多形状规则并对称,注意图片和文字位置关系及大小,整体清晰、简洁并且图文结合。在介绍人物时,基本都会配上人物照片。同页中的字体、大小、粗细根据实际内容和重要程度设计。文字框、填写栏会和图片自然结合起来,注重美感和对称。
以文部科学省版《我们的道德》(1-2年)的第128页和浙教版《品德与生活》(2年级下)的第57页为例,两页教材内容相似,都是针对低年级儿童,通过图示来引导儿童做力所能及或应该做的事情。在具体呈现和版式设计上,图片方面,文部科学省版侧重选用真实照片,浙教版侧重选用图画,如图中垃圾桶(文部科学省版在左上,浙教版在左中);文字方面,文部科学省版注重文字与图结合的自然与对称,简洁清楚并有设计感;背景方面,文部科学省版选用日式榻榻米作为背景,既有文化生活韵味,又有一定美感,有助于提升儿童审美。
五、启示和建议
中日两国的小学道德教育,在教育方式和课程形态上都有所不同,两国的德育教材在编写上充分体现了各自的教育目标与课程要求,特点鲜明。最近几年我国不断出台政策加强道德教育力度,并且已将课程名称更名为《道德与法治》,因此从道德教育的角度,为强加和完善我国小学德育教材建设,可以从日本的教材中得到以下几点启示:
1.加强个体道德自主构建的价值引导。如前文所述,我国德育课程是一门生活、社会、道德综合课程,它能够充分引导儿童认识、参与、适应社会,更好地帮助个体社会化。但是,从道德教育的角度来讲,我国教材在引导个体进行道德自主构建方面,可以进一步加强。日本的德育教材在编写上,注重引导儿童道德自主构建,内化道德情感、态度、意愿、实践。德育内容按照“关于自己”、“关于自己与他人”、“关于集体和社会”、“关于生命、自然等崇高事物”四个方面,根据学生发展特点,在整个小学阶段形成前后衔接、螺旋上升的内在结构,针对性、系统性、整体性、逻辑性更强。在内容组织方面,设置大量的填写栏,并且往往同一个问题设置两个空白栏供两个年级分别填写。这些填写栏的设置,可以引导学生进行深入思考和反思,同时促使学生回顾、关注不同阶段的自身变化和成长,从内在激发道德性的形成。因此,我国教材在保持综合性、生活性、活动性等特点的同时,对一些重点道德项目内容,如核心价值观、核心素养中的一些道德项目,可以进行系统、有针对性的引导,并增加道德教育内容的整体性和逻辑性,培养学生多方面多角度深入思考问题的能力,促进个体道德自主构建。
2.重视体育精神对道德的促进作用。体育所表现的健康向上、不怕挫折、奋勇直前、坚持不懈、团结一心、公平竞争等精神对提升道德素养有很重要的作用。文部科学省版《我们的道德》在选材方面,选取大量运动员的故事,在用体育精神在激励儿童的同时,也给儿童树立榜样、鼓励儿童积极进行体育运动,将体育融入德育。近年来,我国学生抗挫折能力差的问题逐渐显现,重视体育精神对道德的促进作用,在一定程度上可以磨炼学生意志、增强战胜困难的勇气,提高学生的抗挫折能力。
3.加强应对校园欺凌问题的内容。近年来我国校园欺凌事件时而见诸报端和网络,已引起教育部门高度重视,很多欺凌事件在曝光后,霸凌者都会借口说“闹着玩儿”,这其实折射出很严重的认识问题。德育课程,应该起到主要的引导和教育作用。在内容上,可以从尊重自己与他人、不撒谎、学会换位思考、站在他人的角度思考问题、遵守法律、法规、自律、友善、判断善恶、平等公正、敬畏生命等等不同方面,多角度、有层次地渐进引导教育学生,在提高相关道德性的同时,从源头上预防和杜绝欺凌事件发生。
4.加强信息道德的内容。在信息化社会全面化、高速化、低龄化发展的今天,通过道德教育来引导学生怎样以不变(隐私保护意识、自律节制、判断善恶、伦理道德意识等等)来应对万变(网络、多媒体、移动终端、AI等等)是非常必要的,应在教材中融入设置相关专题,加强教育和引导。
5.呈现方式和版式设计应增强真实感、设计感和美感。德育课程,尤其是我国生活、社会、道德整合设置的德育课程,要引导学生认识真实的生活、社会和世界,所以应该根据内容尽可能选择真实的照片作为主要素材,同时根据儿童的发展特点选用一些有美感、偏写实(比如人物的发型、头发颜色、着装要符合实际)的卡通、动漫形象,将两者自然融合,更好地呈现教学内容。在版式设计上,既要重点突出,也要做到文字与图片、部分与整体的和谐统一,在简洁清晰、清新自然的基础上,能体现出一定设计感、美感和文化特色,有助于潜移默化地培养和提高儿童的审美鉴赏能力。
6.注重细节部分的规范性。德育的目的之一是培养儿童的规范意识,因此,教材首先要规范,尤其要体现在一些细节部分。日本文部科学省版《我们的道德》中引用名人名言,会在署名后标注国籍、身份;人物专栏会在人名后标注其生(卒)年、身份职业等信息;引用的文章、诗歌、歌曲会注明作者、出处;填写栏底部设置日期空格;经授权的图片或动漫形象会标注商标或版权信息等。注重细节部分的规范性,能增强教材的准确性、可靠性与权威性。
(来源:《宁波教育学院学报》2018年第2期)