2010年香港特区政府提出增设国民教育及德育课程为中小学必修课,引起众多争议,部分香港市民走上街头强烈抗议和反对国民教育,认为国民教育有“洗脑”、“愚民”之嫌疑。其实,重视国民教育并非中国的特色,而是国际惯例。从国外的国民教育来看,有相当一部分国家把国民教育写进了宪法,比如美国等发达资本主义国家也以各种方式让青少年拥有爱国主义情怀、民族自尊心和自豪感,从小培养国民的归属感以及国民身份认同、民族认同、文化认同、国家认同。
一、从民族认同到文化认同
(一)民族身份
民族即国族,英文表达是nation,不是people,也不是nationality,是“民族集合体”,而不是单一民族。法国学者吉尔·德拉诺瓦主张“可以将民族现象作为分析的背景,只考虑这一简单的事实:一个民族产生于一个国家与一种文化(好几种文化)的汇合。没有必要寻求定义。”划定民族有不同的标准,一般主要从语言和文化向度来界定。现代国家是由一个或多个民族组成的民族国家(nation-state),“民族不仅是历史长河中既有特殊与有限生命的个体,而且民族意味着命运的历程。民族与国家不同,国家被看作是人为的创造和架构”。民族具有共同的命运,是“命运共同体”,由种族、地域、人口等基本要素构成。民族和族群既相互区别又相互联系,族群是对某些社会文化因素认同而自觉为我的一种社会实体,强调的是文化性,而民族强调的是共同体的政治地位。
“身份”源于拉丁语statum(拉丁语stare的过去分词形式,意为站立),指人的出身和社会地位。身份的本意是“你是谁,是什么样的人,与其他人之间的关系”,是识别个体差异的象征。客观的内容一般包括:国籍、年龄、性别、职业、辈分及与他人的关系定位等,属于客观事实。主观的内容包含身份认同,按照主体一定的标准对群体进行人为的划分,如“我们”与“他们”,我们是内部人,他们是外部人,无形之中划清了界限。身份的确定,意味着相应的身份关系和行为准则的确定。中国古代社会是一个讲究身份的社会,君臣、父子、夫妻之间具有绝对不平等的身份。社会成员的生存资源主要是依靠成员的身份以及身份之间的关系进行配置,进而获得相应的社会地位。随着社会的变迁,“身份”随之式微,但由于身份制对中国人的日常生活影响至深,作为一种文化的内在结构被代代相传,总是带有身份制的行为痕迹或者“身份情结”。身份制作为一种持续的观念、道德行为准则以及相应的权利义务关系,是中华文化的组成部分,是中国人社会生活、经济生活、文化生活的核心要素,对人生价值观具有导向作用。
民族身份是这个民族同胞对自己民族的历史、文字、语言的认定,历史、文字、语言是民族身份的象征。民族身份蕴涵着相似的认知方式、相似的情感、态度以及行为规范,稳定的、持久的民族身份认同是人类最基本的需求。尤其在出现了全球性的认同危机之后,人们不禁会发问:“我们是谁?我们属于哪儿?我们和谁是一伙的?”因此,认定民族身份是为了争取和其他民族平等、相同的地位。香港与广东省具有相同的族群起源,大约95%的香港人属于华人,其中绝大多数是广东人,5%的才是外国人。主要的语言是粤语和英语,这种双语状态使两种语言相互融合。尽管香港粤语和广东粤语有细微的差别,但并不影响民族身份的认同。德国哲学家阿克塞尔·霍耐特(AxelHonneth)指出:“作为一种社会普遍化的中介,相互承认创造了这一理想共同体,同时也就形成了‘民族精神’。”“这种相互承认形式也与社会生活语境假设相联系,社会成员通过走向他们共同目标的构想,形成一个价值共同体。”本尼迪克特·安德森(BenedictAnderson)将民族定义为“想象的共同体”,将民族描述为一个由其拥护者主观的价值观,包括文化、宗教和时代的想象而形成的构建。民族认同是基于族群起源、文化、血缘、宗教、语言、依附领土等因素对民族共同体——民族国家的认同。
(二)民族认同
民族共同体形成后,有一个对本民族承认和归属的问题,即民族认同问题。黑格尔说:“自我意识只有在一个别的自我意识里才获得它的满足”,“自我意识是自在自为的,这由于、并且也就因为它是为另一个自在自为的自我意识而存在的;这就是说,它所以存在只是由于被对方承认”。只有被承认,才能意识到对方的存在。同样的道理,民族归属感需要民族的多样性才能最终作为民族意识被确认。民族寻求承认和归属,而国家的出现给民族提供了要求被承认的主体和可以被归属的主体,于是民族和国家开始走向结合。民族和国家在近代以后紧密结合,民族意识和国家意识大多是统一的。“民族首先是通过国家进入历史进程之中的。二者构成一个共生体,民族是生命体,国家是组织者。”民族国家并不单是拥有一定的领土、一定居民的政治实体,而且是具有同一语言、同一文化的稳定人类共同体。国民文化心理结构的同质性成为民族国家趋向统一的基本特征。从一般意义上来说,民族认同(ethnicaliden-tity)是基于一定的民族文化和民族情感,在心理、宗教、血缘等方面对本民族共同体的认同趋向,对本民族的物质文化、精神文化以及对其民族身份的承认。现代性意义上的民族认同,究其实质就是政治合法性的认同和法律意义上的民族认同。
对于一个主权国家来说,对自己的国民进行国民教育无可厚非,是天经地义之事,在香港却引来这么大争议实属很不正常。“洗脑”、“愚民”是一个伪命题。从历史维度看,香港从古到今是中国固有的领土,即使在殖民时期香港人是中国人的身份也不可更改,不会因为受英国殖民,身份就会变成英国人,这是亘古不变的事实。人首先有血缘关系,血缘关系是与生俱来割不断的天缘形态,不会因为地缘关系和业缘关系而改变。劳勒(Lawler)介绍了一种长期以来得到广泛接受的西方观点:人的某一部分并非由社会领域产生,这里所设想的是一种本质:这种本质造就了一个人的特定性。它通常被认为位于“内里”,被理解为比“外部”更深入、更真实……“我是谁”的想法可能而且也会改变,但伴随对“真我”或“深我”的认知,它被认为以某种方式存在于所有社会因素之外。民族身份认同在定义“我们是谁”的同时,通过对“他者”的构建予以明确,同时也界定了“我们不是谁”。
(三)民族认同通过民族精神中介实现文化认同
提到民族认同,不得不提到民族主义,民族主义的内涵和外延颇有争议。英国人类学家盖尔纳于1984年首次提出民族主义(nationalism)这个概念,基本含义是国民对一个民族的忠诚和奉献。民族国家出现后,民族不再是单一的某一个民族,而是作为民族国家主权享有的“国族”。因此,民族主义和爱国主义总是有一定的关联,理性的民族主义就是爱国主义的一种表现57¹。现代民族意识是民族认同的形成机制,“是一个民族共同的自我意识,是一个民族对自身的存在、地位、利益、价值和文化传统的自觉”。拥有共同的民族文化,是产生民族认同的基础。民族精神、民族特性、民族性格、民族自豪感、民族感情、民族文化的同质性等都是民族认同的必要条件,其中,民族精神是民族认同的核心内容,正是民族精神实现了从民族认同向文化认同的转向。
民族认同与文化认同密不可分,总是联系在一起。人们之间文化认同的基础是相同的文化背景、文化环境,相互对各自文化的承认与接受。个人与社会之间的认同包括两个方面:一是个人对社会的认同,个人对社会所创造和拥有文化的学习与接受;二是社会对个人的认同,社会的基本文化规范被个人所遵守和内化。文化认同分为三种情况:一是处于不同的民族国家和不同的文化,但对同一民族文化认同,比如世界各地的华人对中华文化的认同。二是对同一信仰文化的认同,比如信仰佛教的人在世界范围内的相互认同。三是世界不同文化圈的认同,不同民族、不同种族、不同文化在全球化的过程中尽管存在文化差异但积极寻求“共识”产生认同。
二、从文化认同到国家认同
民族国家是人类进入近、现代社会以来形成的一种新的政治共同体形式。它有两个明显特征:一是对外主权独立;二是对内国家统一。国家认同不仅基于语言文字、历史传统等方面的文化认同,而且基于对政治制度和法律道德等方面的政治认同。国家认同大致分为三类:基于民族血缘关系上的民族认同即民族的身份确认、基于历史文化传统上的文化认同、基于制度认同上的制度认同。民族认同是文化认同的基础,文化认同是民族认同的凝聚力量,从文化认同到国家认同的纽带是制度认同,制度属于文化范畴,是人文生态中的决定社会的权威性资源和可配置性资源的设计与安排,通过制度认同实现由文化认同向国家认同的有效转化。国家认同是高层次的认同,是民族认同和文化认同的升华。
(一)文化认同是国家认同的内聚力和基础
广义文化即人化,狭义文化特指以社会意识形态为主要内容的观念体系,是政治思想等意识形态所构成的领域。马克思和恩格斯在《德意志意识形态》中论述了人类社会存在三种生产:物质生产、人自身的生产和精神生产。精神生产就是思想、观念和意识的生产。因此,狭义的文化就是精神生产出来的精神产品。在所有精神产品中,反映一定阶级和集团的利益的精神产品是社会意识形态。意识形态是“反映特定经济形态,从而也反映特定阶级或社会集团的利益和要求的观念体系”。其中,有一部分意识形态反映了统治阶级的利益,这样的意识形态占据主导地位和支配地位。一定的阶级、集团、政党开展教育工作,必须以自己的社会意识形态为核心,而意识形态属于文化的范畴。意识形态认同是一种价值认同,通过对意识形态价值性的肯定和认同,才能在文化认同的视阈下产生国家认同。价值观是文化的重要组成部分,任何文化都包含社会成员所共有的价值判断,对于合乎基本价值的行为以及行为方式予以认同。社会主义核心价值体系和社会主义核心价值观在文化建设中处于统摄和支配地位,体现社会主义前进方向和先进文化的核心价值观念、理想信念、价值依据、评判标准等系统化理论的总和,是文化软实力的核心内容,是实现中华民族伟大复兴的共同思想基础和强大精神动力,对每个社会成员的价值观有着深刻的影响。把社会主义核心价值体系和社会主义核心价值观的内容有机渗透于国民教育之中,有机融入精神文化产品中,使人们在享受丰富多彩的精神文化产品的过程中努力认同和践行社会主义核心价值体系和社会主义核心价值观。
文化认同与民族国家关系紧密,首先需要确定民族身份,身份是民族国家的名片。文化认同的实质是在文化认同过程中的文化归属,把“我”扩充为“我们”,承认和确定“我们”共同的身份。价值取向和价值观的不同,致使文化之间的碰撞、对抗不可避免,导致文化冲突伴随发生。文化冲突会引发文化认同的危机,但最终的结果是强化了遭遇文化冲突之后的文化认同,“我”与“我们”重叠部分更多,范围更大,“我们”与“他们”的界限范围更加明确。无论是文化冲突还是文化认同,都是人类文化发展过程中必不可少的重要一环。香港人的民族身份已经确定,首先是中国人,然后才是香港人。民族认同须在文化认同中进一步巩固和发展,使“我”变成“我们”,在文化归属中寻找“我们”的“根”,认同“我们”的价值和价值观。因此,文化认同的实质是价值认同和价值观认同,核心是国家主导意识形态的认同。中华文化反映了中华民族的民族精神、价值取向、思维方式、国民品性、伦理旨趣等民族文化特性,具有中华民族一定的民族风格、民族特色、民族气派,具有不同于其他民族的、相对稳定的文化心理和文化结构。“民族性并不是说文化都只是本土文化,因为任何民族的文化都会吸收外来文化。纯而又纯的民族文化是没有的,各民族之间的文化是可以相互交流和传播的,而且文化的民族性并不会因为文化的融合或吸收而消失”。香港深受殖民统治100多年,接受殖民文化历史比较长,对中华文化的认知有所消减和缺失,回归之后在两种文化中摇摆不定,难以对其中之一的文化产生认同,出现了文化焦虑和“文化真空地带”,犹如“文化的浮萍”,上街游行反对国民教育便是明证。文化殖民产生了文化的奴性,奴性的压抑导致了奴性的爆发,在心理和行动上表现出不认同中华文化。A·L·克罗伯指出,“文化的基本核心由两部分组成,一是传统(即从历史上得到并选择)的思想;二是与他们有关的价值”。“传统不是已逝的梦影,风干的尸骸,不是一种只具考证价值的古董,而是一种将民族的过去、现在和将来联结起来,显示民族的稳定性、连续性和生命力的东西。一个民族的文化传统愈是悠久、深厚,其生命力也就愈是强大”。忘记自己民族的文化,意味着背叛和割断自己的历史。不认同文化,国家认同便不会产生,因为文化认同是国家认同的内聚力和基础。
(二)国家认同是文化认同的升华
文化认同会影响到国家认同,它是持续稳定政治系统的基础。丹尼尔·帕特里克·莫伊尼汉说:“对一个社会的成功起决定作用的是文化,而不是政治。开明地说,真理的中心在于,政治可以改变文化,使文化免于沉沦。”由此可见,文化与政治有内在的耦合性。一方面,政权以文化的凝聚力支持自己,使政权趋于稳定;另一方面,政治行为可以规范和引导文化建设。文化是人化,亚里士多德说:“人是天生的政治动物”,文化必然受到国家的政治制度、政治信仰、意识形态、价值观等的“浸染”。文化认同取向不是一个真空地带,而是与政权的政治目的密切契合的。“通过增加文化的自主性,并由此特别增加他们对权力的批评自由,增加他们政治行动的效用,政治活动的目的和手段在文化生产场的特定逻辑中找到了它们的原则。”文化是积极的政治力量,缓和社会矛盾,促进社会稳定。“现代国家与公民的密切联系在于:如果没有公民的普遍理解并接受它的统治,现代国家便不可能在税收、对外政策、教育、社会治安以及无数其他事务中顺利行使自己的职能。”没有公民对国家政权、政策的普遍认同,就不会对国家产生强烈的归属感,国家认同不会产生。“缺少安定与有效政府的社会,其公民之间一定缺乏互信感,缺少对国家公共事业的热忱,也不具备组织技巧与能力。这种不安定的社会肯定充满了怀疑、妒忌和对其他民族的敌意。”通过同质性的文化并形成共识,有利于以理性解决政治主体之间的冲突、化解各种矛盾。
国家认同(nationalidentity)是指一个国家的公民对自己归属哪个国家的确认,以及认知这个国家的政治、文化、族群等要素并作出积极的评价和对国家的热爱。国家认同是一种重要的国民意识,是自觉形成的捍卫国家主权和民族利益的主体意识。国家认同是维系公民认同的纽带和桥梁,其实质是确认自己的国民身份,将自己的利益和国家的利益紧密联系在一起,同舟共济,休戚与共。国家认同分为国际层面和国内层面两种。本文主要是从国内层面进行分析。国内层面的国家认同是公民对本国政治、历史、文化、价值观、理想信念、国家主权等多种元素构成的共同体的承认和接受之后产生的归属感。决定国家认同的因素是民族认同、传统文化、国籍、出生地等。国家认同的实质是政治认同,政治认同是对国家执政政治权力的认同。我们国家成功实践了“一国两制”的构想,为香港人对国家产生认同奠定了良好基础。但香港教育只有公民教育而无国民教育,造成了香港回归后香港人的民族认同、文化认同、国家认同仍然低下,对中国历史、文化、国情认识不深,缺乏认同的元素。为此,进行国民教育刻不容缓。要产生真正的国家认同,必须寻求文化认同。如何产生文化上的认同?进行国民教育是解决问题的关键所在。在香港特别行政区政府教育局官方网站上对国民教育是这样表述的,“香港特别行政区政府一直致力鼓励学校从‘加深对国家认识’、‘提高对国家情怀’、及‘实践对国家承担’三个层面人手,为学生提供整全的国民教育学习经历;并从‘安排学习经历’、‘制作学与教资源’、及‘提供专业培训’三个方向,支持学校推行国民教育的工作”。但这些做法没有触及核心内容,即从文化认同的层面入手,催生国家认同。
总之,从民族认同走向国家认同的桥梁是文化认同,通过文化认同这个中介实现了从民族认同到国家认同的现实转向。国民教育必须在文化认同的视阈中开展,才能更富有成效。认同和践行社会主义核心价值观需从香港的实际出发,从小学、中学、大学分阶段、分层次有计划实施,需要政府、家庭、学校和社会达成共识,形成合力,才能抓出成效。目前,虽然对国民教育有异议,但不能因为有分歧和上街游行的行为就停止对国民教育的正面回应。贯彻实施国民教育势在必行。
(来源:《中央社会主义学院学报》2016年第3期)
一、引言
教科书是教育系统中重要的环节,任何了解教育制度的人都不会低估其作用(黄政杰,1995)。在美国,教科书在课程中建立了重要地位,Tyson-Berstein(1988)称:“按各科之实际,教科书已成为各公立学校实际的课程。”台湾学者谈及教科书,也强调其作用显著,在教师教学和学生学习中扮演重要的角色,如它是中小学阶段学生最主要的学习资源,是教学活动的主要依据,也是教育学术界和实务工作者的共识等(游家政,1996;郑世仁,1992;蓝德顺,2005)。香港亦有相似的说法:“学生在学校的求知过程中,除了教师的讲授外,教科书对学生的认知亦起了关键性的作用。”(冯以浤、陈建英,1984)Chambliss&Calfee(1988)生动地描述教科书的重要性:“今日的教科书,明日的心灵。”简单来说,教科书是教学的重要内容、知识的系统性组织、课程与教学间的连结。
教科书虽然是学校教学活动的重要工具,但是香港对教科书的探讨仍然不足,而且教科书的质量仍有待提升。本文尝试对改善教科书出版提出建议。全文主要分为两部分:首先,本文从制度层面分析香港教科书编审的情况;然后,从教科书研究、政府审书尺度、政府审书取向、教科书内容质素等四方面,阐述提升教科书效能的建议。
二、香港教科书编选的安排
香港教科书编辑、审定、选用有一定标准,按一定的程序;整体而言,这些安排尚算恰当(黄显华,2005b;林智中,2008)。以下从教科书出版的特性、教育局对编印教科书的指引、教育局对教科书的审定、教育局对学校选用教科书的指引等四方面,简述香港教科书编定的概况。
首先,香港教科书虽然属教育范畴的产品,但仍深受香港自由市场的影响。自1960年代起,香港政府一直采取较自由和积极不干预的管治政策;2006年香港行政长官曾荫权更明确表示已不再奉行积极不干预政策,而以“小政府、大市场”运作(许宝强,2006)。按林智中(2008)的分析,“无论是积极不干预也好,小政府大市场也好,强调自由经济,让市场发挥其功能,是香港一直以来所奉行的”。事实上,美国传统基金多年来评定香港为全球最自由的经济体系:“这是连续第16年,香港赢得自由市场的美誉,没有其它经济体系超越它。”(Ameri-canHeritageFoundation,2010)香港教育局没有编订任何教科书,出版商则负起编辑教科书的重任,而出版教科书也成为经济活动;政府常以经济活动的原则管理教科书,奉行积极不干预政策(林智中,2008)。教科书是非官办的商品,避免三种不良状况:官员负责编写和研发教科书,质素没有保证;教科书编写既带有科学性,也有高度的原创性,“官办”者研究的积极性不强,因为不愁没有市场;公营教科书更倾向承载“保守”与“传统”价值体系,未能切合香港鼓吹自由的气氛(林智中,2008)。香港政府以自由市场的模式,让出版社编写教科书,切合香港的管治哲学。
其次,教育局虽然没有参与编辑教科书,但仍透过课本质素专责委员会拟定《优质课本基本原则的具体准则》,对内容、学与教、语文、编印设计、课本编印设计都有指引。在内容方面,专责委员会强调课本“体现科目课程的四大要素(目标、内容、学与教的策略、评估),以协助学生的学习”;在学与教方面,课本要“透过不同的学习活动培养共通能力,以助学生学会学习”;在学习活动方面,课本要提供必要的学习活动,“以达成学习目标。教师可从学生在学习活动中的表现,了解他们的学习情况,并用以拟订未来学与教的路向”;在语文方面,课本“须审慎留意课文的质和量”;在编印设计方面,课本应在编排逻辑、插图与图表、采用纸张重量、课本轻巧度、采用通行的字体、采用纸张等各方面,都有清晰的指引(课程发展议会课本质素专责委员会, 2003)。可见,编定教科书具有一定准则。
第三,教育局负责审定教科书。除专责委员会拟定《优质课本基本原则的具体准则》外,教育局也借审定教科书程序,确保教科书的质素。教科书经过审定程序后,便可放于《适用书目表》内。按我们的了解,这些审定教科书程序的细节并没有公开列明,但一位前官员曾描述梗概:“这些由出版社投资编制的教科书若要被教育部门接纳为推荐教材,先要交付课程发展处的专科组检视……每一册教科书都由所属专科组小心审阅,并会邀请两位教师参与评审。”(梁庆乐,2009)对于教科书审订,林智中(2008)认为没有出现严重失误:“一般的审查水平还算是不俗的。由官员邀请富有经验的前线教师或大学专家,以匿名形式进行评审。他们按照统一的标准,来审定教材的水平达标与否。”而且,评审者也提出改善的建议。因此,出版社与审查的矛盾不大(林智中,2008)。按笔者的看法,从教科书编者的角度,他们都接受审定的程序及尺度。然而,尺度是否合理?有否改善空间?下文将再讨论。
第四,对于学校选用教科书的程序和安排,教育局有清晰的指引,以确保选书的程序公开、公正以及能选用适切的教科书(教育局,2009)。教育局发出《学校选用课本及学习材料须知》,要求学校设立科目/主要学习范畴/幼儿园课本委员会,负责挑选课本供学生使用。各委员会的成员,应包括校内所有任教有关科目/主要学习范畴/幼儿园的教师。再者,学校需制定正式程序,规定课本委员会成员申报影响选书的利益冲突。可见,教育局对该学校课本委员会成员的组成、学校评选教科书的准则,都有清晰的指引(教育局,2009)。整体而言,香港教科书编选的安排尚算可取,包括与宏观脉络相配合、编辑教科书准则、审定教科书程序清楚、学校选用教科书安排等都切合公平、公开的要求。
三、改善教科书编辑和使用的建议
虽然香港教科书编选安排仍属恰当,但是提升教科书质量仍值得探讨。以下从教科书研究、政府审定机制、政府审定取向、教科书内容质素等方面,探讨提升教科书质量的建议。
(一)教科书研究
对于教科书研究的分类,学者有不同的处理。然而黄显华(2005b;Weinbrenner,1992)指出教科书的研究可分三类:过程取向研究、产品取向研究、接受取向研究。过程取向研究与教科书整体生命历程有关,其间又可分为六个阶段,即发展、批准、市场、采用、应用和报销。每个阶段都有它的研究目标、角度和方法。产品取向研究是针对教科书作为产品的研究,视教科书为教学媒介和视觉沟通工具,最重视其内容取向的研究。一向以来,有关研究都是以此为研究范畴,常用的方法是内容分析法。接受取向研究是学校和教学分析的一部分,教科书被视为独立的影响师生教学的因素。此类研究目的在于了解公众对某类教科书的反应、沟通与阐释。
香港对教科书的研究不多,也不深入。近年,出现了一些探讨教科书的研究,如从理念探讨教科书,如从认知心理学、先行者组织、书图表设计、内容偏见、理念与实践(霍秉坤、黄显华,2005a,2005b,2005c,2005d);从学科本位探讨教科书的内容,包括中国语文科(梁佩云、冯翠儿、黄仁娜、梁振威,1997;黄显华、霍秉坤、吴茂源,2005;何文胜,2007a,2007b;何文胜,2009;潘慧如,2008)、英文科(李子建、施敏文、秦家慧,2001)、中国历史科(方骏,1997)、公民教育(曾丽珠,1996;谢均才,2006);从教师、学生与教材关系来探讨教科书的设计(黄显华,2005a,2005b);以及针对香港教科书编定和选用(黄显华,2005a,2005b;林智中,2008)。
虽然上述列举的文献仍欠全面,但仍显示香港教科书探讨多着重于产品取向研究。相比于台湾地区的教科书研究,香港研究显得贫乏。台湾教科书研究蓬勃,这与1996年开放教科书出版关系密切。该时期前后,台湾出现大量研究,也值得香港参考。我们可分四类说明。首先,是在1996年开放教科书编订前后,有很多教科书评鉴的项目研究(如黄政杰等,1994;黄政杰等,1995;黄嘉雄等, 1999;欧用生等,1996;欧用生、黄政杰等,1997)。其次,一些探讨教科书的学术专著也值得参考,如“中华民国课程与教学学会”主编(2003)《教科书之选择与评鉴》、蓝德顺(2005)《教科书政策与制度》、司琦(2005)《小学教科书发展史—小学教科书纸上博物馆》等。再者,台湾于2008年起,出版专门探讨教科书的期刊《教科书研究》,每年两卷,现已发行四期,每期约10篇文章。虽然只有短短两年时间,但其成果渐丰。最后,必须留意,研究教科书的博硕士论文数量甚多。台湾在1984—2003的 20年间的论文多达272篇。仔细分析,1983— 1992年间论文数目有37篇,数量不多;1993— 1998年间有46篇,数量明显增加;1999—2003年间有189篇,数量大幅增加。在这些论文中,教科书研究的分析主要分为内容分析和发展过程分析,其中内容分析共169篇,约占六成,包括教科书意识形态的研究;教科书发展过程之研究共103篇,可见这种研究渐受重视。台湾教科书研究数量激增,与当地教科书的开放有关(蓝顺德,2005)。
相反地,香港学者对教科书研究未见踊跃,特区政府也不积极。我们深感,除参考台湾的经验外,香港必须加强三方面的教科书研究:首先,补充理论上的缺失。我们仍缺乏详尽而公认的“教科书理论”,仍未能充分了解教科书的教诲和方法上的功能。其次,补充经验上的缺失。我们对师生在课堂上或课外应用教科书的情况所知甚少。第三,补充研究方法上的缺失。在教科书研究的领域中,仍未能设计出一套可信的探究方法和工具(黄显华,2005;Weinbrenner,1992)。
(二)政府审书尺度
前文提及,香港教科书属商品,香港特区政府原则上采取自由市场的模式,然而,经验显示市场绝非万能,故政府仍监管教科书(林智中,2008)。教育局内有专门处理的课本委员会负责统筹(梁庆乐,2009),而教科书的审定仍算合理(林智中,2008)。然而,梁庆乐(2009)以其个人经验剖析中国历史教科书的审定:“我审阅了逾70册由出版社交付课程处的中史科教科书,大部分评审报告都存在超逾30项‘必须修订’的错误,逾百项的亦不罕见。最夸张的一次是在2003年评审为高中修订课程而编制的教科书,其中一部教科书的评审报告用纸逾70张,‘必须修订’的项目逾250项……但按评审机制,只要该出版社愿意作出修订,日后只要提交覆检而又做出了修订,仍应被接纳。”
事实上,林智中(2008)也提及:“近年发现有些出版商并未完全按照修改要求进行改动就贸然出版。”所以,官方规定出版商在完成修改后,要再送审,确定修订恰当,才可正式出版(林智中,2008)。然而,修订后的送审,审定尺度如何,教科书质量能否保证,仍然难以确定。简言之,香港教育局审定教科书的透明度低,审定结果和评语不公开,学校教师选择教科书,仍要自行评断。笔者认为,必须强调审定教科书的重要性。对于现行机制,教育局仍需改善。如何增加透明度而不影响出版商权益?如何确保教科书内容正确?如何改善现行教科书审定机制?仍是重要的问题。
(三)政府审书的取向
教育局对教科书的取向,一直是重要的议题。林智中(2008)从校本课程改革分析教科书发展的方向,认为官方期望学校减少依赖教科书,其中对中文科和通识教育科的教科书意向最为明显。官方推动中文科校本教材取代教科书,未见成功。按林智中(2008)分析其他学者的研究成果,都显示中文科教师对校本教材发展不大支持,大部分学校仍是采用教科书,因为教师根本欠缺时间和能力发展高质素教材(黄显华、李玉蓉,2006;谭彩凤,2005)。
至于通识教育科,教育局不建议使用教科书,故不接受出版社将该科教科书送审。教育局把课程发展处制作或与其他机构协作的电子学习资源及与之相关的网页,存放于香港教育城“通识教育科网上资源平台”,方便教师下载使用,成为教师在没有教科书使用时的教学资源(教育局,2009)。一般相信,教育局不建议通识教育科使用教科书,因为该科以当代的议题探究作为学习的手段,故教学内容应与生活结合,应因时制宜,应为校本设计,不应有既定答案等。故此,教育局不审定通识教育科的教科书。
然而,六家出版社编制通识教育科教科书,以争取市场占有率。现在,约有60%~70%的学校没有按教育局的建议制订教材,反而使用通识教育科教科书。这与学校教师自行编定教科书需花费极多时间、花费大量资源、教师欠缺经验和信心有关。相反地,出版社拥有经验丰富的编者、雄厚的财力、丰富的教学资源,更容易编定优质的教科书。事实上,学生使用未经教育局审定的通识教育科教科书,学习效果仍然存疑。教育局进退维谷,审定该科教科书有违其设计的理念,不审定则导致学生使用未经审定的教科书。
林智中(2008)解释香港教师较少发展校本教材的原因,包括香港教师长时间以来习惯使用教科书,使用出版社提供配套的教学材料,例如挂图、简报等等;香港教师的工作量极重;教师欠缺编写教科书的专业知识。本文重点并非探讨教师自行开发教材,而是针对教育局评审教科书的机制和原则。若在教师仍普遍采用教科书时,教育局如何设定合理的审定机制、设定哪些材料需经审定,依然是重要的问题。
(四)教科书的内容质素
谈及教科书的质量,我们可从两方面来探讨。首先,是物理属性的设计。在这方面,香港教科书的水平不错,如梁庆乐(2009)评说中国历史教科书:“整体而论,商业利益的竞争驱使香港的出版社把中史科教科书编制得愈来愈精美,在版面设计、印刷颜色及用纸各方面都是美轮美奂和材料精致。”林智中(2008)也提及编印教科书时考虑版面设计、印制、装订、纸质等,其中包括了插图、颜色,使学科内容信息和概念清楚显示出来。然而,最难解决的是教科书内容及其取向。教科书偏向统一、偏向完整,令教科书未能照顾学生差异,它也偏向传输知识(林智中,2008)。中国历史科就是一个例子:“香港的中史科常被认为是‘填鸭教育的典型代表,教学固然着重于学科知识的传递,成绩考核也是偏重于学科知识的检查。中史科教科书既然是惯常被倚重的教材,为了满足教师和学生的需要,自然是存在‘注重知识传授的倾向。”(梁庆乐,2009)
梁庆乐(2009)更说这种情况难以改变:“纵然近十年课程处中史科组倡议探究式学习,由于教科书编著者或不接受此课程观……或未能掌握此种课程精神,近年出版的中史科教科书都不见得能够带动学生进行自我的史识建构。”事实上,审定教科书的取向极为困难,因取向属于概念问题,且各人观点不同,容易引发争议。此外,教科书内容的争议也是审书官员和评审者难以处理的问题:“教科书并非要全无错误才可获列为推荐课本,其中若有错误曾被要求修订,但未经修订而照样出版,课程发展处在机制上不能完全跟进;事实上,在过去这些情况并非罕见,到今天我仍看到有部分教科书内存有曾被要求修订的错误。”(梁庆乐,2009)
因此,香港教科书表面上编辑不俗、排版精美,然而,这些只是形式上的高素质而已,其深层次问题,包括内容和编写取向的问题,仍是难以妥善解决。教科书的编辑取向对学生的学习影响深远,然而香港教育局对此取向的指引并不明确,而且审定时也不容易依循。按梁庆乐(2009)的分析,有些通过评审的教科书,其内容及编辑的理念则不一定符合课程发展处的要求。在内容方面,停留于撰述的阶段,距离建构学习的取向尚远;而更有部分制作的素质不高,甚至有文不对题、因果关系不清、知识出现错乱等情况。这些都清楚说明,教科书的表面设计虽然理想,但是其内容及编辑取向却并不一定切合课程理念。
四、结语
近年,课程改革对于教科书的要求,多着重强调学生是学习的主体,强调教学是师生互动的过程,必须让学生主动参与、探究;精髓是:学生为学习主体,学生并非教科书的接受者,教师使用教科书时扮演辅导者角色而非照本宣科的权威(梁庆乐,2009)。要提升教科书的作用,除教科书内容和审定机制外,教科书的应用仍扮演最重要的角色。然而,一直以来,师生在课堂上应用教科书的研究甚少(黄显华,2005;Weinbrenner,1992)。若香港教科书取向要朝这种新教学取向发展,各方都要因应改变,如教师必须专业地使用教科书,学生必须掌握灵活的学习策略,教科书编者必须更专业地工作。然而,香港特区政府仍负有最重要的责任。能否加强教科书研究?能否强化审书机制?能否扮演更积极的审书角色?这些都是特区政府能否提升教科书质量所必须面对和解决的重要问题。
(来源:《西南大学学报(社会科学版)》2010年第4期)
国家高度重视港澳发展,积极推动港澳青年融入国家发展大局。2019年2月18日,中共中央、国务院印发了《粤港澳大湾区发展规划纲要》,建设粤港澳大湾区,既是新时代推动形成全面开放新格局的新尝试,也是推动“一国两制”事业发展的新实践。2020年6月30日,十三届全国人大常委会第二十次会议以全票通过《中华人民共和国香港特别行政区维护国家安全法》(以下简称《国安法》),将其纳入香港基本法附件三。《国安法》的实施,对稳定香港社会局面,在打击和遏制危害国家安全的犯罪行为方面起到了非常积极的作用。2020年11月11日,十三届全国人大常委会第二十三次会议表决通过《全国人民代表大会常务委员会关于香港特别行政区立法会议员资格问题的决定》。这是依法履责、立规明矩的必要之举,廓清了“爱国者治港”的法理依据和政治标准。2021年3月11日,十三届全国人大四次会议以高票表决通过《全国人民代表大会关于完善香港特别行政区选举制度的决定》。中央进一步完善香港法律和政治体制,从制度机制上全面贯彻、体现和落实“爱国者治港”的原则,必将确保实现以爱国者为主体的“港人治港”,有力保障香港“一国两制”实践行稳致远。
与国家各级党政部门和民间社会团体在增强港澳青年国家认同工作开展并行的问题是港澳青年尤其是香港青年的国家认同问题面临严峻形势。面对着港澳青年国家认同遇到的困难和挑战,那么,现阶段应如何提升港澳青年尤其是香港青年的国家认同?针对这一问题的研究不仅具有重要的学术价值而且具有非常重要的现实意义。
一、文献回顾与研究方法
(一)文献回顾
关于国家认同问题的研究,目前学界将国家认同归纳为三种界定范式,第一种是从国家认同的主体角度出发认为国家认同包含个人和国家两个层面;第二种是从国家认同的功能维度进行界定;第三是从国家认同的内容维度出发。陈丽君、刘争先、邢立军等学者对香港学生的国家认同进行跟踪分析后发现:尽管回归后香港青年的国家认同总体上有所提升,但是这种认同度还是较为淡薄,现阶段香港青年的国家认同总体上不容乐观。但也有学者对此有不同的判断,郑宏泰等经过定量分析后指出,香港人对于地域的认同度高于其对于中国的国家认同,但他们对中国国民身份的重视程度日益增强。与香港的情况相比,澳门青年的国家认同比香港的情况要稍好。涂敏霞等对2000名14~30岁的港澳青少年的国家认同进行了实证调查,研究发现香港青少年的国家认同程度低于澳门青少年;电视、网络与报刊成为港澳青年了解国家的主要途径;历史文化、法律制度、风土人情是港澳青少年最关注的与祖国相关的方面;腐败被视为是削弱港澳青年国家认同的最大原因。林伟等也注意到,澳门被视为“一国两制”方针成功落实、行政特区体制迅速建立并顺利实施的典范,不仅归因于澳门社会深厚的爱国传统,而且还有赖于特区政府在回归初期所形成的“以我为主”的管治团队以及中央与特区政府顺畅的关系。但近年来,澳门青年的政治参与呈现政治参与意识显著增强、政治参与不断深入、政治认同出现一定危机等新特点。
关于港澳青年国家认同影响因素的研究,学者们从本土意识的崛起与国家认同的关联入手进行分析。杨晗旭等认为,英国殖民者最初将“自我”与“他者”二元对立的殖民逻辑带入香港,逐步将包括香港人在内的“中国人”视为“他者”,从而确立了具有殖民主义色彩的“伪主体”意识。“伪主体”意识是港人国家认同困境危机的根源。辉明等提出香港人的身份认同表现出本土认同和国家认同的双重属性,目前本土认同与国家认同出现失谐的深层次原因是港陆经济发展失衡以及利益关系的失谐。王衡通过对三个不同年限的“亚洲民主动态调查”数据进行回归分析后发现:香港居民本土意识崛起而对内地民众排斥加剧了“弱国家认同”。媒体对于建构港澳青年国家认同的特殊作用也被许多学者所注意到,张萌萌认为,香港现代传媒网络等因素强化了香港的地域认同,黄康通过分析香港本土媒体对“占中”的专题报道得出结论:香港“反中”媒体在客观上消解了以青年为主体的香港市民的国家认同。
关于增强港澳青年国家认同的对策研究,在对港澳地区国家认同影响因素的进一步具体分析研究的基础上,学者对增强国家认同的实施路径提供了具体的策略选择。文小勇等从加强香港新生代统战工作的角度进行了思考。邢立军等则从发挥国民教育的正面引导作用、促进两地文化交流与融合以及以传播媒介构建国家的正面形象等方面探讨了构建香港青年一代国家认同的路径。辉明等从经济利益关系角度分析本土认同与国家认同的失谐,在此基础上提出通过发展香港经济、解决民生问题,消除香港民众的相对剥夺感,培育两地共同的利益认同等解决这一失谐问题。
综上所述,当前学界对于港澳青年国家认同的研究大多以理论层面的阐述为主,缺乏一手的调查数据,并且聚焦于回答建构港澳青年国家认同为什么重要和应当如何建构港澳青年国家认同,但针对港澳青年国家认同特点和影响因素,从机制上探讨提高港澳青年的国家认同的相关研究还比较欠缺,因此本文研究的分析维度具有重要的创新价值。
(二)研究方法
本研究根据自编问卷“港澳青年国家价值观调查”,在2018年9月至2019年1月对在香港、澳门地区居住生活,具有港澳地区身份证,拥有永久居住权的15~35周岁的青年发放问卷。为确保样本的代表性,考虑香港和澳门的客观条件和问卷发放的可行性,在抽样方法上,根据香港和澳门青年的年龄、职业身份分布情况选取符合条件的香港、澳门青年填写调查问卷。最后回收有效问卷共计996份,其中香港531份,澳门465份,问卷对香港和澳门两地青年做了科学的区分。
样本的基本情况如下:香港青年年龄在15~35周岁,平均年龄为20周岁;在香港居住平均年限为15.76年;性别方面,男性青年占比38.8%,女性青年占比61.2%;受访香港青年出生地以香港为主,占比65.6%,还有三成青年是在内地出生,在国外出生的比例较小;在住房类型方面,受访青年中居住公屋的青年占比31.2%,居住居屋的青年占比19.8%,居住唐楼、大厦的占比21.5%,居住屋苑的占比18.5%;受访香港青年的学历以大学本科为主,占比58.9%,另外高中生占比30.8%;香港青年以未婚青年为主,占比95.8%;在职业方面,受访香港青年以学生为主,占比85.5%。澳门青年年龄在15~35周岁,平均年龄为23周岁;在澳门居住平均年限为18年;男性青年占比42.9%,女性青年占比57.1%;受访澳门青年出生地以澳门为主,占比58.1%,有36.7%的青年是在内地出生;住房类型方面,受访青年中居住公屋的青年占比7.2%,居住居屋的青年占比12.6%,居住唐楼、大厦的占比59.0%,居住屋苑的占比18.2%;受访澳门青年学历分布广泛,其中高中学历占比32.3%,文凭学历占比41.4%,大学本科学历占比15.1%;婚姻方面,受访澳门青年以未婚青年为主,占比80.9%;职业方面,受访澳门青年以学生为主,占比56.0%。
在访谈方面,课题组分别在香港、澳门进行了若干场座谈,分别针对在职青年、大学生进行了小组座谈和个案访谈,共访谈20个个案。调查过程中,还对港澳青年社团、青少年工作机构的负责人进行访谈。
二、不同国家认同度的港澳青年的思想与行为特征分析
自港澳回归后,对于自身身份的认同一直是港澳青年在政治生活中最为重要的议题之一,也是研究港澳青年的学者最为关注的话题之一,同时,对自身身份的认同能够反映出港澳青年对国家的认同程度。问卷调查结果表明,不管是香港青年还是澳门青年,均以“是香港人/澳门人又是中国人”的双重认同为主。
通过对调查数据和访谈资料的深入分析,发现不同国家认同度的青年具有如下特征:
(一)不同国家认同度的港澳青年政治参与兴趣不同
1.香港青年中国家认同度较高的青年对政治的兴趣度较低,澳门青年则相反
研究发现,香港青年中对政治很感兴趣或有点感兴趣的占比28.3%,澳门青年中这一比例为33.4%。群体差异方面,具有香港本土身份认同的青年中,对政治很感兴趣或有点感兴趣的占比35.3%;而认为自己是中国人的香港青年中对政治很感兴趣或有点感兴趣的占比27.3%,比具有本土身份认同的青年低8个百分点。澳门青年则正相反,认为自己是中国人的澳门青年对政治很感兴趣或有点感兴趣的青年占比34.5%,比认为自己不是中国人的澳门青年高14.5个百分点。
2.国家认同度较高的港澳青年参与政党团体的积极性较高,但参与的动因是展示自己的才能以及促进自己的工作发展
研究发现,国家认同度较高的港澳青年中30.3%的青年有参与政党团体,而国家认同度较低的青年中只有16%;但是国家认同度高的青年参加社团的主要动因是通过政治参与来展示自己的才能以及促进自己的工作发展,参加政党团体的主要目的并不在于参与政治性事务,在政治方面的诉求较低。
(二)不同国家认同度的港澳青年参与内地交流状况有明显差异
1.不同国家认同度的港澳青年参与内地交流动机不同
国家认同较高的港澳青年参加内地交流活动的比例较高。分析发现,“认为自己是中国人”的港澳青年中有68.9%的青年参加过内地交流活动;而“认为自己不是中国人”的港澳青年中只有44.3%参加过内地交流活动。交流类型均以学习交流类为主,国家认同较高的港澳青年参加探亲访友类活动的比例较高。国家认同较高的港澳青年中71.1%的青年主要参加“学习交流类活动”,42.5%的青年主要参加“休闲娱乐类活动”,34.8%的青年主要参加“探亲访友活动”,24.1%的青年参加“义工服务活动”,25.6%的青年参加“文化研习类活动”;而国家认同较低的港澳青年主要是参加学习交流类活动(73.7%)、休闲娱乐活动(22.8%)以及义工服务活动(15.8%)与文化研习类活动(15.8%)。国家认同较高的青年参加内地交流活动更多为了促进个体发展,而认同度低的青年更多是被学校组织参与交流。调查发现,港澳青年中国家认同度高的青年交流动机选择“丰富生活”的比例为23.6%,选择“提高自身能力”的比例为13.1%,选择“结交新朋友及拓宽朋友圈”的比例为16.0%,这些方面动因的选择比例均明显高于认同度低的青年。香港青年在这些方面的差异也比较明显。国家认同度低的青年中有36.6%的人参加交流是由于被“学校组织”,远远高于国家认同度高青年的比例(19.9%)。从原因来看,“没时间”是港澳青年不参加内地交流活动的最主要原因,国家认同较低的青年更看重“活动地点”与“活动内容”。香港青年中,国家认同较低的青年因活动地点没有吸引力而不参加内地交流活动的比例为35.6%,而国家认同较高的青年选择此项的比例为25.6%;澳门青年中,这一差异同样明显。访谈中也有部分青年工作者表示,目前内地开展的部分交流活动在内容上、形式上不符合港澳青年的特点和真正需求,因此参加内地交流活动的积极性不高,希望未来的交流活动可以更贴近港澳青年,在形式上、在活动内容上加强对港澳青年的思想引领。
2.不同国家认同度的港澳青年对内地交流活动内容和形式评价不同
国家认同度较高的青年对内地交流活动的评价相对较高。国家认同度较低的港澳青年对内地交流活动觉得较为满意或非常满意的不到两成,国家认同度较高的青年中37.7%觉得较为满意或非常满意。参加内地交流对大多数港澳青年的国家认同有正向影响,尤其是对国家经济发展评价最好,其次为社会状况,第三是教育水平。调查数据显示,参加交流活动后,分别有66.9%的香港青年和80.4%的澳门青年对内地经济发展的印象变好了;此外,分别有28.5%的香港青年、42.3%的澳门青年对内地的社会状况的印象变好了;27.5%的香港青年、44.8%的澳门青年对内地的教育水平印象有所改善。值得注意的是,认为自己是中国人的港澳青年通过交流后有近两成的青年对内地居民素质的印象有明显改善,但认为自己不是中国人的香港青年则基本无变化。
(三)不同国家认同度的港澳青年社会参与状况有明显差异
1.参加慈善团体、同乡会与港澳青年国家认同显著相关
香港青年最积极参与的三大团体依次为教育/艺术/音乐/文化团体(44.5%)、运动/娱乐团体(41.2%)、公益慈善团体(31.3%);澳门青年最积极参与的三大团体依次为政党团体(49.5%)、教育/艺术/音乐/文化团体(47.5%)、运动/娱乐团体(42.1%),显示出澳门青年更热衷于参加政党团体,这为澳门青年参加政治生活提供了重要的渠道。国家认同度较低的港澳青年参加公益慈善团体、消费者组织、自我帮助组织/互助组织的比例高于国家认同度较高的青年;而国家认同度较高者参加在港/澳的内地同乡会团体的比例则较高。这反映出国家认同度较低的青年可能更为关注权益实现等问题,而同乡会是以地缘维系的社会组织,对国家认同产生了重要的正向影响。
2.国家认同度较高的港澳青年注重才能的展示和促进工作发展,国家认同度较低的青年则更希望通过社会参与维护自身权益
从参与动机来看,港澳青年参与社会团体的主要原因是为了结识志趣相投人士(香港青年62.3%;澳门青年64.6%);其次是展示才能得到别人承认(香港青年38.3%;澳门青年42.8%);再次是服务社会推动社会公益(香港青年19.4%;澳门青年25.3%)。可见,港澳青年参与社会团体主要是基于个人发展的诉求和社会发展的诉求,以促进社会发展和个人发展为参加社会团体的主要动力。国家认同度较高的港澳青年希望通过社会参与展示才能得到别人承认的比例为42%,高出国家认同度较低青年10.4个百分点;希望社会参与对自己的工作有帮助的比例比国家认同度较低的青年高8.4个百分点;而希望通过社会参与维护自身权益的比例比国家认同度较低者低4.8个百分点。可见,国家认同度不同,社会参与的动机有较明显差异。
(四)不同国家认同度的港澳青年受媒介影响差异显著
1.不同国家认同度的港澳青年选择使用的媒介差异显著
在社交媒体使用方面,国家认同度较高的港澳青年经常使用的是微信(61.4%)、YouTube(59.6%)以及Instagram(54.5%);WhatsApp(68.6%)、Instagram(66.9%)和YouTube(65.3%)则是国家认同度较低的港澳青年最常使用的社交软件。进一步分析发现,国家认同度较高的港澳青年对微信、微博、腾讯QQ等的使用率显著高于国家认同度较低的青年;对Facebook、YouTube、Instagram、WhatsApp等社交软件的使用率则低于国家认同较低的青年。整体样本中,国家认同较高的港澳青年经常使用微信的比例是61.4%,比国家认同度较低的港澳青年高42.7个百分点;经常使用微博的比例比国家认同度较低者高10.5个百分点;经常使用腾讯QQ的比例比国家认同度较低者高9.5个百分点;经常使用Facebook、YouTube、Instagram、WhatsApp等社交软件的比例则比国家认同度较低者分别低9.5、5.7、12.4与29.2个百分点。由上述分析可知,国家认同度较高的港澳青年经常使用社交媒体与内地青年沟通联系,通过国内网络媒介了解国家的发展现状;而国家认同度较低的港澳青年则更多使用国外社交软件与网站。
2.媒体内容是港澳青年选择媒体的最重要原因
国家认同较高者更看重媒体的传播形式,国家认同较低的港澳青年则更倾向于基于媒体立场选择媒体。在选择某种媒体的原因方面,超过六成的港澳青年都表示比较看重媒体内容(香港青年62.1%;澳门青年60.2%),其次是媒体传播的形式(香港青年17.4%;澳门青年26.3%),只有小部分青年选择了媒体立场(香港青年9.4%;澳门青年6.3%)。在群体差异方面,国家认同较高的港澳青年更加看重媒体的传播形式,国家认同较低的港澳青年更加看重媒体立场。总体样本中,国家认同较低的港澳青年基于媒体立场而选择该媒体的比例比国家认同较高的青年高11个百分点;基于媒体传播形式选择媒体的比例则比国家认同较高的青年低12.4个百分点。同样,香港青年中国家认同较低的青年基于媒体立场选择媒体的比例比国家认同较高的青年高12.4个百分点;基于媒体传播形式选择媒体的比例则比国家认同较高的青年低9.9个百分点。澳门青年中两类群体的选择与香港青年较为相似。
(五)不同国家认同度的港澳青年对国家发展的认同度有明显差异
1.对中国历史文化认同度较高的港澳青年,其对国家的认同也相对较高
调查发现,澳门青年对中国历史文化的认可度和体育赛事的关注度均高于香港青年,其中认可中国悠久历史文化的高于香港青年23.3个百分点;国际比赛中,关注中国国家队表现的澳门青年比香港青年高19.2个百分点。群体差异分析结果则表明,在对中国悠久历史和文化的认同方面,认可自己中国人身份的港澳青年对“中国悠久历史和文化使我觉得作为中国人很自豪”这一说法的同意程度均值为3.86分(1分为完全不同意,5分为完全同意),显著高于认为自己不是中国人的港澳青年。香港地区青年中,认为自己是中国人的青年对这说法的赞同程度均值为3.64分,比认为自己不是中国人的香港青年高1.19分;澳门地区认为自己是中国人青年对该说法的赞同程度比认为自己不是中国人的青年高0.89分。
访谈中我们也发现,文化的作用非常重要,港澳青年认同的最重要不是国力,而是文化。有香港青年认为,“美国的好莱坞电影、迪士尼动画片就很厉害,都在透露着做人的道理。”因此,我们要引起港澳青年人的共鸣,就要从中华文化着手。国家要策略性部署,打造适合港澳青年的文化,积极传播优秀中华文化,使中华文化在港澳青年中生根发芽。
2.国家认同度较高的港澳青年选择回内地发展的意愿更强
调查发现,内地出生的青年在香港的经济条件相对较差,但是因为亲缘地缘关系,他们对国家的认同度相对较高,因此出现了居住条件较差的青年国家认同度较高,居住条件好的青年反而国家认同度低的现象。
在来内地发展意愿方面,不管是学习、工作还是生活,海外地区对港澳青年的吸引力都非常大(得分均在3分以上,5分表示最优先考虑)。对于国家认同度较低的港澳青年而言,海外的经济发展环境较好,更适合自己学习、工作或生活;而在国家认同度较高的港澳青年看来,认为海外和内地发展环境也有较大的吸引力,自己愿意去内地发展。这也间接反映出,相比国家认同度较低的港澳青年,国家认同度较高的港澳青年对内地经济发展环境更加认可,对内地发展潜能更具信心。
目前国内的城市规划、绿化设计等都很先进,电子支付、金融科技等更是发展迅速,有香港青年表示,“家人退休之后,可以考虑到内地居住,内地的物价水平、房价水平都比较低,如果机会合适,考虑与家人一起回内地生活。”
(六)不同国家认同度的港澳青年心理融合有明显差异
1.国家认同度较高的港澳青年对自身与国家关系的评价更加积极,心理融合度更高
在调查中,我们设置了几道题目来洞悉港澳青年在心理上对自身与国家关系的认知情况。分析发现,在评价对“当外国人称赞或批评中国人时,我感觉像是在说我自己”这一观点的看法时,国家认同度较高的港澳青年对这一观点的赞同程度是3.28分(1分表示完全不同意,5分表示同意),比国家认同度较低的青年高1.16分;香港青年群体中国家认同度较高的青年对这一观点的赞同程度比国家认同度较低者高1.08分;澳门青年群体中国家认同度较高的青年对这一观点的赞同程度比国家认同度较低者高0.93分。同理,在对“中国的发展能给我个人/家庭提供发展的机会”“港澳发展与中国有着密切关联”“中国遭受外来侵略我愿意参军保卫国家”这些观点的看法上,国家认同度较高的港澳青年的赞同程度均高于国家认同度较低的青年。这些数据反映出国家认同度较高的港澳青年对国家的心理认同高于国家认同度较低的青年,但总体上认可度一般,仍有较大的提升空间。
2.与内地交流的增多影响港澳青年心理动态,部分港澳青年对与内地交流存在认知偏差
港澳青年与内地青年之间的交流互动在促进港澳青年自身发展、增强与内地融合以及提升港澳青年国家认同感方面发挥着重要作用。但与此同时,随着交流的逐步增多,部分港澳青年对于交流可能带来的负面效应表示了担忧,一定程度上影响了港澳青年对国家的心理融合度。我们的调查数据显示,随着港澳与内地交流的增多,港澳青年对于交流带来的负面效应比较担忧。具体来看,国家认同度较低的港澳青年对“失去工作机会”“家庭生活状况会变差”“居住的社区会变得不安全”“香港/澳门会失去自己独特文化”等的担忧程度更高,即国家认同度较低的港澳青年对交流产生的负面效应的担忧程度更高。可见,港澳与内地交流的增多导致部分港澳青年对于自身发展空间、居住环境、本土文化的保持产生了恐慌,对于国家的心理融合度有所影响。
三、以科学实施机制增强港澳青年国家认同
从不同国家认同度的港澳青年差异和影响港澳青年国家认同的因素分析中,可以看出港澳青年国家认同问题涉及的是一个比较复杂的综合系统,增强港澳青年国家认同,需要树立系统思维,在政治、经济、文化、教育、交流、参与、传播和心理等多个维度探索实施路径,逐步构建出一套综合性、可持续、可调整的实施机制。
(一)政治认同路径:强化身份完善法治
保障香港特别行政区居民的合法权益,扎实推动《中华人民共和国香港特别行政区维护国家安全法》《全国人民代表大会常务委员会关于香港特别行政区立法会议员资格问题的决定》《全国人民代表大会关于完善香港特别行政区选举制度的决定》等系列法律法规有效实施。港澳基本法以“居民”为核心概念架构本地法律体系,这对于最大限度保持港澳制度延续性及繁荣稳定有一定的保障作用,但从主体观念而言却不利于塑造港澳居民的国家认同和宪法认同。回归二十余年来,我们逐渐感受到这种“隔离性”身份安排的宪制危害,必须加以补救:其一,从法理及宪制角度挖掘基本法上“公民”的身份内涵与义务属性,通过体系化解释宪法与《基本法》证成港澳居民的公民义务,为港澳居民实际承担公民义务确立宪制基础;其二,逐步以“公民”取代“居民”成为解释和实施《基本法》的法理制导原则;其三,在内地对港澳居民的具体政策管理措施上,逐步清理和修正既往的“隔离性”措施,实施“公民化的平权管理”;其四,国家在法律与政策上开放公权力职位给港澳普通居民,包括公务员、外交官、军队士官等,使港澳居民通过服务国家而认同国家;其五,慎用“国民待遇”概念,因为这是适用于外国人的国际经济法上的概念,不适合作为宪法上的概念使用。
此外,在法理层面,依托“全面管治权”对港澳的法治重塑,是“一国两制”全面准确实施及增强港澳居民对国家之政治认同的制度逻辑使然,有助于建立一种切合港澳定位的“基本法爱国主义”。在民主建设层面,以循序渐进的民主发展最大化压缩本土分离主义的政治空间和生存土壤,最大化争取港澳青年世代的转向与认同,是港澳管治改良的优化策略。民主是港澳社会与法治并列的核心价值观,也是传统泛民的核心政治立场。在“一国两制”之下,我们要合理理解内地与港澳政治发展阶段及政治价值观的基本差异,通过兼顾国家利益及地方民主发展,实现“一国两制”的与时俱进以及对港澳的宪制整合。体制内发展民主也是一种关键性的政治吸纳机制,可以有效拆解泛民与青年本土派的政治捆绑,分化分解反对派的阵营与力量,促成有利于特区繁荣稳定的政治秩序形成。
(二)经济认同路径:整合力量融入大湾区
随着《粤港澳大湾区发展规划纲要》的印发,各级政府加快港澳青年在内地就业创业政策的体制制度创新步伐。国家认同度较高的港澳青年对内地经济发展环境更具信心,更愿意来内地发展。欲增强港澳青年的国家认同,推动经济发展是本质和关键所在。首先,要做好顶层设计,加强政策协同。由于资源禀赋的差异所带来的经济资源的分配,经济环境即营商环境的塑造对于经济体制外生环境具有重大的作用,政府必须加强经济调控,协调区域发展。同时,要想实现经济体制构建,需要粤港澳三地政府有合理的工作体系,合理的分工及高效的合作。
其次,通过经济措施增强港澳青年国家认同感。当下粤港澳大湾区处于起始阶段,对于三地经济、文化、法律的差异,粤港澳大湾区要做好整体规划,重点建设,深度加强粤港澳三地的合作与协调。其中,与纽约湾区、旧金山湾区和东京湾区不同,粤港澳大湾区存在三地的制度与法律差异,因此,要从法律层面着手制度完善问题,从而缩小粤港澳地区的差异,以顶层设计推动粤港澳地区的经济发展。同时三地要积极开展合作,为共同发展主动打破界限,拆除壁垒,促进三地协同发展。
再次,要发挥企业和社会组织作用,推动港澳青年组织融入粤港澳大湾区发展。一方面,港澳青年应抓住粤港澳大湾区政府全力支持企业创新的契机,专注主业、打牢地基,实现企业接续成长。要以企业家思维不断强化发展意识,敢于争先进位,注重修炼内功,提升发展境界;要以企业家思维不断增强创新意识,强化创新理念,注重全面创新,培育创新文化;要以企业家思维不断增强人才意识,高度重视人才特别是高端人才的引进、培养、使用,为优秀人才提供施展才华、实现价值的平台,激励他们将智慧和才干转化为推动企业发展的核心竞争力。另一方面,要充分发挥社会组织作用。社会组织核心职能之一就是整合功能,通过这一功能,能够在政府的扶持下,合作设立具有示范性作用的联合创业园,同时,利用港澳园区为港澳青年来内地创新创业提供交流场所,将聚集的人才、技术以及资金与相对应的市场、土地、税率有效整合在一起,从而推动港澳青年将创新创业成果有效转化为市场所需的产品。
(三)文化认同路径:强化底色鼓励多元
增强港澳青年文化认同必须正视客观事实,在长期双重文化的背景下,中国特性与全球特性在香港居民的文化中交织,香港居民不可能只有一种身份认同,不同的身份认同只在程度上存在差异。国家与地方两种身份认同交叉叠合,而非非此即彼、此消彼长。对“香港人”认同较高者,不笼统排斥为独立或分裂分子,因为他们的“中国人”认同可能也很高。需要持续观察密切留意的是少数对“香港人”身份认同极高,对“中国人”身份认同极低的人员。认识到保持香港居民的双文化特性和双重身份认同的状态,有利于保持香港现有的国际地位、维护香港的繁荣稳定。香港现在国际金融中心和贸易中介平台的地位,与他长期保有的与全球的密切联系相关,双重认同将保留香港本地文化中的全球特性,有利于保持全球交往,发挥现有的中国与世界交流平台的功能。另一方面,需要强调中华文化多元一体格局的“多元”底色。顺应港澳居民,尤其是香港居民推崇多元包容的特点,在针对港澳的工作中需要更多的强调中华文化多元一体格局中的“多元”底色,尤其是强调在一体化格局下,多种文化长期并存、蓬勃发展的历史和现实。特别值得注意的是,在香港双重文化背景下,巧妙运用地方文化资源有助于重塑国家认同。
具体到文化策略层面,首先可以利用粤港澳大湾区多元文化资源,展现粤港澳大湾区与港澳文化的相似性。借助粤港澳大湾区文化多元的现实,构建国家开放包容的形象。中华文化兼容并蓄,符合港澳居民对文化包容、文化多元的推崇。一是重视粤语和岭南文化的窗口作用,以岭南文化拉近与港澳青年的距离。二是展示粤港澳大湾区混杂文化,传递中华文化多元包容的信息,唤起港澳青年对粤港澳大湾区文化的共鸣。三是突出街坊市井的平民文化,唤起港澳青年对粤港澳大湾区的亲切感。其次是展现都市文化的活力、创新和全球性,建立国家包容开放形象。
(四)教育认同路径:强化干预循循引导
加强港澳青年教育路径的纵向体系构建。中央政府要加强顶层设计和政策供给,在教育层面强调“一国两制”中“一国”的权威和优先地位,划清教育的底线和红线,坚决杜绝“港(澳)独”势力在校园里的渗透。一是积极为港澳地区学校与内地学校建立姐妹学校、开展城市交流活动提供政策及资源支持。尤其是为港澳地区教育师范类专业学生以及负责公民教育的教师到内地学习交流培训提供更多畅通的渠道,推动在公民教育、国民教育问题上形成更多的共识。二是在国家层面推动落实《中长期青年发展规划》中的“港澳台青少年交流工程”,以青少年实习实践、体验营、训练营和形式多样的交流考察活动作为港澳青年课堂外教育的重要组成部分,丰富港澳青年国家认同教育的形式,并以督查落实《中长期青年发展规划》为契机,明确各相关职能部门的工作职责,形成推动增强港澳青年国家认同的合力。三是在粤港澳大湾区发展战略上,做好合理的规划,加强粤港澳大湾区内城市教育政策的协调与配套,为粤港澳大湾区内教育资源的有序流动提供更为充足的制度指引,推动粤港澳大湾区教育的融合发展,加速港澳青年学生与内地学生的双向流动。
另一方面,特区政府要坚定教育导向。一是加强对香港教师的培训,开设国情、价值观及职业操守系列课程,开展教师专业标准参照、教师专业操守与指引等培训。加强“一国两制”框架下的制度建设,为国民教育的顺利开展提供明确依据。2009年,澳门立法会已根据《澳门特别行政区基本法》第二十三条有关澳门特别行政区内就国家安全等多项条文做出立法指引,根据《维护国家安全法》,香港特别行政区政府也要坚决“履行维护国家主权、安全、发展利益的宪制责任”,尤其是要警惕学校中违反《基本法》、有损“一国两制”实施的行为,及时地进行依法处理。二是优化课程设置,选好配齐国民教育课程资源。在政府有关课程设置等教育指引中要突出强调国家的地位,将国家身份价值教育置于更加重要的地位;选好配齐公民教育课程师资,尊重国民教育、公民教育专业性强,课程体系具有连贯性、体系化的特征,对于教师的知识储备和授课技能有较高的要求,目前存在着专职教师配备不足、代课老师流动性大等问题,影响了国民教育和公民教育的连续性和有效性,政府要积极摸清师资配备的底数,加强对国民教育、公民教育的资源倾斜。三是强化学校的教育引导功能,把立德树人作为学校教育的根本任务。学校是青年接受教育的重要场所,也是开展国家认同教育最正式、最系统、最有效的途径。引导好、发挥好学校作为青年国家认同教育的重要阵地作用,是增强港澳青年国家认同的关键性环节,必须支持和鼓励港澳地区各阶段学校与内地学校建立姐妹学校,同时要对学校开发国民教育校本课程给予足够的指引与支持。(五)交流机制路径:改革模式突出内容
研究发现,交流对港澳青年国家认同有显著影响,但交流内容、组织形式会影响作用发挥的方向。因此,从交流层面增强港澳青年对国家的认同,交流活动要更贴近港澳青年,形式多样,在活动内容上加强对港澳青年的思想引领。首先,要有针对性调整粤港澳青年交流的内容、组织形式,大力发展具有“扎根”性质的参与实践性交流活动,比如:开放暑期工,吸纳港澳青年到内地开展志愿服务体验活动,组织青年和学生到内地大型企业实习,鼓励刚毕业的大学生到内地开展创新创业活动等等,让港澳青年完全融入内地社会生活,拓宽了解内地的方式和渠道,对内地经济社会发展红利感同身受。通过强化港澳青年的本土融入观念,实现港澳青年回内地交流由“接触—认同”模式向“参与—分享”模式转变。
其次,要构建适应新时代,适合新生代港澳青年的长效交流机制,港澳青年交流的开展必须做到有节奏、有梯度,遵循由点到面、由浅到深的原则,既适应新时代港澳经济社会发展的现实情况,也适应新青年世代的人口特性,建立具有可持续性、稳健运行的新交流机制。围绕港澳青年在“四业(学业、就业、创业、置业)”方面的需求,结合推进粤港澳大湾区建设的大机遇,系统梳理并全面整合现有阵地资源,形成立体化的服务清单。同时挖掘新的工作力量,进一步探索购买社会服务的方式,将两地交流的部分项目交予经验丰富的社会组织,最大限度地发挥交流的积极作用。
再次,通过文化融合促进港澳青年交流。一是发挥港澳文化内涵,建立以中华文化为主流、多元文化共存的交流合作基地。港澳地区一直拥有着中西文化相融、不同宗教共存的独特文化生态,在推动港澳青年交流之时,要充分发挥文化认同的功能和效用,提升港澳青年群体的文化自觉,建立以中华文化为主流,多元文化共存的交流合作基地,吸引粤港澳大湾区不同宗教、文化、历史等官方、民办或学术组织,作为粤港澳青年文化交流(包括展览、研讨、论坛)的载体。二是要充分利用新媒体加强文化宣传效果。当代青年是“网络一代”,要善于挖掘与充分引导对青年有影响力、对国家有认同感的本土媒介,以推广港澳青年认可的电视艺术、国学教育、传统文化等,赢取广大青年,甚至包括港澳本地的一些极端青年。
(六)社会参与路径:创新平台积极引导
从社会参与层面切入来增强港澳青年国家认同,首先,要构建共建共治共享的社会参与政策格局。推动港澳青年参与政策制定过程,确立青年在社会参与政策中的主体地位。青年是社会中最具有活力的群体,他们关注青年社会政策,渴望参与到政策制定中来。港澳青年参与社会政策的制定过程,就是港澳青年的一种社会参与。在政策的宣传中,要适应港澳青年特点,构建港澳青年喜欢的政策话语体系,让港澳青年在参与过程中有政策获得感。
其次,推动出台促进港澳青年发展型社会政策。完善港澳青年就业创业公共服务体系,拓展港澳青年在内地就业创业空间。搭建就业综合服务平台,提升内地就业市场对港澳学生的吸引力,让内地成为港澳学生的就业首选地;鼓励港澳青年赴内地就业,在粤港澳大湾区先行先试,逐步开放港澳专业人士就业市场,允许取得相关行业资格的专业人士为内地市场主体提供专业服务,加强
对港澳青年住房需求保障措施,探索推进内地生活的港澳青年在住房方面享有与内地青年同等的待遇,积极为港澳青年的住房提供多元化的解决方案,为符合条件的在内地港澳青年提供人才住房、购房、租房补贴等优惠政策。
再次,深化港澳青年社会参与工作机制。完善港澳青年参与社会公共事务参与机制,鼓励港澳青年为特区政府制定公共政策献计献策,为“一国两制”“港人治港”“澳人治澳”在香港、澳门的成功实践,发挥青年应有作用,增加青年人对香港、澳门社会的参与感、使命感和归属感。未来中央要探索港澳青年政治融合发展的路径,搭建港澳青年北上政治发展通道,试点探索开放在参军、公务员、外交官等公民政治义务实践领域,提高港澳青年参政议政水平,增强港澳青年的国民意识。在“一带一路”建设中,赋予港澳青年更多参与国际事务的机会,增强港澳青年与国家间的命运共同体感。完善港澳青年志愿服务参与机制,加强对港澳青年到内地参与志愿服务和社会服务的引导,使港澳青年能够感受祖国在改革开放进程中所取得的伟大成就,对国家的发展轨迹和香港、澳门社会未来发展方向有更准确的把握,既能促进港澳青年的发展,也能够有效培养港澳青年的爱国意识与爱国情怀。完善港澳青年社会团体参与机制,深化港澳青年社团吸引、凝聚、服务港澳青年的机制,赢得港澳青年的认可和参与,以服务凝聚港澳青年,从而进行思想引领工作;此外,港澳青年社团可以与内地社团深化交流与合作,通过青年社团的平台,发挥港澳青年社团引领角色,增强港澳青年国家认同。
(七)媒介传播路径:善用网络重塑话语
善用青年喜闻乐见的媒介传播方式。媒介传播对港澳青年工作、生活、心理等影响深远,港澳青年国家认同的增强和弱化与媒介传播息息相关。因此,一方面应该更清楚地探析和了解青年人对媒体的认识和使用习惯,研究信息在年轻人当中是如何传播的,提高利用各类新媒体平台与青年群体交流的能力。另一方面是根据新媒体传播形式特点,支持爱国爱港爱澳媒体设立新媒体平台,结合图片、音频、视频等多种媒体手段,除了报道符合主流价值观的内容,也要更多地讲述年轻人感兴趣的故事。在Facebook平台上,应扶持爱国爱港爱澳的媒体主页,吸引更多的青年粉丝关注。此外,在具体实施上要包容多元价值观,通过媒体与港澳青年平等对话,应该承认和尊重港澳青年表现出来的多元的价值观,更有针对性地通过媒体传播机制增强他们的国家认同感。除了社交媒体,谈话电台、网络媒体平台也应该重新整合利用。重视不同群体通过这些媒介平台的意见表达,了解背后不同的价值取向,进行有针对性的疏导。同时,可以设立相应的节目、栏目,拓宽宣传渠道,例如与电台、电视台、网络媒体合作,制作专门的节目,有针对性地介绍内地在经济建设、科技、民生发展方面取得的成就。同时应支持和鼓励各界爱国爱港爱澳人士利用各种媒介手段积极发声,形成“意见领袖”影响力,在公众话语空间中逐渐树立优势。
构建“一国两制”新的话语传播体系已经成为亟须开展的重要工作。应加强构建“一国两制”的传播话语,消弭本土主义思潮在香港社会带来的负面效应。“一国两制”制度的设计初衷是强调“一国”为基本前提,但对港澳的青年群体而言,他们更看重“两制”。面向港澳青年构建“一国两制”的公共话语,要强调“一国”的前提,也要寻求“一国”与“两制”之间的平衡,即不能简单、片面强调“一国”而忽视“两制”。日常的传播可以集中在经济发展、民生、文化等领域,特殊情境下则可以适当强调政治体制、政府管制、公民权利等话题。结合粤港澳大湾区建设、“一带一路”建设发展的契机,更好地面向港澳青年群体讲述中国故事。除了在经济发展、体制建设等宏观层面的宣传外,还应该聚焦港澳青年的现实需求,报道他们关心的事务。如粤港澳大湾区建设如何在升学、求职、创业、社会保障、医疗等层面制定相关政策,这些政策如何具体得到落实,以及在粤港澳大湾区发展的港澳青年的个人故事等等,用真实的事例、情感的叙事帮助港澳青年建立对国家认同的感性认知,减少过于生硬、刻板或教条的说教。
(八)心理融合路径:祛除壁垒避免偏颇
消除港澳青年身份隔阂,强化“一国”的意识。心理融合是港澳青年国家认同构建的关键所在,学校教育与舆论宣传是导致港澳两地青年心理融合差异的重要因素。首先,以融合引导两地对“两制”差异的认知。随着《粤港澳大湾区发展规划纲要》的出台,地方政府应站在“一国”的视角重视地区融合,同舟共济、协同合作;同时通过对香港、澳门青年两个存在异质性群体的研究,进而把握其国家认同的心理机制。推动对港澳生政策更为“精准化”的制定与实施,消融分歧,弥合差异,以开放平等、共建共享的态度欢迎港澳青年北上,注重跨境制度、观念的融合,以粤港澳大湾区更可期的发展促进人心的真正回归。
其次,构建支持港澳青年融入国家发展大局的心理基础。这一心理基础的核心便是工作格局与基层支持网络。通过利用各地港澳籍政协委员、海外联谊会等优质资源,发挥其与港澳及海外联系紧密、资源广泛的优势,多角度开展“引智”“引青”、经贸投资、会展招商、文化交流等工作;同时在与粤港澳大湾区青年组织港澳社团组织合作的同时,加大与香港中联办、澳门中联办、香港特区政府及澳门特区政府等相关政府部门的联系和交流,联合开展粤港澳青年文化交流工作,搭建新的学习、实习、创业平台,汇聚港澳优秀青年人才共同推动粤港澳大湾区建设。这些基本的乃至超越国际经验的措施对港澳青年心理必然产生长久的、正面的引导作用。
再次,优化学校和家庭对港澳青年的心理影响。学校教育和舆论宣传双管齐下,从教材、教学方法、通俗读物,以及教师身份、学生会管理等细腻处逐步改变青年认知心理,推动学校教育和舆论风向的转变,鼓励学生走进粤港澳大湾区,深入内地、考察事实,从心理层面促使港澳青年建立对国家的正确认知,树立“粤港澳大湾区人”的观念,并潜移默化地稳固爱国的价值理念。同时发挥家庭教育的带动作用,家庭观念与宗族观念是中华传统文化中根深蒂固且影响深远的观念,因而在培育及增强港澳生国家认同时,需要考虑到家庭环境这一重要的外部因素并从该方面出发,通过家庭层面父母以及宗族层面家人、亲人的言传身教,比如多带回内地走走、鼓励异地亲人多加接触、沟通、挖掘家训、祖训对国家认同的正向影响,推动港澳青年增强对内地情况的了解,打开更多相互交流的渠道,接受家庭或宗族层面的教育和熏陶,从而拉近青年与国家的心理距离。
(来源:《台港澳青年研究》2021年第3期)
一、问题的提出
2019年2月18日中共中央、国务院印发了《粤港澳大湾区发展规划纲要》(以下简称《纲要》),其中粤港澳大湾区发展的战略定位是“宜居宜业宜游的优质生活圈。坚持以人民为中心的发展思想……加强多元文化交流融合,建设生态安全、环境优美、社会安定、文化繁荣的美丽湾区。”“共建人文湾区”“构建开放型区域协同创新共同体”,因此,湾区不仅是一个地理概念,更是一个社群共同体。党的十九大以“一带一路”为载体提出构建人类命运共同体的方略,其中包括建立互联互通,合作共赢的教育共同体行动计划。国家层面的这些战略部署服务的基点是国民,国家是以组成它的国民为基础的,“命运共同体”“教育共同体”“区域创新共同体”终究通过“人”来实现,因此培养什么样的人是国民教育必须直面的问题。德国著名社会学家费迪南·滕尼斯 (F.Tonnis)在其著作《共同体与社会》中提出,共同体是自然意志形成的社会有机体。它通常包括地缘、血缘和精神共同体等三种结合形式。共同体构成的核心特征主要是:共同的生活方式、存在形态和个体对共同体的依附性,如归属感、权威、意向一致。人类共同体不仅仅是指一群人,更是一个家园共同体。共同体是由于共享了情感、价值观、利益而捆绑在一起,共同体中的成员一定热爱共同体并以改善全体成员的利益为目的。共同体主义者认为社会团结、对善的追求才能形成政治共同体。国民教育是促进国家认同的途径,关乎国家稳定和民族复兴。
然而,粤港澳大湾区中的香港和澳门地区,都经历过殖民时代的无根教育,国家认同、身份认同的困境始终存在。回归后,尤其是香港在国民教育风波后曾引发了国家认同危机,因此带有强烈政治社会化的举措某种程度上会让香港居民反感,但是在以粤文化为根基的大湾区社群共同体的建设中,会吸纳更多的湾区居民对本社群的认同。国民教育的核心是维护国家价值体系和意识形态,应首先尊崇社会主义核心价值观的指导,这是进行国民教育的价值观基础和方向统领,在个人、社会和国家层面符合国家治理现代化的要求。一个好公民在享受国家赋予的权利的同时也必须符合国家建设的需要,认同国家制度,履行对国家的义务,个人和国家是互惠互利的关系。
二、粤港澳国民教育政策发展的现状与挑战
国民教育是让学生认识国情,强调青少年应有的爱国情操和民族自豪感的教育,旨在增强国家认同感和维护社会团结。国民教育相比于公民教育更强调民族性和国家性,国民教育的历史起点晚于公民教育,其与民族国家的诞生有关。而公民教育则更强调法律规定下国家和个人两者之间的权利和义务关系。“国家”构成了公民身份的前提条件,其被看作是公民身份赖以存在和运作的平台,一方面国家在制度层面赋予个体以平等的公民资格,另一方面又为个体的权利、义务提供法律保障。公民教育和国民教育两者有重合的部分,都是重要的政治社会化形式。特别是国民教育能让公民正确认识到个体与国家之间的关系,正如黑格尔所言,只有受过教育和训练的个体才能处理国家事务,才能热爱自己的国家和增强民族自豪感,提高对当前国家的制度自信。因此,国民教育是国民身份建立的根本,是建设政治共同体的主要途径。
我国还没有统一的、专门的学校国民教育课程,但许多教育内容已经在中小学思想品德课和中学政治课等课程中进行了讲授,侧重以爱国主义和法律意识为主的公民身份意识培养。虽然公民道德教育不等于国民教育,但它是国民教育的核心,更重要的是祖国内地国民教育的特色。但现实中,公民教育所要传递的公共价值观念,包括正义、平等、自由、公共理性、社会参与等,与现实的学校生活难以产生有效的联结,与学生的生活世界出现了严重的分裂与疏离,这是祖国内地国民教育方法方面脱离实践的表现之一。
香港和澳门地区的国民教育在回归前相对缺失,尤其是香港被殖民政府统治期间的港英政府有意加强香港社会与中国母体的排斥和疏离感,在教育中剥离中国历史教育,强化西方价值认同,因此香港居民的国家认同长期以非常独特的形式处于缺失状态,回归以后,港澳地区政府都不同程度地在教育政策上加强了国民教育,但是,香港的国民教育仍然存在问题和挑战,尤其是香港居民至今仍然在国家认同上面临难题。历时十几年的香港大学民意计划有关对国家认同的调查,发现香港居民对国家的政治认同与内地的距离逐渐拉大,2018年的民调显示,香港居民的国民身份认同仍在持续走低。香港居民在国家认同上存有困境,因为香港居民有被殖民的历史,香港居民在身份认同、文化认同方面有中国母体的因素,也有西方被殖民的烙印。因此在去殖民化的过程中,怎样通过国民教育增强其对国家的认同是摆在所有人面前的难题。那么,缺失了国民教育,香港的公民教育怎样呢?事实是香港在公民教育方面也有一些问题,例如香港的一项“谁是世界公民”调查,显示受访中学生普遍不留意国际新闻,关心世界的氛围淡薄;对世界性问题知识多、行动少。香港学校公民教育政策面临弱化一国的法律困境,行政中立的治理困境,去殖民化未完成的文化困境和国民教育缺失的教育困境。
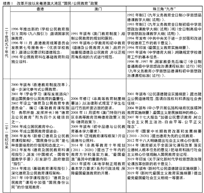
梳理改革开放以来大湾区国民教育政策变迁(表1),香港国民教育的特点之一是没有专门的国民教育课程和教材,而是分散在通识教育课程和人文社会等课程中。同时缺少传授国家观念、民族情感、民族文化的国民教育师资。加之校本课程改革后,权力下放,学校自主选定教材,又有市场化问题,导致优质国民教育教材短缺。澳门的国民教育主要体现在《品德与公民》课程,通过一系列的法规对不同基础教育类型的学校开展国民教育,自2010年开设国民教育,这是从教育制度上保证了爱国爱澳教育的顺利开展。尤其是在粤港澳大湾区建设背景下,区域教育合作的一系列举措提升了澳门青年的国家认同。但有关研究显示,近年来在澳门特区低龄人群中出现了国家认同不强的情况。澳门在推进国民教育过程中的挑战和困难主要集中在:推行国民教育难度大;政府的引领作用不强;课程内容和设置有待加强;国民教育课程专职师资紧缺。
改革开放后粤港澳大湾区国民教育政策方面的相同点都是以政府为主导,进行顶层设计,道德教育是国民教育的核心内容。不同点是香港地区重视在各学科中渗透公民教育,各种社会力量参与到公民教育行动中,重视公民的参与式学习。通过教材、课堂、生活、情感多元渗透模式与教育衔接。香港和澳门地区的教育政策更加重视道德和社会性培育。但港澳地区的教育政策都过分强调公民教育,国民教育政策相对缺乏,尤其是香港地区自2012年国民教育风波后,国民教育实质上已被搁浅。澳门地区相对来讲,爱国爱澳教育实施的较好,2007年后已采用人教社编订的《品德与公民》教科书。珠三角九市遵从和贯彻国家教育方针,课程大纲、课程标准及实施管理方面强调党和政府对教育工作的领导,突出“立德树人”的根本任务,强调政治思想教育的重要性,特别是2019年,国家连发三个文件,从2001年《公民道德建设实施纲要》升级为2019年的《新时代公民道德建设实施纲要》,从1994年《爱国主义教育实施纲要》升级为2019年《新时代爱国主义教育实施纲要》,还有《关于深化新时代学校思想政治理论课改革创新的若干意见》,凸显了爱国主义教育的时代迫切性。


我们认为粤港澳大湾区有共同的历史文化、共同的心理习惯,人缘相亲,比邻而居,同属一个湾区共同体。国家认同是有层次体系的,如果增强香港、澳门居民对湾区共同体的认同,势必会增强国家认同。而且单纯采用政治灌输的思想政治教育方式未必在香港和澳门地区适用,应该把国家核心价值观的教育融入历史、文化和地理等学科教育中,用传统历史文化认同凝聚社会团结,渗透式的国民教育方法更为可行,如此才能增强香港和澳门学生对国家的政治认同,达到潜移默化、润物细无声的效果。因此,遵从文化—心理进路的国民教育,首先通过对湾区历史、文化和地理空间领域的情感体验教育,进而增强对国家共同体认识。因为共同体能给人们一种归属感,一种在家的感觉。有了情感归属,才能从心理上认同国家。因此,应加强非政治化的道德教育倾向,侧重祖国历史、文化、地理方面的认知,进而培养爱国情感,增强国家认同。
三、共同体主义与国家认同
在不同的语境下,“共同体”具有不同的含义,小至家庭,大到国家,诸如社区、阶级、团体、民族等也都可称为共同体。理想的共同体,是为了达到最大和最高的善而组成的人类团体—政治共同体,而政治共同体就是代指国家。有学者甚至将共同体主义视为“国家道德主义”或“国家中心主义”。在共同体主义的眼中,国家是最重要的政治社群。第一个对共同体做出论述的德国社会学家滕尼斯曾指出共同体的地缘性特点,即一个生于斯长于斯的场所,习惯和认同很重要。丹尼尔·贝尔(B.Daniel)也强调了共同体的地域性、历史文化性和心理性特点。桑德尔(M.Sandel)所倡导的构成性意义的共同体指出公民资格是构成性的基础,国家是公民归属感的最重要来源。此外,社会理论家涂尔干(E.Durkheim)提出了机械团结和有机团结的概念。传统社会根本特点是同质性与未分化性,社会整合的途径是共同的价值情感和信仰,表现为社会的机械有序性,涂尔干把它称为“集体意识”。而工业社会的有机团结更需要以道德形成秩序和和谐。中国社会从血缘和地缘关系出发,建立家庭,由家及国。国家共同体是家的共同体的延伸,有时也称作家国共同体。由于共同体主义强调社会共善,相较于自由主义重视的个人自主,更与东方传统的“品格教育”接近。
强调“集体共善”的共同体主义,有助于公共利益的培育。共同体主义修正自由主义偏颇的自我观,不仅希望在政治上借个人与社群的整合,重振集体的共善;也期待在道德意涵上,不只是规范的客观建立,更能让人获致幸福,身心安顿。共同体主义所强调的集体共善,标榜的借着德行以获致人生幸福的诉求,对于促进公民积极性的行为具有导向功能75。因此,共同体主义某种程度上是一种爱国主义,通过集体共善、美德和团结有效地增强国家认同。
“身份认同”是指我是谁?我属于哪一类人?我同其他人存在怎样的关系?是人们在社会生活中对所属共同体产生的一种感情和意识上的归属感。国家认同,最主要的体现是对国家政治制度的认同,而国民身份的认同是对国家认同的前提。自我认同涵盖个人身份和社会身份两方面,对社会身份的认同源自于对社会范畴中成员资格的认同。共同体主义认为国家认同决定了身份认同,自我是在共同体中完成的,共同体决定了自我的特性。自我身份认同与国家认同之间实际上是一种“动态匹配”与“双向建构”的主体间性的关系,是个体与整体,自我与群体的关系,体现为“你中有我,我中有你”。认同自己的社会身份,即认为“我们是谁”,如我们是中国人,即与国家认同是一致的。香港人身为炎黄子孙,本来在身份认同上是没有什么含糊的,但是港英的殖民统治让香港居民在身份认同上出现了混乱,出现了对国家认同的困境,正需要及时地通过国民教育进行春风化雨的改变。国民教育通过个体社会化教育,树立国民意识,认同国民身份,增强个体对国家的归属感、安全感和忠诚感。教育主权是国家主权的组成部分,世界各个主权国家都非常重视国民教育,其有利于稳定社会秩序,增强社会团结。共同体主义强调道德至善,整体至上,个体与整体之间的融合性。马克思认为“人的本质是一切社会关系的产物”,个体生活在共同体之中,也是共同体的化身,通过关系理性追求真实的共同体,即“人的本质是人的真正的共同体”。因此,我们认为国民教育是一种将个人培养成品德高尚,又能正确认识个人与国家和社会关系的教育,应是道德教育、政治教育和社会性教育的混合体。
四、共同体视域下粤港澳大湾区国民教育探索
共同体主义强调共同体对个人的优先性,共同体不仅是个体社会生活的一种形式,而且是人类生活最高的善—“公共的善”。真正的善是个人和共同体的善的结合,二者是互赢的。因此,共同体主义批评自由主义的与外界隔离的自我观,称其为“原子式的个人主义”,无法建立团体的独特价值,很容易造成自我与外界疏离,既无助于个人自我认同,也没有办法建立社会之共善。共同体主义认为人是社会关系的产物,人不可能脱离社会而独立存在,公共利益是高于个人利益之上的美德,共同体是认同产生的基础,通过教育养成美德和善行。当前,学校教育是实施国民教育的一个重要途径。而学校国民教育只有从思想基础与培养目标上发生转变,以公共精神和国民意识教育为诉求,培养富有爱国心、责任感的新型公民。国民教育需要根据国家和社会发展的需要做出相应的调整。具体而言,现代国民教育内容的重点一般包括多元维度:身份与认同、德性与责任、民主与法治、和平与理解、环境与生态等。因此,在国家治理体系现代化的视域下,粤港澳大湾区国民教育必须建立在对国家政治认同的基础上,国民身份认同和国家认同是一致的。粤港澳大湾区国民教育需要从增强对国家的政治认同、文化心理认同和共建湾区教育命运共同体等方面进行思考。
首先,国民教育应由主权国家控制,《宪法》《基本法》,包括十八大报告提出的“社会主义核心价值观”,十九大报告强调深入实施公民道德建设工程等,这些都是国民教育政策顶层设计要遵从的制度要求。但对国家政治认同教育可以通过参与公共实践活动等多样方式进行培育,因为道德养成是一个从认知、情感到行为转变的过程,宏大的政策终归要通过“知行合一”的社会实践进行获得,社会实践是个体能动性和国家结构链接的中介。因为个体是既定文化社会时空背景下的产物,只有到具体的实践情境中体验学习和参与式互动才能内化为自觉认同。通过开展公共实践活动,建设湾区共同体,增强对国家的政治认同。变革传统的国民教育方式,应以社会实践为载体,采用隐形课程等多种形式。中共十六届六中全会提出“把社区建成管理有序、服务完善、文明祥和的社会生活共同体”,社区教育也是国民教育的组成部分。共同体主义也主张有效的开展社区运动,培养对地方和国家的责任和义务145。例如,粤港澳青年社团签署的《粤港澳大湾区青年行动框架协议》《新时代大湾区青年启航计划合作框架协议》等鼓励青少年以湾区为社区,把实现个人梦想与价值融入湾区建设中。国民教育课程与社区活动相连接为学生提供了与社区联系与合作的机会,并能够增强学生对湾区、对国家的认识;创设湾区教育实践基地,提供学生参与社会治理的平台,丰富学生的课外实践活动,例如,香港国民教育中心在深圳市中英街历史博物馆设立国情教育基地等;鼓励学生做志愿者,组织学生参与湾区建设,做积极参与、理性负责的主动公民。通过参与式行动方法把国民教育融入粤港澳大湾区建设中,通过公共实践活动把爱港爱澳爱国价值观融入对湾区公共问题的关注和解决,培养善良、正义和责任等公共美德。
第二,粤港澳大湾区国民教育要厚植中华民族精神和中国传统历史文化,增强对国家的归属性认同。把现代性文化与传统文化教育相结合,特别是仁爱、礼仪、诚信、友善等中华传统美德,培养粤港澳大湾区学生对中华传统文化和历史的归属感,进而增强其国民意识、国民精神,提升其国家主人翁意识。正如蔡元培提出的以道德为中坚的五育并举教育思想。习近平总书记指出:“没有文明的继承和发展,没有文化的弘扬和繁荣,就没有中国梦的实现”。港澳与南粤文化同源、人缘相亲、民俗相近,为大湾区文化建设奠定了坚实的历史和心理基础。中华民族历史悠久,中华文明源远流长,中华文化博大精深,大湾区建设既是续谱中华文明中浓妆重抹的一笔,也会因为传承中华文化而生机勃勃。《纲要》颁布了很多有利于港澳青年赴内地的交流计划。开展青少年研学旅行合作,通过研学旅行和实践增强对祖国传统历史文化的了解,认同共同祖先、共同语言、共同文化、共同历史记忆,增强其民族自豪感,坚定其国民身份认同。
第三,通过开展湾区教育合作,共建湾区教育命运共同体。促进粤港澳大湾区青年互动,打造粤港澳大湾区青年发展共同体。粤港澳之间的教育合作开始于20世50年代,由于地缘优势,很多港澳学生到内地学校就读。伴随新时代《纲要》的出台,粤港澳教育合作进入新的发展阶段。例如,“深港青年梦工场”“横琴·澳门创业谷”“粤港澳青年创新创业工场”等提供机会和平台吸引香港和澳门青年来内地创业,融入大湾区发展,对祖国的发展成果有获得感的体认。通过粤港澳大湾区青年之间的互动,让香港和澳门的青年了解内地的发展水平和内地的青年都在干什么,增强青年群体认同,打造青年发展共同体。同时颁布有利于香港、澳门学生在湾区其他地区学习、就业、居住的政策措施。开展大湾区教育合作,如教师交流、互访,相互听课,举办校长论坛,缔结姊妹学校等。另外,在国民教育方式上改变传统的思想灌输做法,巧妙的结合学科教育,把爱国主义融入各类课程内容中,采取浸润式的教育方法,对学生多设计活动课和体验课,让青少年在实践行动和生活世界中了解国家,萌生爱国心。
最后,作为世界湾区之一,要有建立人类命运共同体的担当。在全球化时代,国民教育问题既是一个本国问题,也是一个全球话题。“一带一路”“人类命运共同体”战略的提出,都标志着中国正在迈向世界性大国,共同构建各国人民共有共享的人类命运共同体。正如亚里士多德在《政治学》开篇中指出:每一个城邦都是一种社会共同体,其共同目的是实现社会最高理想的“至善”,“善性”和“德性”是政治共同体的内核,是“城邦”的旨归。共同体主义认为个人自我要建立在对人类共同的善和美德的追求上,与国家共同体同呼吸共命运。个人是生活在共同体之中的,个体行为受共享的价值观和传统的约束,并使之行为是理性的具有社会合法性基础,最终实现共同体与个人之善的统一和和谐。基于共同体主义这种观点,国民教育培养的终极价值是使学生懂得人性、理性、道德、责任、博爱等。促进人与自然的可持续发展,开展全球伦理教育,培育全球公民责任意识,引领人类应对全球挑战的全球责任,实现全球共同利益,与时俱进,共建人类命运共同体。
(来源:《山西大学学报(哲学社会科学版)》2020年第4期)
中小学课程教材是基础教育阶段教师开展教育教学、实现人才培养目标的基本工具,是学生习得知识、传承文化、陶冶情感的重要载体。2020年6月30日,《中华人民共和国香港特别行政区维护国家安全法》(以下简称《香港国安法》)颁布后,香港教育也进入系统性拨乱反正、正本清源的新时期,推动人心回归正当时。为配合《香港国安法》的实施,香港特别行政区(以下简称“香港特区”)政府教育局在课程教材、教师以及教学资源等方面展开了一系列促进国家安全教育的改革举措。其中,“课程教材”是香港教育改革政策文件中的高频词汇,并成为教育变革的重要抓手。探析新时代以来香港中小学课程教材的政策变革对改善香港教育治理、促进教材管理体系更加科学和完善具有一定意义。需要明确的是,从概念的内涵来看,“课程教材政策”与“课程政策”“教材政策”这两个概念是既有联系又有区别的。“课程政策”的基本含义是国家教育行政主管部门在一定社会秩序和教育范围内,为了适应课程权力的动态变化,调整课程运行的目标和方式而制定的行动纲领和准则,其载体是课程计划、课程标准和教科书。“教材政策”是指“国家和政府在一定区域内、一定时期内,为实现教育目标对教材的编纂、审查、出版、发行、选用按照一定的程序制定的规范准则”。本文使用的“课程教材政策”概念是对“课程政策”和“教材政策”的统称。课程教材政策与国家或地区的政治、经济、文化、教育情况有着密切的联系,属于教育政策的重要组成部分。基于上述认识,本文以香港中小学课程教材政策为研究对象,检视其变革动因、关键举措和发展趋势,以为香港基础教育的持续发展提供借鉴。
一、香港中小学课程教材政策的变革动因
(一)时代驱动:融入国家发展大局,迫切需要加强国民教育
受制于特殊的历史发展背景,香港的治理架构、法律制度、教育体系等方面均与内地存在一定差异。回归后,香港特区教育体系并没有随着回归和“一国两制”的实施而进行系统性调整,一方面,没有提供相适应的国民教育以支撑学生对国家的正确认知与认同;另一方面,也未设置专门的课程以帮助学生了解《中华人民共和国香港特别行政区基本法》(以下简称《香港基本法》)和“一国两制”的内涵。与之相对应的,在科目设计中,中国历史教育的内容却被大幅削减,导致部分香港人对中国历史知之甚少,对相关法律一知半解。此外,由于原通识教育课程缺乏统一的教材,部分教师自行将西方媒体的片面报道当作课堂教学内容肆意发挥,令一些少不更事、缺乏辨识力的青年学生被敌对势力“洗脑”而不自知。种种问题表明,香港课程与教材制度的改革工作势在必行。近两年,香港特区政府教育局(以下简称“香港特区教育局”)正在重新审视学校课程教材,并作出更新与修订,以适应当下香港加强国民教育的需要,助力香港融入国家发展大局。
(二)问题驱动:完善教育制度体系,需要优化课程教材
香港特区行政长官在2022年的施政报告中提到,要培育青年成为爱国爱港、具备世界视野的新一代,为国家发展及香港繁荣发展做出贡献。为了落实这一目标,就需要对中小学课程教材政策进行系统的梳理与调整。
经过多年发展,香港课程教材制度形成了审定制与自由制并存的双重发展模式,但是之前也存在诸多问题。其一,在教材编写方面,主管机关缺乏对出版社及编写者资格的审核,导致编写人员素质参差不齐,教材的内容质量及价值取向难以保障。其二,在教材审定方面,香港特区教育局制订的适用书目表不具备强制准入的效力,未送审的教材仍可出版发行,游离于政府部门管辖之外的空间较大。其三,在教材选用方面,相关部门对学校的选用书单未进行审查,学生、家长、社会人士等作为“广泛决策”主体的参与度较低,学校在教材选择方面的自主权过大。
总体来看,在“小政府、大市场”的观念下,香港特区教育局过去将教材看作一种服务教与学的商品,在教材的统一管理、编写人员的标准认定、审定科目以及教材选用等方面均没有强制性的执行标准,“软政策”较多,“硬政策”较少。教材在培育学生的国民身份认同感和正确价值观方面,作用甚微,这一问题迫切需要进行调整和改变。
二、香港中小学课程教材政策变革的关键举措
(一)以国民教育统领课程目标,助力香港青少年建立国家观念
“一国两制”是香港长期繁荣稳定的制度保障,“一国”是“两制”的前提和基础。一个国家和社会的团结与稳定有赖于其成员明晰一致的身份意识,因而国民教育是加强国家认同的重要途径。通过彰显国民教育的重要性和特殊地位,能够让香港青少年更加深刻地理解香港一系列瞩目成就背后的根源所在,让他们真正感知到这一制度的生命力和优越性,从而将国家认同感内化于心、外化于行,做到“爱国爱港”的有机统一。进入21世纪以来,香港特区政府意识到了加快国民教育步伐的重要性,也在全方位、多渠道地加强爱国主义教育,以使学生树立正确的价值观。然而,由于复杂的历史与现实因素的限制,香港国民教育的实践效果并不十分理想。为了探索适合香港的国民教育模式,香港特区政府采取了多种举措积极推进国民教育,并将坚持“一国两制”不动摇这一信念融入课程和教材中。
一是重新审视课程教材中的历史叙事方式,帮助青少年树立正确的历史观。课程教材是国家立场、态度、要求的集中反映,应体现国家意志,尤其是历史类等意识形态属性较强的课程与教材。国家认同的构建除了以共同语言为代表的客观因素,还包括共同的文化、心理和精神等主观因素。鉴古方能知今,但在香港特区,中国历史科曾一度沦为选修科目,并且在教学过程中香港历史和国家历史是分离的。这一系列问题造成部分香港学生未形成正确的国家历史观。针对这一问题,从2018年起,香港特区教育局将初中中国历史科调整为独立的必修科。其中,"抗日战争”被列为该科目的重要内容,新设置的课程指引强调以翔实的历史材料为基础,不断完善课程内容。这一要求已在2020—2021年正式推行。根据新发布的课程指引,初中阶段在教授日本侵华与抗日战争相关内容时,教师可从第一手史料入手,如从历史维度认识国歌《义勇军进行曲》的历史源起与确定的过程,让学生了解香港各界如何参与抗战,明白国家与香港唇齿相依的关系,使学生在学习过程中增加对国家及社会的了解,建立国家认同感和归属感。5]此外,香港特区教育局还建议学校在教授高中中国历史科时,安排学生到南京交流,参观与鸦片战争和《南京条约》等相关的历史遗迹,认识近代历史上列强入侵所带来的祸害,实地了解南京大屠杀的历史情况,以理解保障国家安全的重要性。[6]
二是在课程教材中重视中华优秀传统文化的呈现,帮助青少年树立正确的文化观。由于历史原因,西方文化在香港具有强大的影响力,长期与博大深厚、历史悠久的中华传统文化交融碰撞。虽然文化融合有利于促进学生的多维发展,但从另一个角度看,青少年的文化理解力与判断力还未成熟,如缺乏适时引导,部分人文学科课程和教材凸显的“国家意志”和“政府意志”很有可能被其他文化背后的意识形态所削弱。发展多元文化的目的是补充和拓展主流文化,而不是掩盖或削弱它。因此,多元文化的发展要以尊重主流文化为前提,如若不能正确理解多元文化和主流文化的辩证关系,多元化也将失去其存在的价值和意义。换言之,“基础教育阶段的教材,虽然可以分科分开编写,但总要在一个叙事结构下进行总体设计,以达成结构井然的‘鸿篇巨制’”。这个总体的叙事逻辑就是凸显主流文化。
近年来,香港特区政府开始重视课程教材中中国主流文化的重要地位,坚持将融通中西文化作为青少年文化发展的新方向,并大力推动中华优秀传统文化在香港的传承和发展。以语文课程为例,香港特区教育局在中小学中国语文课程指引中推荐了多篇文言经典作品,旨在培养学生的品德情意,提升文化修养。2022年,香港特区教育局还特别制作了《积学涵泳——中国语文课程文言经典建议篇章》(小学适用)和《积累感兴——中国语文课程文言经典建议篇章》(初中和高中适用)电子书,供学生学习中华传统文化。不仅如此,香港特区教育局也鼓励相关学校把以上篇章融入课程,包括增设文言经典单元,或配合单元主题加入相关的篇章,以及建议出版社将推荐的篇章加入课本中,设计多样化的学习活动,以方便教师的教学。教师要引导学生欣赏其中优美的语言(如韵律、节奏)和生动的形象,并深入欣赏篇章,了解中国悠久的历史传统和深厚的文化底蕴,建立和提升学生的文化自信心和民族自豪感。
三是重视课程教材中价值体系建构的连续性与阶段性,帮助青少年树立正确的价值观。正确价值观的形成有赖于品德及伦理教育、公民教育、国民教育、禁毒教育、生命教育、性教育、媒体和资讯素养教育、可持续发展教育、法律框架下的人权教育等众多领域的共同作用,并且需要渗透于不同科目的具体课程之中。基于此,自2017年起,香港特区教育局以“价值观教育”作为综合统称,促进学校于课堂内外全方位推动各类价值观教育实践。此后,在2021年11月公布的《价值观教育课程架构》(试行版)中,香港特区教育局又着重强调要从小开始加强学生的国家观念,正确认识国家历史及欣赏中华文化,建立国民身份认同,爱护自己的国家,并提供示例,推动学校以全校参与的模式推动学生的正确价值观教育。[8]该课程架构列出了香港中小学各学习阶段应涵盖的相关价值观教育范畴及对学生的学习期望,并提供了多个范例,让学校根据学生成长特质和需要作出整体规划,将价值观教育融入各个学习领域中,在课堂内外合力推进价值观教育。
(二)以总体国家安全观统筹一体化课程建设,将爱国主义思想贯穿基础教育全过程
总体国家安全观内涵丰富,既是国家发展的一项重要战略理念,也是学校开展爱国主义教育和统筹课程建设工作的指导思想。香港作为中国的一个特别行政区,有义务以总体国家安全为根本遵循,将爱国主义思想融入课程体系建设。在课程体系的设计中,香港特区教育局以“多重进路、互相配合”的方式,发布与更新多个课程指引。以2021年发布的《香港国家安全教育课程框架》和15个科目的国家安全教育课程框架为例,香港特区政府强调,要大力支援学校在课堂内外全方位推行国民教育及国家安全教育,让学生认识中华文化、中国历史、国情、《中华人民共和国宪法》《香港特区基本法》及国家安全概念,培养学生对中华文化和国民身份的认同感,并加强师生共同维护国家安全的意识和责任感。整体而言,香港特区教育局为了保障课程体系的完备性和内容的有效衔接,在不同教育阶段分别采取了许多有益的举措。
首先,在小学阶段启蒙道德情感,通过开设常识科启蒙小学生的国家安全意识。具体而言,包括以下三个方面。一是让学生在常识课中学习国家的基本概念以及国家领土的主要构成,包括国旗、国徽、国歌、首都、重要城市及一些意义突出的纪念日等相关核心要素,由此初步形成对香港与祖国之间关系的初步印象。二是通过学习“一国两制”以及《香港基本法》的由来,为学生日后接受政治安全与国土安全教育奠定认知基础。在具体实践中,学校一方面可以开展多种活动,如举办展览、学术周、问答比赛、升旗礼及推广与历史文化有关的活动等;另一方面可以支持学生参与香港特区教育局开设的学生内地交流计划,与内地的姊妹学校进行交流,加深学生对国家历史、文化、社会及经济等各方面的认识和理解。三是在常识课中融入科技要素,让学生有机会了解正确安全地使用信息科技的重要性,开启科技安全的启蒙。概言之,小学阶段主要是通过在常识课中融入国家安全意识,增强学生与国家的密切关系,为学生树立维护国家安全的意识。
其次,在初中阶段加强体验式学习,培养学生对国家的理性认识。香港特区教育局于2022年修订了初中阶段的生活与社会科,将其课程重组为12个单元,在内容上着重帮助学生认识国家的发展状况和未来路向。学生可以通过专题研习、场景模拟、亲身感受等方式,理解个人与国家以及香港与国家的关系。在讲解中国经济概况和中国区域经济发展相关内容时,学校可以安排学生到粤港澳大湾区考察,让他们更直观地认识高水平科技创新和具有国际竞争力的现代产业体系的最新发展情况。此外,在学习中国公民权责和中国政治制度相关内容时,也可安排学生参访《香港基本法》制定的重要场所,包括立法会综合大楼、中国人民解放军驻香港部队大厦以及终审法院等,让学生深入情境中理解香港政治制度所蕴含的特殊意义以及香港特区在维护国家安全方面的重要责任。需要注意的是,这一阶段的国家安全教育并非仅局限于认识和学习相关的条文内容。以《香港国安法》为例,除学习法律条文之外,学生们不仅要领会其立法背景和独特意义,还要认识国家安全所涉及的不同领域,如生态安全、经济安全、文化安全、网络安全等。香港特区教育局希望通过以上一系列的教育活动,逐步培养学生对国家的理性认识。
最后,在高中阶段善用启发式教学,引导学生提升政治素养,注重培养学生的辩证思维。一是通过优化学习科目,用“公民与社会发展科”(公民科)取代以往的“通识课”,帮助学生建立坚实和深厚的知识基础,培养学生慎思明辨、理性分析和解决问题的能力。该科自2021—2022学年起在中学四年级开始推行,其课程内容紧扣国家发展,能够让学生在学习香港、国家和当代世界的相关议题的过程中,形塑国民身份,拓展国际视野。二是在公民科的教学方面重视学生的探究学习,并对学习内容进行有效监管。一方面,对学习的素材予以规范,明确指出任何违反法律或人伦道德的事件或课题不应作为题目;另一方面,在涉及是非与法理清晰明确的议题时,教师须明确列举历史事实和法理依据,向学生指出此类议题不存在讨论或妥协的空间,更不可肆意扭曲事实,面对不实的国际舆论要予以辨别,坚决抵制任何反华势力的事实歪曲。7特别值得关注的是,“内地考察”是公民科课程的重要一环,并且学生内地考察的行程必须包含涉及中华文化元素或国家最新发展成就的参访点或考察课题,例如,体现传统文化在现代社会的传承和发展,认识文化遗产的保育和活化,参观博物馆内的中华文化展品,以及到访历史和文化场地(历史遗址、宗教或祭祀建筑、文化名人故居等)。香港特区教育局不会对内地考察作统一规定,但会组织安排契合课程宗旨的内地考察团供学校报名。通过内地考察,香港的高中生可以深入了解内地居民的日常生活和社会发展,增强香港青年的国家意识与爱国精神。
(三)以加强行政管控力度为出发点,不断优化教材管理手段
教材是课程的重要载体,是传播知识的主要媒介,须有效呈现国家和民族的价值观念体系。近年来,香港特区教育局针对课程教材存在的管理漏洞作出了一系列针对性调整,以此来加强行政管控力度。其一,在教材编写上,香港特区教育局出台了多项规范手册。2020年,香港特区教育局修订了的《课本编纂指引》,在初中中国历史、历史、地理及生活与社会的编纂方针中新增部分建议,强调课本中的学习活动和课业应“避免包含太多涉及评论的问题”。与此同时,在《学校行政手册》(2020—2021学年)中,香港特区教育局还提醒学校须为校本教材建立评审准则和机制。
其二,在教材审定上,针对此前出版社存在的无视审定意见出版与销售教材的问题,香港特区教育局在申请受理制的基础上又增加了复审的环节。这意味着,即使教材审核通过,出版社仍然需要根据评审报告所提出的意见,修订必须更正的部分,而且只有在所有修订均获得香港特区教育局认可的前提下,方能对教材进行出版销售。此外,此次改革也扩展了审定的科目范围,将公民与社会发展科的教材正式纳入送审机制,并列入《适用书目表》。这一举措改变了此前通识科教材内容真伪难辨、良莠不齐的“乱象”局面,是香港特区教育上的一次拨乱反正,能够帮助学生更加客观和全面地看待社会现象。
其三,在教材选用上,为了方便学校更好地甄选优质教材,香港特区教育局对教材评审作出部分调整,公开了教材评审中核心项目的概括性评语,学校及其他相关人士都可通过《适用书目表》的相关网页进行查询,将此作为教材选用的参考。此前,香港中小学教材遴选的决策权囿于小范围的专业群体之内,主要由学校和教师基于专业认知作出选择,而科目主任在其中发挥着关键性的作用。经此调整,家长与其他社会人士都能够更好地了解教材的基本情况并参与教材选用过程,学校、政府、家长以及社会人士等作为“广泛决策”主体的参与度得到了明显提升。
其四,在教材供应上,从2014—2015学年开始至今,香港特区教育局全面实施了"课本、教材、学材分拆政策”,严格把控教材供应的相关利益链条。香港特区教育局和其他相关部门不仅对教材价格进行控制,保护教材版权,还适时对教材销售和使用情况予以引导,杜绝任何形式的利益输送。综上所述,香港特区教育局在中小学课程教材政策的改革中极为重视对教材的管理工作,希望通过教材管理手段的优化,将爱国爱港的教育宗旨贯彻于教育事业之中,并建立与“一国两制”相适应的教材管理制度,从而促使香港中小学课程与教材制度既具有香港特色,又体现国家意志。
(四)以培养爱国爱港教师为旨归,提升教师的职业使命感
教师既是课程开发的参与主体,也是教育教学的课程资源。伴随“教师即课程”理念的提出和推广,教师作为知识的开发者和创造者的重要性不断提升。在香港的基础教育阶段,由于香港特区教育局只颁布了建议性的课程指引和《适用书目表》,所以教师不仅在课程教材方面拥有较大决定权,而且在课堂中也表现出极大的自主性。在此基础上,为了将“爱国者治港”原则落实在教育领域中,由爱国爱港的教育工作者担任各级各类学校的教师是首要之事。为此,近年来香港特区教育局以培养爱国爱港教师为旨归,推出了一系列关键措施。
首先,从入职、管理和培训多方面着手,提升教师的职业使命感。为了明晰教师应有的专业操守及个人行为规范,使其能够成为学生的良好榜样,香港特区教育局重新制订了《教师专业操守指引》(以下简称《指引》),明确立德树人是教育的根本任务。《指引》主要聚焦教师应有的专业及个人道德与操守,包括专业信念、恪守法治、以身作则、廉洁公正、尽忠职守、关爱学生、尊重隐私和维护专业八个部分。其中涉及教师行为的正反两方面,既是教师行为的一份管理手册,也是一份考核评价参考指标体系。
其次,促进教师认知的发展,提升教师爱国爱港的使命感。香港特区教育局表示,公营学校和直资学校新聘任的教师在入职前首先要通过《香港基本法》测试,测试内容涵盖《香港基本法》及《香港国安法》。这一举措将从2023— 2024学年开始施行,并会逐步推广至全港其他学校。此外,香港特区教育局还要求所有公费资助的中小学校在2022—2023学年结束前完成“国家安全教育到校教师工作坊”,保障校内教师全员参与国民教育的推行工作。认知是实践的前提和基础,这些举措对帮助教师个体建构全面的国民教育认知意义重大,有助于强化香港中小学教师爱国爱港的使命感。
最后,优化教师晋升的培训要求,强化国家观念和育人使命感。香港特区教育局规定,公费资助学校新入职的以及晋升的教师参加内地学习与考察团。这一举措旨在提供在职教师前往内地考察的机会,从而帮助教师了解国家最新的发展动态,把握香港在国家发展中的机遇和贡献,强化教师自身的国家观念和育人使命感,从使命感知走向使命践行,最终引领学生确立正确的国家观念和国民身份认同,为香港教育开辟新篇章。
三、香港中小学课程教材政策的发展趋势
课程教材政策是教育政策的重要组成部分,香港教育目前处于由治及兴的新时代,在“一国两制”的框架下构建完善的、符合国家及香港特区教育需求的课程教材体系,也成为香港基础教育的发展趋势。要实现这一发展趋势,关键在于构建与“一国两制”相适应的课程教材体系,提升规划管理能力,发挥好专业社团的治理作用,优化教材管理制度,真正让课程教材体系与培养具有国家观念、香港情怀和国际视野的人才目标相契合,为香港融入国家发展输送人才。
(一)构建与“一国两制”相适应的课程教材体系,开创教育新局面
构建香港特区课程教材体系必须坚持“一国两制”的基本国策,全方位完善课程教材体系建设。在“一国两制”的前提下,香港拥有一定限度的教育自主权,但是“自治”并不意味着没有边界的自由,课程教材多样化并不等于放任自流。首先,在课程体系方面,香港特区教育局继续强化和推动学校课堂内外的国民教育,加强学生的国民身份认同感和民族自豪感,共同维护国家安全的意识。其次,在教材治理方面,香港特区教育局将教材内容作为重要抓手,发挥其在国家认同塑造中的重要媒介作用,做到“爱国爱港”的有机统一,强化学生对于国家和民族的认同感。一方面,教材治理须重视教材编写者的价值理念,始终坚持正确的政治方向和价值导向;另一方面,继续重视中华优秀传统文化,系统有序地把中华优秀传统文化融入教材,以增强学生对中华文化的认同感,培养学生的文化自信。中华优秀传统文化具有丰富的内涵,具有育人的功能,通过发挥教材的媒介功能,可以深入学生的内心世界,帮助学生认识香港的本土文化,扎根于中华传统文化。
(二)提升对课程教材的规划管理能力,强化政策实施效力
香港特区的课程教材体系是审定制和自由制二者并存的,由此也形成了教材编审分离、选用自由的典型特征。长期以来,政府更多时候起到服务和监督的作用,社会组织在教材出版方面拥有较大的自主空间。在教材治理中,市场带来的自由和灵活诚然都是教育发展的重要支撑,但政府的治理角色是无法被替代的。从国家发展的角度来看,教育的主导权要始终掌握在政府手中,而不是“市场”手中。当前,香港进入了新的发展时期,教材治理也要适应新的教育需求。针对课程教材管理偏弱的问题,香港特区教育局须进一步强化政府统筹职能,细致规划教材建设蓝图。在教育治理领域,基于权利与义务的辩证关系,教材治理主体的权力与责任的划分构成了香港课程教材治理的逻辑起点。一方面,政府有责任做好教材制度的统筹规划,查漏补缺,修正现行制度存在的问题,为未来的教材建设提供动向和准则;另一方面,政府应采取综合治理工具,强化政策实施的效力,通过间接柔性的治理工具与直接强制的治理工具的相互配合,共同探索“平衡”和“柔和”的治理艺术,充分发挥政府的“掌舵”功能,促成课程教材治理的可持续性发展,并形成长效机制。
(三)发挥好社团组织的教育治理功能,构建专门的教材咨询组织
香港是一个社团社会,有超过五万多家各类社团组织。社团是香港社会运行中不可或缺的重要组成部分,其在教材治理中同样发挥着不可或缺的重要作用。以教育信息化发展为例,香港的社团能够紧随教育动态参与教育事业的发展进程。例如,香港特区教育局于2012年推行“电子教科书市场开拓计划”,旨在协助和鼓励具有潜力和有意编制电子教材的开发商,按本地课程编制各式各样的电子教材。随后,香港特区教育局又于2014年对电子教材开放送审并设立《电子教科书适用书目表》。在这一政策的引领下,2014年香港电子教科书协会成立,其会员包括电子教材开发机构、专业及教育机构等。电子教科书协会的主要职责是推动香港的电子教材发展,就电子教材开发提出建议,在此领域具有一定的影响力。目前,协会正在积极倡议电子教材统一平台和使用界面。此外,2014年成立的香港教育出版专业协会自成立后也在致力编制高质量的学材和教材,在提供免费的学习资源以及稳定教材价格等方面发挥了重要作用。香港特区教育局在教材治理中应发挥好社团的作用,提供机会让他们表达自身的教育诉求,保持良好顺畅的沟通渠道,推动社团组织开展更多的以教材研究为目的的学术活动,优化教材治理的重要环节。
除了与已有社团组织的合作,还可考虑由政府牵头构建专门的教材咨询组织,为香港中小学课程教材政策制定提供咨询服务。20世纪80年代以来,香港逐步构建了完善的专业咨询网络,半官方的教育智库体系不断壮大。特区政府在制定重要的教育政策和推行教育改革之前,一般会听取教育咨询机构的意见,以使决策更加科学民主。目前,香港主要的教育咨询机构包括教师及校长专业发展委员会、家庭与学校合作事宜委员会、课程发展议会、教育统筹委员会、香港学术及职业资历评审局、香港考试及评核局、语文教育及研究常务委员会,以及大学教育资助委员会等。从这些咨询组织与中小学课程教材治理的关系来看,课程发展议会是参与其中较多的一个组织代表,其主要职责是就课程发展事宜向政府提供建议,涉及教材的编写政策等。其下设的学习资源及支援委员会主要负责设计、发展和评估各种学习资源和其他支援服务,涉及教材审查和质量保障机制等。虽然这些咨询组织在一定程度上涉及了香港中小学课程教材的相关问题,但是目前并没有专门针对教材制度建设提供建议的咨询组织。因而,在香港中小学教材政策变革的背景下,可进一步考虑构建专门的教材咨询组织,其职责范围可包括教材制度的总体规划与管理,以涵盖各级各类学校教材管理的相关事宜。
(四)优化课程教材的管理制度,提升教育教学的科学性和规范性
随着香港教育进入正本清源的新时期,香港教材管理制度也需要在融入国家发展大局的前提下进一步展开优化工作。具体包括以下四个方面。第一,建立对编写人员的资格审查制度,打造高素质专业化的教材编写队伍。一方面,在思想观念和专业能力上对编写人员进行资格筛选;另一方面,通过专业培训提升其对政策文件的理解和执行能力,从编写源头上保证教材的质量。此外,教材编写既要注重教育性,也要兼顾审美性,要丰富教材内容的呈现方式和编排体例,在保证教育性目标的同时,实现教材多样化育人和特色化发展。
第二,优化教材审定制度,强化教材评审效力。具体而言,评审范围要具有广泛的覆盖性,对所有指定开设科目所使用的教材都要进行评审,确保所有课程教材的通用版本都经过了审定,尤其是涉及意识形态问题的特殊学科。同时,加强对教材评审人员的资格审查和定期培训,保证教材审定的严谨性和专业性。
第三,完善教材的选用制度,增强选用过程的科学化。在选用范围上,香港特区教育局可调整由学校选书的做法,把教材目录制度作为教材政策管理的主要抓手,强化选书规定范围的强制效力。针对语文、历史、地理、公民与社会发展等学科,要求教师从通过审定的教材书目中进行选择。此外,增强学校参与教材建设的积极性,重视对科目主任与校长的监督,保障其在职阶段的专业发展,强化其国家意识、政治意识和大局意识,确保在课程教材选用上体现正确的价值导向。
第四,完善中小学教材监察机制,搭建意见反馈平台,形成“课程—教材—教学—评估”的闭环。要借助学生、家长、媒体和公众的监督力量,重视香港中小学师生所使用的正式教材、校本教材、教辅材料、习题集以及课堂上播放的影片。此外,香港特区政府可考虑制定教材评价体系,跟踪考察教材的使用情况,并进行客观评价。
(来源:《课程·教材·教法》2023年第8期)
国家统一后,最重要的问题当属国家认同培育,这是国家权力建构的主要手段。香港回归中国已经将近20年,港人的“中国人”身份认同一直没有大幅提升。根据香港中文大学亚太研究所的多年追踪调查,回归以来,认同“中国人多些”的比率则在30%以上,不到40%。香港推行国民教育的过程非常不顺利。本文从观念与制度层面进行深入探讨,分析观念因素与制度供给对香港国民教育的影响。
一、研究框架
二战结束以来,国家行为体之间或国家行为体与次国家行为体之间的统一进程基本受到国际政治的三重影响。在国际政治中,影响国际行为体之间关系的理论主要有三种主流理论:现实主义重视权力对国家行为的作用,自由主义突出制度规范对国家行为的约束,建构主义强调国家行为体在互动中共有观念的建构。国家统一进程既然是不同行为体之间的整合,也必然受到这些因素的影响:权力、制度与观念。具体而言,国家走向统一需要满足以下三个条件:通过权力实现不同行为体在主权上的统一;不同行为体之间的制度整合;不同行为体在观念上的整合与和谐共存。这也决定了国家统一进程不是一个“毕其功于主权统一”的过程,而是在主权统一之后还有制度整合与观念整合的过程。
既然这样,国家统一就不会是一个短暂的进程,可能是一个长期的整合过程。通过权力手段完成主权统一后,内部的制度整合和观念整合需要更长时间。就香港而言,目前国家统一已经实现了一个条件:主权与治权的回归。
这是中国政府通过对英国的权力斗争实现的。但是在“一国两制”的框架与原则下,两地之间的制度整合还没有实现,观念层面的差异也很大。本文将从制度与观念两个层面入手,深入分析大陆与香港两地的整合现状,以及这样的现状如何影响国民教育发展和国家认同建构。二、观念冲突与香港国民教育之困
从殖民时代到冷战时代,香港经历过国际体系的两次重要变化。在这些历史过程中,港人逐渐培育了多元意识,对个人、家庭、社会、全球均有关注。本部分主要分析港人观念中对国民教育构成挑战和导致冲突的意识形态与思潮。
(一)殖民体系下的观念影响及其对国民教育的冲击
1、殖民时代的意识形态、教育措施及其遗产
冷战开始后,殖民时代的港英政府在香港主要推动“去中国化”与“去政治化”。“去中国化”的目的是削弱港人的中国国家认同与中华民族情怀,便于培育港人作为被殖民者的奴化心态。“去政治化”的目的是避免香港各派政治势力受到中国大陆和台湾两地政治势力的影响,最终将香港打造成一个经济中心。尤其1967年香港左派发动的社会运动对港英政府震动很大。港英政府以左派运动破坏香港经济和社会安全为由,对左派实施镇压。港英政府抓捕了37位爱国学校的教师和217位爱国学生。
为了推动“去政治化”,避免教育政治化带来的社会不稳定,港英政府教育部门的《教育法规98号文件》规定,课堂上不能讨论政治。教学内容对殖民主义和英国的殖民统治进行轻描淡写。为了落实“去中国化”,港英政府采取三种措施。一是中国历史课教学年代到1949年截止。关于中国内容的教学,仅仅保留中国传统文化部分。二是港英教育部门将英语作为最主要教学语言。三是港英当局进行教育审查。教师们甚至只能使用经过教育指导审批过的教学资料。殖民地时期,港英政府的教育措施留下了两大遗产:港人的实用主义与国家意识淡薄。
2、殖民时代遗产对今天国民教育的冲击
在实用主义的影响下,今天作为国民教育核心课程的“中国历史”一直没有获得重要的地位。回归前,中国历史已经受到很多中学的重视,将其列为必修课。2000年,香港教育局对初中的中国历史科地位进行修改,建议与其它科目合并。2000年教育改革后,初中历史科受重视程度一落千丈。这次改革后,由于中国历史的科目地位不再那么重要,2012年至2013年,20%的初中不再单独设置历史科了。初中历史科的地位直接影响到高中历史教育。因为香港的高中学生目前一般选修两至三科,加之有的学生初中阶段没有经过必修和深入学习,也就无法培养对中国历史的兴趣,在高中选科时,中国历史科往往遇冷。2011年至2014年,高中选修中国历史的学生连年下降,从一万多人降低到七千多人。
高中的通识科教育没有对中国部分给予重视。香港2009年开始实施新高中通识科计划,与中文、英语、数学并列四大必修课,也是高中升大学的必考科目。这门课程旨在实现全人教育理念。为了衔接,很多大学也开设通识教育。高中的通识教育包括六个单元:人际关系(个人)、今日香港(社会)、现代中国(国家)、全球化(全球视野)、公共卫生、能源科技及环境。这门课程没有将现代中国的内容置于突出地位,在具体实践中不利于国民教育。在港人的诸多价值观中,对于个人、社会、全球这些层次都有深刻认识,唯独国家认同最浅。
(二)冷战体系下的观念影响及其对国民教育的冲击
1、冷战时代的意识形态、教育措施及其遗产
在冷战体系下,香港成为西方阵营反共的前沿。香港社会多种媒体对中共进行的负面宣传贬损了中共在港人中的形象,同时也树立了西方主流价值观在香港的正面形象和主导地位。1984年后,在英国推动的政改下,香港的民主诉求开始开花,开始逐步诉求西方式民主制度,尤其诉求“政治制度美国化”。在意识形态的对立中,香港属于西方阵营。
上个世纪40年代,在中国共产党的领导下,一批爱国者在香港开办爱国学校。这批学校1949年后成为在香港实施爱国教育的主体,可以视为中国在香港实施国民教育的先锋。其中比较出名的有培侨中学、香岛中学、福建中学、旺角工人子弟学校、秀明小学等。根据统计,到1970,这样的爱国学校达到44所,学生人数占了全港学生的3.1%。这些爱国学校很多采用中国大陆的教育制度,使用中国大陆的教材,制定与中国大陆学校一致的教学和课程大纲。1967年左派暴动后,港英政府大肆抓捕爱国学校的教师,香港的爱国学校最后走向衰微。同时,港英政府也在推动香港本地的教育发展,进一步挤压了爱国学校的发展空间。港英当局不断增加教育公共产品。1971年,香港推行小学免费义务教育。1977年,免费义务教育拓展到初中层次。在这种挤压下,回归前,只有5所爱国学校生存下来。
由此可见,冷战体系在观念上给香港带来的主要遗产就是“反共”意识形态的培育。这种意识形态下,部分港人不认可中国共产党的意识形态、制度设计与政策倡议。
2、冷战体系的遗产对今天国民教育的影响
基于“反共”意识形态,“民主派”不认同今天香港的国民教育,而是按照自己的政治价值观在民间推动另一种国民教育。香港“教协(香港教育专业人员协会)”与“香港支持中国爱国民主运动同盟(HongKongAllianceinSupportofPatrioticDemocraticMovementsofChi-na)”甚至启动他们口中的“爱国教育计划”,希望建立他们所理解的“民主中国”,目的是推动中国大陆的民主与人权。
香港民主派极力反对港府推行设立“德育及国民教育科”。2012年6月,香港特区教育局下属的国民教育服务中心出版的《中国模式国情教学专题手册》向香港中小学派发,遭到香港部分人的质疑与反对。“反对派”与部分青年学生甚至发起街头运动予以抵制。港人习惯于从西方价值观审视国民教育以及“德育与国民教育科”。港人在多年的公民教育中,接收到的都是西方式自由、民主、人权等价值观,这些价值与“香港人”身份认同结合在一起,深刻影响了港人对中国大陆的看法。
(三)新本土主义思潮的影响及其对国民教育的冲击
1、新本土主义思潮的崛起
香港的“新本土主义”思潮源自美国,是对全球化的一种反应。2005年美国种族主义运动专家昂纳德·苏士侃(LeonardZeskind)提出“新本土主义(NewNativism)”。在这个时代,由金融、信息科技主导的新型全球化经济体系带来比传统工业化更大的贫富悬殊,弱化了政府自主权,而且立足本地的精英和中产阶级也失去了影响力,出现排外情绪。
新本土主义在香港的社会基础很复杂。在香港,新的本土运动肇始于2006年的保卫天星码头运动和2007年的保卫皇后码头运动。后来又出现2009年前后的反高铁运动,保护菜园村运动。香港初期的这些运动主要诉求是关注弱势群体,反对地产霸权,反对官商勾结,怀旧情结等。但是从2010年开始,陆港两地的“双非”问题、“自由行”导致游客激增问题、陆客抢购奶粉问题导致香港社会感觉资源被挤占,“新本土运动”迅速延烧全港。
由此,“反大陆化”、“反中国化”成为主要诉求。这一运动在学术界被解读,并出版作品,从政治学、社会学中的民族主义、社群主义进行阐释和提炼。
2、“新本土主义”思潮对国民教育的影响
在国民教育措施上,“新本土主义”最主要的表现之一就是维护繁体字地位。2015年12月,香港教育局发出小学中文科的咨询文件,提及学生除了学习繁体汉字外,还要具备认读简体字的能力。这一咨询立即招致新本土主义支持者的反对。香港中文大学本土学社发言人刘匡颖指出,改课纲是“大一统”的政治理念,这是中国大陆利用语言文字融合香港政治。香港浸会大学前语文中心副教授胡燕青也发声反对。2016年2月22日,香港无线TVB播放普通话新闻时使用简体字字幕,立即招来部分港人批评。
“新本土主义”在的主要表现之二就是维护粤语的重要地位。1997年香港回归后,董建华政府要求中文作为官方语言,并作为必修课程进入课堂教学。《香港基本法》第一章第九条规定,中文和英文都是正式语文,香港政府有权选择教学语言。在实际教学中,大多中小学甚至大学基本采用粤语进行教学,普通话的使用率很低。此外,香港的多数传媒机构如电视台、电台、官方新闻发布会等都是运用粤语。
三、制度不足与香港国民教育之困
(一)“悬置的国家”与“自主的特区”:宏观制度设计在推动国民教育中低效
在“一国两制”下,中央与特区的权力进行了清晰划分。根据中英联合声明的文件和《基本法》,香港首先享有行政管理权,香港内部事务一概由香港特区管理;其次,香港特区享有立法权,可以实行与中国内地完全不同的法律制度。更重要的是,香港特区享有独立司法权和终审权。
在这种权力划分下,中国中央政府虽然实际拥有了对香港的主权和治权,但是并没有直接全面管理香港,没有直接执行完整的治权。实际上“一国”原则将中国确定为一个“悬置的国家”身份,“两制”原则使香港拥有高度自治权。中国与香港之间基本上是“悬置的国家”与“自主的特区”之间的关系。回归之后,为了尊重特区的治权,中央一直采取非常宽松的政策。具体到国民教育领域,中央主要通过监督权向特区政府进行建议。在实际执行过程中,香港特区政府有权,但由于管治者或机构没有权威,管治者无法有效推动国民教育。由此可见,宏观层面的制度设计尽管给了港府高度自治权,充分尊重了港人自治地位,但是在推动国家认同建构方面乏力且低效。
(二)两地之间空间流动性受限导致港人的中国认知无法深入
国家统一后的认同建构有赖于空间距离的缩短与交通通畅,更有赖于人口的频繁流动与深度融入。交通的便利的确有利于香港人民了解中国大陆,但仍然未能导致港人的国家认同度显著提升。真正的问题在于“两制”条件下空间流动性的限制。
1949年之前,中国与香港之间的地理联系并没有被切断。中国大陆发生的事情在香港都会被传播并引起连锁反应。如19世纪中期,太平天国失败后,很多战败者从大陆逃到香港寻求生存。孙中山虽然在中国大陆发动革命,但是香港是他进行革命的基地之一。这个阶段并不存在港人的国家认同问题。
1949年至1997年,中国大陆与香港由于受到国际政治的撕裂,分属不同国际体系。中国大陆属于社会主义阵营的政治经济体系,香港属于资本主义阵营的政治经济体系。这个阶段,两地之间树立了边界障碍,人民不能自由往来,更谈不上跨界寻求生存和发展机遇。人民之间失去了交流与融合的渠道,只能任凭宣传机器和教育政策摆布。
回归后,港人可以自由回祖国大陆参访。大陆人民也可以“自由行”和团体旅行名义自由参访香港。但是两地人民在对方地区生活、工作和移民却仍然受到限制。1949年前进入香港的大陆人已经在逐渐老去,比例越来越少,而内地新进香港的人口又受到限制。港人中香港本土出生的人口比例越来越高。香港本土出生的年轻一代与中国内地已经没有亲情纽带,无法深入认识大陆。

根据表一可以发现,中国国籍(永久居留地不是香港)尽管比例在增长,但是总数占香港人口总数之比很低。内地来港定居不足7年人士的比例也在下降。充分说明,目前香港人口中本土出生的港人在逐渐增加,大陆籍港人在逐渐下降。
香港回归后,为了加强中国认同的政治含义,特区政府施加强政治认同教育。但中国带给港人的只是一些符号性的认识,而不是深刻的生活体验。没有深入的生活体验,就没有深刻的国家认同。通过国民教育所获得的符号化的认知很不可靠,无法根深蒂固。
四、结语:后统一时期的国家认同建构之困
殖民时代留给香港的主要意识形态是“实用主义”与“去中国化”,导致在今天的国民教育中,中国历史没有受到重视,而且高中通识科教育中国家认同教育没有置于优先地位。冷战体系留给香港的主要意识形态是“反共”。这种意识直接导致2012年“德育及国民教育科”被搁置,而且“反对派”采取措施在民间推动“民主中国”版本的“国民教育”,以此与香港官方推动的国民教育进行对抗。“新本土主义”的主要诉求是“反大陆化”,在国民教育推行过程中,竭力维护繁体字和粤语在香港的主导地位,反对简体字和普通话占主导地位。这三种观念对官方在港推行的国民教育构成挑战与冲突。此外,制度不足导致国民教育的内容不能根深蒂固,这也是国民教育推行成效低微的重要因素。

在未来,香港需要在“一国两制”大背景下,既要允许多元价值观和谐共存,又要对挑战国民教育和国家认同建构的观念进行整合。同时,搭建更多有利于两地人民深入交往的机制。
(来源:《科学社会主义》2016年第5期)
在1970年代香港就实施义务教育,其教育的整体水平和鲜明特色为世人所赞赏,高等教育位居亚洲前列,基础教育享誉国际,如多所高校在泰晤士报等大学排名中位居亚洲前列,基础教育在全球PISA考试中名列前茅。香港特区政府每年向学校投入丰厚的财政资源,如2015-2016年财政投入741亿港元,行政长官说政府每花费五元钱就有一元用于教育。此外,香港学校办学主体多元,学校类型多样,倡导学术自由,推行资优教育和校本自主管理等理念和做法等,都使其教育独树一帜。
但是,近年来香港大批学生参与了社会抗争,校园呈现政治化趋势。有必要从人才培养宗旨来反思这次教育改革。就具体的课程来看,要反思通识教育科及采用的“批判性思考”教学法,反思把大学通识教育课程的做法生搬硬套到心智未熟的中学生身上,在没有教材、没有价值判断、没有专业教师指导的背景下实行究竟是否合适可行。
一、回归后的教育改革推出中学通识教育科,及其使用的“批判性思考”教学法的过程情况
2002年,香港特区政府为适应国际化大都市发展和全球人才竞争之需要,对学制进行了改革,中学学制由原来的“五加二”改为“三加三”,大学也相应改为四年,俗称“三三四”新学制改革。为此,中学毕业考试和大学招生机制也相应作出改变,取消原有的中学五年后的会考和中学七年毕业后的高考,而改在中学毕业后设一个“中学文凭考试”(等同“高考”)。大学收生则根据学生的“中学文凭考试”成绩,并参考学生中学学习历程档案、在校表现及面试等录取。高中新学制于2009年9月实行,大学新学制则于2012年9月落实。为顺应此次改革,特区政府教育局推出了高中4个核心科目,即中国语文科、英国语文科、数学科和通识教育科,以及20个选修科目的课程。高中学生升读大学,须获得4个核心科目及2个选修科目的考试成绩,择优录取。
这次改革最大的变化是在高中阶段新开设了“通识教育科”。当然这一科目也并非完全没有根基,香港通识教育起源于20世纪70年代,最初是一些学校为改革教学方法,尝试让学生运用所学知识来综合分析及寻求解决问题的办法,在大学及其预科阶段实施。1992年,香港的一些学校开始把通识教育作为高中阶段的补充课程纳入学校课程体系,主要安排在中六、中七阶段,为准备升读大学的学生而开设。2005年,特区政府教育统筹局将“通识教育科”列为三年制高中课程的核心科目,并于2009年实行新学制时在全港学校实施,并确定该课程为香港高校招生必修必考科目。
在新高中设置“通识教育科”课程的初衷是为了培养学生正确的价值观和积极的人生态度,强调学生以社会为学习平台,以各种议题为学习和探究对象,以相关知识作为学习工具,最终达到融会贯通、学以致用。这一目标本身无可厚非。
遗憾的是,这一课程在没有专用教材和专业教师的背景下,又采用了批判性思考的教学法,用一些有争议性议题来误导了学生的片面认识和偏激行为,被认为是在学生缺乏基础理论知识的前提下对社会议题进行议论表态,也使一些政治取态偏激的教师鼓动学生参与社会抗争或到体验抗争现场氛围提供了可乘之机。一些教师将学生参与社运作为课程实践的延伸,或者直接鼓励学生参加游行,成为推动大批学生参与到反社会、反政府的所谓公民抗争的直接原因,使部分青少年的思想和行为愈来愈偏激。很显然,在教学方法论上犯下了“未学行先学走”的错误,必然跌倒。更为令人遗憾的是,由于在当前的香港社会政治环境和学校管理制度下,特区政府以“校本自主管理”为由,对学校缺乏有效的监管手段,放任了校园政治化趋势的影响。因此,业界人士呼吁必须认真检讨学校“通识教育科”课程,全面澄清“批判性思考”的教学法。
二、什么是批判性思考,及其如何科学地运用在教育教学上
将“criticalthinking”翻译为“批判性思考”,要从1935年胡仁源所译著的康德的《纯粹理性批判》说起,因为这是一本哲学书,胡先生便将“critical”译为“批判”。不过,对这个词的准确译法是值得商榷的,因为“critical”的本义,是源自希腊的字根“krinein”,意思即分开或分辨,没有所谓的批判或批评之意。根据英国牛津字典,“critical”有六个解释,“批判”只是其中一个意思。而“criticalthinking”其实是一个完整的新概念,原义应是指逻辑清晰而严密的思考。必须将其理解为一个词组,并非两个英文字的合成,即不能将它拆散为“批判性”和“思考”两个概念的机械合并。最早提出“criticalthinking”的是美国学者EdwardGlaser,他在1941年提出这个概念时指出“criticalthinking”必须具备以下3项特质:一是倾向以审慎的态度思虑议题和解决难题;二是对理性探索和逻辑推理的方法有所认识;三是有技巧地应用上述的方法。
1990年,美国哲学学会提出批判性思考定义及其6大技能,即解释、分析、评估、推论、说明和自校准,认为批判性思考是一种有目的、自我规范的判断。1994年,克林顿总统签署了《美国教育法案》,将“criticalthinking”正式列入全国性的教育目标,从此出现了一门以教学生“如何思考”,即以训练学生批判性思考的课程。目前,全美国有上千所高校开设这一课程。
时至今日,对于批判性思考的含义,学界阐述更加丰富了。除上述分析外,有的学者认为,批判性思考是区分正误、辨明是非的思维;有的学者认为,批判性思考包括认知技能与情感意向两部分,前者又称批判性思维技能,包括解释、分析、评估、推理等;后者又称思维习性或批判精神,包括探索真理、思想开放、系统性、自信和好奇。一个具有批判性思考能力的人,会习惯性的喜欢发问和探索,对事物仰赖于理性的分析,持开放的态度,懂得灵活变通,作出全面公正的认知与评价,并且能坦白自己的主观意见。
批判性思考的方法在教育及社会上的运用与推广具有下面三个方面的显著特点。
1.在教育领域,批判性思考是大学通识教育所运用的方法论。通识教育(GeneralEducation)是现代博雅教育(LiberalEducation)的重要组成部分。上世纪中后期开始,美国大学普遍开设了通识教育课程。批判性思考贯穿整个通识教育之中,是大学本科生及研究生在其大学学习期间应该学会的技能和能力,也是大学学习各个学科广泛涉及的能力,这一能力不仅为了解决学科学习,也为将来就业做准备,即以适应瞬息万变的形势,拥有面对新的挑战和创造性解决问题的能力。“世界高等教育会议”(巴黎,1998)发表的《面向二十一世纪高等教育宣言:观念与行动》指出,高等教育机构必须教育学生能够批判地思考和分析问题,寻找社会问题的解决方案并承担社会责任;为实现这一目标,课程必须包含获得在多元文化条件下批判性和创造性分析的技能。哈佛大学核心通识课程始于1978年,当时博克校长是基于这样一个信念,让“每一个哈佛的毕业生都必须在广泛的领域里受过教育,同时又在一个特定的学术领域上受过训练。”美国高校联合会(AAC&U)将“批判性思考、分析性阅读和写作、用多种方法解决问题的能力、技术的熟练使用”列为首要的目标。因此,这是一门教学生如何思考,即培养和训练学生的批判性思考能力为主要目标的大学基础课程。
2.批判性思考不仅指具有批判性技能,并且要具备批判性思考的精神气质。武宏志等研究者指出,上世纪80年代以前,杜威、格拉泽、布隆姆、恩尼斯等初步探讨了批判性思考,给出了定义,但几乎完全聚焦于技能;80年代之后,对批判性思考有了新的解释,从技能层面转向精神气质,批判性思维不仅是指批判性思维技能,它应该包括批判性思维精神气质。也就是说批判性思考旨在培养真正有教养的人,帮助建立起理智架构、优质思维和学习的原则,塑造如纽曼在《大学的理念》中设想的“绅士”。批判性思考不再单纯是一种思维技能,不是为批判而批判,而是一种人格或精神气质。
3.训练批判性思考的渠道多元,教师的专业指导不可或缺。世界各地的高校采取多元渠道培养和训练学生批判性思考的技能和精神气质。有通过授课、指导学生阅读,来学习处理不同问题的能力;有通过学习小组讨论会训练讲演和清晰表达能力;有通过学期论文、课外作业训练学生的缜密思考写作能力。课外还有各种各样的学生社团及开设的活动,锻炼批判性思考的能力。尽管批判性思考有诸多教学方向,但逻辑取向是这一教学法的主流,强调批判要建基于每一门学科的知识体系及其逻辑。西方高校均要求要在这一过程中,配备有丰富知识的教师指导或者陪伴学生。
三、“通识教育科”所倡导的批判性思考教学法与该方法本义有偏离
通过上述分析,批判性思考作为一种教学法,它主要运用于大学的通识教育,兼具思维的技能与品质,并要求有专业的指导。然而,香港新高中学制改革,不仅将原本用于大学的教学法生硬移植到高中甚至初中阶段,在未成年且没有独立思考和判断能力的学生身上实施,显然与国际上倡导的批判性思考的运用对象、运用时间不符。
1.科目及教学方法错配了时间及对象。批判性思考本是大学教育的范围,这一方法首先要求学生掌握专门的分析方法和完整的专业知识,在哈佛大学前校长德里克·博克(DerekBok)看来,本科学习的时间有限,短短几年不可能达到这样的水准。而“通识教育科”安排高中阶段,十五六岁的孩子正处在身体发育、生理发育和心理发展的成长阶段,心智尚未成熟,他们认知能力、分析判断能力也正处在塑造时期,知识储备有限,缺少人生阅历,过早运用批判性思考教学法是拔苗助长,用错了药。结果只能让中学生盲目追随及随意批判,导致校园泛政治化。
2.课程以模块组合,学科知识呈碎片化。现行的高中“通识教育科”课程内容由“个人成长与人际关系、今日香港、现代中国、全球化、公共卫生以及能源科技与环境”六个单元组成,涉及经济、政治、社会、科技、医学等多个学科门类,课程内容十分宽泛驳杂,但总课时大约为270小时,无法完整地按学科体系和知识脉络讲授,只能采用议题,搞拼盘,必然导致知识的碎片化。该科课程考核由公开考试(占80%)和学校日常评估(占20%)两部分组成,公开考试评卷判分没有标准答案,言之有据即可得分;授课方式没有相对固定的模式,缺乏统一评判标准;课程体系松散,学生无所适从,久而久之,自然而然地养成了“为批判而批判”的偏激行为。
3.授课内容随意且时有偏颇。“通识教育科”课程没有编写规范的教科书,教师大多自行寻求教学材料;课程教师普遍选用youtube、壹传媒的“动新闻”等带有政治倾向或未经验证的新闻或信息素材,用于教学,其教学资讯真实性偏差厉害,信息的真实性不确定。
4.缺乏专业导师指导,教学方法上非逻辑、随意性多。“通识教育科”课程不仅常利用未经证实的报媒报道,并且该课程没有专业教师,开课前也没有对教师进行专业培训,教师让学生随意展开“探究”,过分强调以学生为中心,不注重事实依据,不建基于知识体系,随意解构,致使学生的价值观、是非观混淆。加上部分教师对批判性思维的理解偏颇,甚至一些学校的通识科教师并非本相关专业出身,自己尚是一知半解,却教学生去批判。这对中学生的人格规范和成长规律造成了不利的影响。
四、“通识教育科”教学法应从批判性思考向慎思明辨回归
不容置疑,批判性思考不是以批判为主,而是以客观的理性分析为主。批判性思考是基于事实做细致的分析与评判,尽可能求得最理性、客观的判断,追求逼近真相,避免错误认知。“通识教育科”所采用的“批判性思考”教学法,注重直接的否定、质疑或负面的批评,与“逻辑清晰严密的思考”原义差距甚大。香港立法会议员叶刘淑仪等提出,应将“criticalthinking”翻译为“明辨性思考”或“分辨性思考”。香港教育评议会也建议译为“明辨性思维”,龙应台更认为就应译为“慎思明辨”。从批判性思考向慎思明辨回归,并把握以下要点。
1.对批判性思考的运用要体现技能与品质的统一。批判性思考作为一种教学方法论,要将这一方法的技能与品质有机结合,统一于一个问题的两个面上。它并不是一门形式科学,且其内容既与语言学、心理学、修辞学、论辩学有关,也与哲学和认识论相关。对这一方法的运用要与学科相适应,在自然数理科学中,如数值的运算,公式的运用,就不适合用批判性思维;而在人文社科领域,有多方面的阐述空间,边界模糊,其教学的重点要放在批判性思考的能力培养上,而不是学习语言诡辩术。要将这一方法运用到合适的学科,合适的学习群体,特别是心智发育较为成熟的教育人群身上,不宜拔苗助长。
2.从批判性思考回归到慎思明辨。“慎思明辨”是中国古代教育思想家所倡导的学习和研究的方法论,所谓要“博学之,审问之,慎思之,明辨之,笃行之”(《礼记·中庸》)。“慎思”意为审慎地询问,慎重地思考;“明辨”意为明辨是非、明辨真假、去伪存真、去粗取精。简言之即慎重地思考,清楚地辨别。慎重地思考就是要立足客观事实依据,清楚地辨别就是全面多元无偏颇地认识事物。这一哲学思想是人文精神和科学精神的完善统一,是知行的统一,是为人与为学的统一。充分发扬批判性思考中论辩的理性主张,它是有目的的,辩证的,明白地阐明合理性。要把“批判”改成“明辨”,扭转偏失现象。有研究者进一步提出,重建社会和谐,必须从个人的反思与内省修养开始。通识科“教育工作关注组”的老师认为,慎思明辨才是分数以外大家追求的核心价值。
3.慎思明辨就是要尊重事实基础和多元的视角,并有专业导师的指导。慎思明辨的所思所辨的起点和依据就是事实,应从立足客观事实的唯物主义的立场出发,而非从抽象的唯心主义为逻辑起点,是一种融汇经验与实践的高素质思维活动,需要有学术专攻的导师为指导。通识科教师要达到任职标准,因此需要读取通识科专科专教文凭,特区政府教育局要为每个教师安排一定时间的专题培训,开发相应的专业发展课程。
4.建基于慎思明辨原则上的批判,遵守批判的辩证法则。论辩依赖于一种合理性的特定的人类形式,论辩者不仅是理性的,而且必须由参与者看出是理性的;参与者必须是理性的,而且也知道自己是理性的。参与者乐于从事、赞同合理性,对合理性抱有希望。论辩的结果要由那些较好理由的力量来决定。武宏志等研究者概括了论辩的四大原则:一是可攻击性原则,论证者不可自认自己的论证是合法批判而不可攻击,而必须是可错的或可反驳的。二是平等原则,一个团体所使用的推理或论证的合法路线也可被另一个团体使用。三是逻辑中立性原则,批判者应该清楚地了解批判的配制,不应在逻辑批判的伪装之下进行实质的批判,要清楚地知道逻辑批判与内容批判二者存在差异。四是区别原则,当批判一个论证时,批判者应该进行区别,要集中在他认为主要的或最重要的批判上,强调对论证的主要问题进行批判。
(来源:《教育学术月刊》2015年第12期)
一、香港课程改革的发展脉络
自1970年代以来,香港课程实施研究大致经历了从关注变革方案与教材设计的“课程采用”,到关注学校组织与变革方案之间的“相互调适”,再到关注教师个体因素及其转变的“教师改变”三个发展阶段。在这三个阶段中,课程实施研究的焦点不断下移,更加贴近学校与课堂教学的实践情境。21世纪初,Goodson曾建议,新世纪以来的教育变革需要重新思考变革的内部事务、外部关系与个人因素之间平衡,分析变革时应该把个人转变放在首要位置。“只有当教师的个人投入被视为变革动力及其必要目标时,教育变革才最有成效。”因此,聚焦于教师改变、分析与理解教师对课程变革政策的回应,成为今天课程实施研究的一个显著发展趋势。
“九七回归”之前,目标为本的课程改革(Tar-get-OrientedCurriculum,TOC)是1990年代香港教育改革的大事。TOC的前身是1990年《教育统筹委员会第四号报告书》中提到的“学习目标及目标为本评估”(TargetsandTarget-OrientedAssessment,TTRA)。1994年,香港教育署将其更名为“目标为本课程”,并于1995年在76所小学中试行实施。1996年,TOC在全港小学一年级开始全面推行。然而,1998年教育署又在一份文件中提出,TOC的原则可以在学校文化、当前如教师实践和学生需要等教育情境中得以实际应用。事实上,这也标志着TOC改革的不了了之。
“九七回归”后,香港的学校教育系统经历了两轮大规模课程改革的洗礼。2000年,香港教育统筹委员会颁布《终身学习·全人发展:教育制度改革建议》,为回归后的香港教育制度改革绘制蓝图。随后,聚焦于中小学教育的课程改革也随之启动。第一轮课程改革被称为“学会学习1.0”时代:课程发展议会也在2001年颁布《学会学习:课程发展路向》,并在2002年出台了《基础教育课程指引:各尽所能·发挥所长(小一至中三)》,其高中阶段课程改革也在2009年9月付诸实施。当前正在进行的第二轮课程改革称为“学会学习2.0”或“学会学习2+”时代。2014年,课程发展议会颁布了针对小学阶段课程改革的《基础教育课程指引:聚焦·深化·持续(小一至小六)》,并在2017年正式出台了针对初、高中阶段的《中学教育课程指引》。“在变革过程中,教师的改变与发展和课程实施是并肩而行的”。上述课程改革政策对香港中小学教师提出了一系列全方位、根本性的变革要求,为教师发展带来了巨大的挑战和压力。因此,分析教师对课程改革政策与方案的回应,不仅有助于了解香港课程改革的实施程度,而且对推动课程实施与教师改变研究来说也有重大意义。
鉴于此,本文将系统评述1998—2018年发表的关于香港教师对课程改革政策之回应的研究文献,梳理其中的研究议题及其发展趋势,以期为了解香港课程改革的实施过程和促进教师发展与转变提供启示。值得一提的是,由于学术研究与发表通常滞后于实践,本文在归纳教师对香港课程改革政策的回应时,将忠实于学术研究的发展状况,以相关文献所针对的课程改革政策为划分标准。以此为据,对近20年来发表的研究文献的分析发现,这些研究集中于香港教师对1990年代“目标为本课程”和2001年以来的“学会学习1.0”所做的回应。因此,下文将分别以“目标为本课程改革”和“学会学习1.0”为纲目整理相关研究。
二、教师对“目标为本课程改革”的回应
1990年代的TOC改革是香港学校第一次经历的大规模、跨学科课程改革。TOC堪称一项全方位的课程改革:横跨小学中文、英文、数学三科,意图在时机适当时拓展至中学(但未能实现);涉及学习目标、内容组织、教学策略、评估方法的诸多改变;要求教师不仅促进学生的知识掌握,还要培养学生积极的人生态度。不仅如此,TOC还蕴含了许多至今仍受推崇的课程理念:建立清晰的学习目标,为学生学习提供方向;使用学习任务,促进“做中学”,并为学生提供沟通、探究、推理、概念化和问题解决等五种关联性的基本学习路径;关注学生的个体差异;鼓励学生独立思考;强调形成性而非总结性评估;主张采用标准参照而非常模参照测验。显然,这些理念与后来的“学会学习1.0”有不少相通之处。《学会学习:课程发展路向》也清晰指出:“基本上,小学课程发展的构思,是完全采纳了目标为本课程的精神和成功的实践经验。”
平心而论,TOC的改革理念不仅对当时香港的学校教育实践有着鲜明的革新意义和引领作用,而且不少理念即使在今天也不过时。那么,就研究文献所示,香港教师是如何回应TOC这项改革政策的呢?学者分别从教师的认同感、关注、理解与实施策略等方面对此问题进行了探讨。
(一)教师认同感(teacherreceptivity)
认同感又称接受度,指教师对课程变革表现出的正面的态度和行为意向。李子建比较了香港小学教师对TOC和同期进行的小学“常识科”两项课程改革的认同感。研究发现,教师在每个分量表上的得分均有显著差异,教师对“常识科”的认同感(包括态度和行为意向)均高于对“目标为本课程”的认同感。这说明教师并非一味地反对变革,而是对不同的变革项目表现出不同的接受程度。在采用变革之前,教师会衡量变革的可行性和带来的后果才决定支持与否。这意味着课程改革方案或政策的特征会影响教师在改革中的态度和行为。
此外,Lee还分析了香港小学教师对同期发生的另一项课程改革项目———1992年颁布的《学校环境教育课程指引》的认同感。研究发现,认同感问卷具有较好的信度,成本效益、关注事项、实用性、学校支持以及校外支持等五个因素分别解释了34%的态度变异和50%的行为意向变异,并且教师的成本效益评估对认同感的这两个方面都有较大的解释能力。然而,研究者提醒,高的教师认同感只是高水平的教师使用教材和参与改革的必要而非充分条件,即高认同感并不一定导致高水平的课程实施。尽管环境教育不属于TOC的范畴,但分析教师对这项改革的认同感,有助于我们了解香港教师如何在态度和行为上回应课程改革政策。
(二)教师关注(teacherconcern)
教师关注又称教师忧虑,反映着教师对某一特定变革任务或项目的情绪、疑虑、担忧或思考。在应用广泛的“关注为本采用模式”(Con-cern-basedAdoptionModel,CBAM)中,Hall与Hord提出教师对变革任务的关注会随其使用经验逐渐改变,并发展出一个包括觉知(aware-ness)、信息、个人、管理、后果、合作与再思(refo-cusing)在内的七阶段教师关注阶段架构(StagesofConcerns,SoC)。
以TOC改革为背景,CheungSinPui就香港教师对课程改革的关注或忧虑进行了一系列分析。Cheung等人先比较了已有的四种关注阶段问卷的测量素质,发展出一个包含了22个题项、5个阶段的关注阶段问卷。这5个阶段分别是:觉知、信息/个人、管理、后果/协作、再思。然而,他们指出“觉知”可能并非一个合理的结构,或者在“觉知”和“信息/个人”之间还存在着其他阶段。依据这个新的5个阶段教师关注阶段架构,Cheung与Ng分析了1622位小学教师对TOC的关注。研究发现,无论是否任教TOC,大部分教师对TOC改革的关注都集中在“管理”阶段,对效率、时间要求、课堂组织、时间安排以及资源利用等议题深感忧虑;教师的关注阶段受到学校类型以及他们使用TOC经验的影响。总体来说,这些研究结果说明TOC仍然处于课程实施的早期阶段。
此外,Cheung还同时使用问卷调查和开放性陈述两种方法,进一步分析了香港教师对TOC变革的关注。研究发现,在“觉知”和“信息/个人”之间还应该增加一个新的阶段———评价(evalua-tion)。在这一阶段上,教师会做出接受还是抛弃改革理念的决策。如果接受,教师关注会继续向高级阶段发展,否则教师的关注阶段就会止步不前。
(三)教师对变革的理解与诠释
LoMunLing曾以同一所学校内两位教师实施TOC的历程进行了分析。她发现,即使在同一所学校任教,两位教师对TOC也表现出迥然不同的回应。她们都积极参与学校实施改革的事务和决定,但其中一位致力于使学校决策更加民主,而另外一位则利用自己的优势享有的地位,对学校的课程与教学事务发挥更多影响。由于各自在学校权力架构中处于不同位置,她们对改革的理解和回应呈现出了不同的发展轨迹。
此外,DavidRCarless对TOC改革的实施进行了系列研究。他发现,香港教师并非完全按照TOC的规定开展教学,而是对TOC有着自己的理解(understanding)、反思(reflection)与再诠释(re-interpretation)。在一项针对一位小学英语教师的个案研究中,Carless发现,该教师积极地看待TOC及其原则,在教学的不同阶段会强调TOC的不同侧面。总体来说,该教师对TOC有着虽然不太全面但尚属合理的理解。这位教师也公开承认对TOC的一些术语和任务的理解有些混淆。研究者指出,对这位教师来说,TOC的初期实施经验是正面的,这主要归因于她受到的相对较高的学术和专业培训、拥有的高水平英语熟练程度、对教学与革新的积极态度以及对自我改进和专业发展的强烈需求。
“学习任务”是TOC的重要基石。对TOC的设计者来说,学习任务是一个多面向的复杂概念,包括学习目的、学习情境、思维过程、思考结果以及知识与技能框架五项基本要素。然而,在变革实施阶段,这类复杂的专业术语对教师来说是难以理解的。Carless对三位小学英语教师的分析发现,教师会基于自己的信念以及学校情境中的实际挑战,对TOC的改革理念加以重新诠释。具体而言,这些教师在母语运用、课堂管理以及学生英语产出的质量方面,和TOC倡导的“任务为本教学”(task-basedteaching)均产生了不少出入。因此,香港教师在课堂中实施的并非TOC期望的“任务为本教学”,而更像是一种弱版本的“任务支持的教学”(task-supportedteaching)。
基于这些研究,Carless总结了六类影响英语教师回应TOC改革的议题,其中包括教师对“任务”的理解、教师对“任务为本教学”的态度、教师可用于开展“任务为本教学”的时间、教师的准备状态及其可用的资源、教材与教学主题、学生的语言熟练程度。这些议题之间的相互作用影响了教师实施TOC所倡导的任务为本教学的程度,而其中前四项议题均与教师直接相关。由此可见,教师对课程改革方案与政策的理解和诠释对改革实施会产生重要影响。
三、教师对“学会学习1.0”的回应
“九七回归”之后,香港特别行政区政府启动了一系列大规模的社会改革措施。在课程领域,这种大规模的全方位改革集中表现为2001年《学会学习:课程发展路向》颁布之后实施的诸多课程、教学与评估改革。在今天,这些课程改革被统称为“学会学习1.0”。总体来说,在课程宗旨上,“学会学习1.0”提倡终身学习,注重全人发展,强调培养跨学科的共通能力(如交流、合作、问题解决、批判性思考等);在内容组织与教学策略方面,“学会学习1.0”要求学校实施课程统整,推行专题研习,应用资讯科技,尊重学生的个体差异,鼓励教师采用自主、合作、探究建构主义教学策略;在学生评估方面,“学会学习1.0”希望学校在总结性和形成性评估之间取得平衡,强调评估促进教学的功能,鼓励学校采用多元评估方式,并将校本评核(school-basedassessment)大规模引入中学文凭考试之中。这些改革措施的实施,意味着香港中小学的教育实践将发生一次根本性、全方位的“范式转移”。
ChengYinCheong曾以1997年为界,区分香港教育改革的第一波和第二波浪潮。他认为,1997年以来的第二波浪潮一是改变了之前香港教育改革渐进式教育改革,转而采用了一种根本性、全方位的改革方式;同时,摒弃了过往“一刀切”的硬性指令策略。二是在颁布改革政策的同时,也提供多种物质资源及专业支持,吸引学校采用改革措施,并且鼓励学校依据本校的实际情况做出校本调适。这种实施策略的变化,在一些学者看来,反映出香港教育改革从过往的“硬政策”转为“软政策”。理论上,这种注重提供资源支持、鼓励校本调适的“软政策”应该更容易受到以教师为主的实施者的欢迎。那么,实际情况如何?由于“学会学习1.0”涉及的改革措施十分庞杂,下文将以具体的改革措施为准,逐项回顾教师对这些改革措施的回应。
(一)课程改革中期进展及相关检讨
“学会学习1.0”实施之初,便预设了2001—2005年、2006—2010年以及2011年以后“三步走”的实施方案。2005年,香港教育局委托香港教育学院对“学会学习1.0”的实施情况进行调查,并在此基础上公布《教育改革进展报告(四)》《提升学校的学与教和改善学校生活的素质:给校长和教师的课程改革中期报告》和《提升学校教育质素:给公众的课程改革中期报告》三份文件,对2001—2005年课程改革实施的总体情况进行检视。按照这些报告所呈现的信息,教师对“学会学习1.0”的回应可谓相当正面。例如,报告显示,逾80%的中、小学教师和校长认同课程改革的理念及七个学习宗旨;最少有80%的受访小学生和逾75%的受访中学生表示,他们的教师确曾推动四个关键项目,并提供学生机会发展共通能力;几乎所有学校的受访者(超过90%的校长、92%的小学教师和83%的中学教师)均指出,他们已在学与教策略上做出改善;此外,香港教育学院在2007年对学校领导层及教师进修的焦点小组访谈研究报告也指出,自实行课程改革以来,学校通过共同备课及观课,建立团队精神,从而达到专业交流,以提升教学效能。概言之,自“学会学习1.0”实施以来,教师已经在态度与行为方面发生了诸多预期的改变。
此外,负责实施此项调查的香港教育学院研究团队也在国际期刊出版了系列文章,探讨香港课程改革的成效及其影响因素。研究显示,尽管参与各方身份不同,校长、课程领导与教师对课程改革影响因素的观感却十分相似:香港课程改革的实施仍然面临一些主要障碍,例如教师的高工作量、日益增加的学生个体差异以及教师对课程改革的理解并不充分等。在那些校长与教师对改革措施(如跨学科学习、照顾学生差异、促进学习的评估等)具有一致理解的学校,改革实施更有可能获得成功。然而,调查结果显示,和教师相比,校长通常对课程改革的各项措施有着更为正面的态度和观感。二者之间的差异可归因于教师对改革了解的不充分、实施中缺乏支持以及课程改革本身自上而下的属性。因此,促进教师发展、建立同侪协作文化对“学会学习1.0”下一步的实施来说十分重要。
Cheng对教师实施“学会学习1.0”的状况并不乐观。他指出,由于在短时间实施大量革新措施,再加上香港学校教育系统本身的一些结构性限制(如大班额、出生率下降导致的缩班杀校等),改革实施遭遇了严重的瓶颈效应,而教师的身体、心理和工作状况都面临严重危机,表现出情绪失调、辞职甚至自杀等倾向。
(二)资讯科技融入教育
资讯科技融入教育是“学会学习1.0”的一项关键改革项目。Fox与Henri曾分析了教师对资讯科技融入教育所持的心态(mindsets)。基于对36位采用资讯科技教学改革的教师的分析,研究者发现,虽然教师的确实施了此项改革,在教学中也采用了一些资讯科技手段,但他们的教学实践基本上没有改变。资讯科技主要是用以支持他们现有的“教师中心”而非所期望的“学生中心”的教学方式的。
颜明仁和李子建以两所学校为个案,分析了教师对资讯科技教育的认同感及其与学校文化之间的关系。他们发现,高认同感的教师在实施改革中扮演着积极的角色。同时,如果学校能营造互相尊重、互相学习的学习型文化,则更能促进教师对改革的认同感。
(三)多元评估与校本评核
长期以来,香港教师习惯采用总结性评估和传统的纸笔测验,而“学会学习1.0”强调形成性评估和另类评估方式在学校教育中的应用。有研究者以个案研究的方式,探讨了来自4所学校8位初中科学科教师对另类评估的看法。结果发现,受访教师虽持传统的教学取向,主要依赖测验和考试等总结性评估方式,而且教师对“评估”的理解仍然限于测验和考试。不过,大部分教师也曾尝试另类评估方法,让学生通过自评和同侪互评主动参与评估过程。除了通过评估结果了解学生表现外,教师也会从中了解和交流专业经验,以改善自己日后的教与学表现。总体来看,教师对另类评估能否改善学生的学习质量存在疑虑,也不肯定在另类评估上投入的时间是否值得。他们也提到自己在推行另类评估时缺乏足够的专业知识和经验,担心评估的主观性会影响评估结果的信度和效度。因此,来自包括校长、大学等专业社群的支持对教师来说十分重要。
“学会学习1.0”要求各科在中学文凭试中广泛采用校本评核。有研究者分析了中文科教师对校本评核的信念及其对改革政策的回应。通过对两位教师的个案分析,研究者发现教师之间存在显著区别:一位教师对校本评核持积极态度,支持校本评核,安排各种评估活动,丰富学生的学习和评核的内容;另一位教师却持观望态度,采用最省时省力的方法实施校本评核,反而致力于帮助学生应付公开考试。这些区别均可归因于教师对校本评核和学生学习所持的信念。另一项针对12位教师的个案研究发现,教师所持的评核信念与校本评核的原意并不相容,导致实施中遭遇的诸多困难,如校本评核的运作、师生角力以及与同事之间的摩擦。这些使得校本评核很难提升学习效能,也难以舒缓学生的考试压力。因此,仅依赖评核改革不足以改进教与学的素质,教师的投入才是达致改革成功的最大动力。
CheungYip曾以新高中校本评核的前身———教师评估计划(TeacherAssessmentScheme)为背景,分析了372位化学科教师对改革的关注事项。结果表明,教师对校本评核的忧虑主要集中在以下方面:工作量、资源支持、评分调校机制、学生学业负担、如何激励学生以及教师之间的协作。教师产生这些忧虑,主要可归根于中六与中七课程涉及大量实验,香港考评局和课程发展处的支援不够,过于依赖公开考试成绩调校,校本评核分数以及教师评估计划涉及的评估任务范围过窄。
Yip与Cheung分析了351位生物科教师对校本评核改革的关注和忧虑。研究结果表明,生物科教师对资源不足和缺乏培训深感忧虑,同时担心设计和实施校本评核会牵涉过多的工作量。此外,教师也对校本评核是否公平及其对学生学习的影响表示担忧。不过,甚少教师考虑如何修订或改善现有的校本评核方案。
此外,Cheung与Yip分析了812位科学科教师(400位化学科教师、412位生物科教师)对校本评核改革的关注事项及其变化。结果表明,随着教师使用校本评核经验的增加,他们对信息、管理阶段的忧虑逐渐降低。然而,仅凭使用经验的增加,并不能激励教师更多地考虑评核对学生学习的影响,难以确保教师在学生评估方面的专业发展,也无法促使教师思考如何改善现有的校本评核方案。因此,基于教师忧虑或关注而设计的干预措施,对促进教师发展和改革实施来说都是必要的。
(四)新高中课程
新高中课程于2009年付诸实施。2012年,第一批使用新高中课程的学生毕业,并参加了新的“中学文凭试”。2013年4月,课程发展议会、香港考试及评核局和香港教育局联合发布新学制检讨进展报告:《新高中学习旅程———稳步迈进》。“这份报告根据自2009年以来搜集所得的实证写成,当中数以千计的教师及学生提供了宝贵的意见。”依据这份报告,校长、教师和学生均指出,新高中课程对学生在学习和学术范畴以外的学习素质做出贡献;大部分教师表示,通识教育科的学习成果及课程目标都能够达成,其中“独立专题探究”对培养学生的解难能力与独立思考能力均有正面影响;教师普遍认同“其他学习经历”的价值及重要性,认为其能够让学生拓宽视野、发展兴趣。
然而,来自学者的研究结果似乎并非如此令人乐观。Yeung等人对317位香港中学科学科教师(97位物理科教师、111位化学科教师和109位生物科教师)进行了调查,发现教师对新的教学方式、校本评核以及公开考试的理解大体上是令人满意的,但教师对部分选修科目的学科知识还有所欠缺。因此,受到教师知识与专长的影响,学校开设选修科目时主要考虑的是教师的专长而不是学生的兴趣。同时,由于新高中课程只有中学文凭试这一个公开考试,如何应对这个公开考试也成为学校开设选修科的重要考虑。总体来说,虽然教师了解新高中课程的理念和重点,但由于课程方案本身的限制、学生个体差异的增加、教师惰性以及资源缺乏等原因,教师在实施改革过程会遇到很多困难。
2009年付诸实施的新高中中文科无论在目标、架构与教学方面,都体现出以“能力导向”作为课程设计的重点,旨在提升学生的听、说、读、写基本能力,同时培养学生的共通能力、态度和价值观。陈健生和霍玉英的研究表明,不同于学校管理层倾向于将“能力”理解为宽泛的、大的高层次思维能力和共通能力,中文科教师所理解的“能力”是具体的学科范畴的能力,即涵盖听、说、读、写的语文能力。至于如何培养这些能力,教师倾向于认为过往的教师主导学习并不可取,而新课程的学与教过程是互动的,应该以生活经验为培养语文能力的切入点,期望以生动活泼的课堂经验培养学生的兴趣和能力。
(五)融合教育
实施融合教育(integratededucation)是“学会学习1.0”的一项重要改革措施。香港教育局分别于2003年和2008年在小学和中学全面推行融合教育,要求把以往更多就读于特殊学校的弱能儿童带入主流学校,并于2008年发布《全校参与模式融合教育运作指南》。于是,教师开始面对日益复杂的学生差异,而如何回应学生的特殊教育需要也为教师带来了巨大的挑战。Pearson等人的研究发现,香港教师对学生特殊教育需要的观感存在一个清晰的等级:那些既有学习障碍又有行为问题的学生对教师带来的挑战远多于那些身体残障的学生。对于教授前者的教师来说,他们要承担更多的工作量,以协调学生之间存在的学生标准的差异。如果所在的学校拥有额外资源,教师能接受特殊教育训练,而学校也得到特教专家的咨询支持的话,教师对招收特殊教育需要学生、实施融合教育的态度会更加积极。
不过,Yuen等人对34位小学教师的研究发现,这些教师很少对自己的教学实践做出调适以满足学生的特殊教育需要,而主要依赖班中的同学为具有特殊教育需要的学生提供同辈支援。虽然教师有时也会给具有特殊教育需要的学生提供更多时间使其完成学习任务,或者在教学中为他们提供个别指导,但教师很少调适课程内容,调整教学资源,或为他们设计特别的学习活动。他们建议,推行差异化教学(differentiatedteaching)或许是上述问题的一个解决方案。
(六)共通能力与专题研习
“学会学习”主张培养包括沟通、创造、批判性思考在内的九大共通能力,并引入一些跨学科领域的学习方式,如专题研习和自主学习等。以批判性思考为例,Stapleton对72位中学教师的调查发现,虽然教师对培养学生批判性思考能力十分支持,并且对“批判性思维”这一概念有所了解,但相关理解还十分狭隘———这一点对数学与科学科教师来说尤其如此。一些数学和科学科教师认为自己的学科没有多少批判性思考的成分。受访教师表示,还需要接受更多批判性思考教学的培训。
Cheng就创造力培养调查了香港的小学教师。研究发现,教师在培养学生创造力方面遭遇了不少张力和困境。具体来说,教师经历的三类张力包括缺乏资源、不合意的学生反应、不同的教学要求;教师经历的五类困境则包括教学安排、教师角色、教育价值观、教学方式以及伦理选择。造成这些张力的常见原因包括学生原有的思维和学习习惯以及紧张的课程进度要求。
专题研习是一种探究取向的、学生中心的学习方式。Lam等人调查了182位教师对实施专题研习的动机和意愿。结果发现,如果教师感受到所在的学校有更强的同侪协作,并鼓励教师自主和能力发展,他们就会对实施专题研习持有更强的动机,并更愿意持续在所在学校中实施专题研习。因此,学校的支持对教师实施改革的动机和意愿来说均十分重要。
此外,Yueng调查了两所小学实施探究学习的情况。调查表明,这两所小学的教师虽然对实施探究学习持正面态度,但对把探究学习作为学校常规实践均有不少疑虑。这主要是由于教师认为香港的教学文化不支持探究学习,而且教师从政府及学校获得有关实施探究学习的支援也十分有限。因此,探究学习在学校中只是得到了十分浅层的实施。
(七)其他关键学习领域
“学会学习1.0”确立了包括中文、英文、艺术、体育等在内的八大学习领域。为了解教师对体育课程改革的认同感以及一项在职培训项目的效能,Ha等人对183位小学体育教师的调查发现,这些教师对体育课程改革总体上持有积极态度,并在培训项目完成后仍愿意支持改革。教师们认为,这一在职培训项目有助于他们实施体育课程改革,并促进了教师、教育专家以及政府课程官员之间的沟通。为改善教师的认同感和课程实施,适当的校长领导和学校支援必不可少。
此外,Ha等人还调查了145位中学体育教师对实施体育课程改革的认同感和能力。结果表明,和新手教师相比,资深教师对新的体育课程指引持有更为积极的态度,同时也表现出更少的忧虑。在专业发展需求方面,无论教龄长短,这些教师都认为需要加强适应学生个体需要的教学技能、培养学生共同能力以及提升评估学生的能力。新手教师更为关注教师协作以及对教育情境的知识,而资深教师则更为关注持续学习和变革过程。同时,资深教师对体育教学有着更强的承担,而新手教师则对在改革带来的不确定性中实施教学有着更多的不安。因此,优化教师发展项目成为特区政府改善课程实施必须正视并谨慎对待的问题。
四、研究启示
文献回顾的目的在于整理现有研究的发展状况,澄清我们对有关问题的认识,同时发现已有研究的不足,从而找到未来研究和实践发展的方向。那么,回顾过往20年香港教师回应课程改革政策的研究文献,我们从中可以得到哪些启示?
(一)如何看待相关研究的发展状况?
教师改变与课程改革关系密切。教师改变不仅是课程实施的重要途径,也是课程改革的一个基本目标。了解教师对课程改革政策的回应,也就是分析课程改革中的教师改变。长期以来,人们在归纳课程实施中的教师改变时,都采纳了富兰分类模式,认为教师改变包含三个维度,即课程材料、教学实践以及教师改革的信念与理解。然而,尹弘飚与李子建认为,鉴于教师改变中普遍存在的情意因素,课程实施中的教师改变应由以下三个维度组成:(1)教学材料与活动的改变;(2)教师行为与教学实践的改变;(3)包括信念、情绪、动机与态度等在内的教师心理变化。
从上述三个维度分析过往20年香港教师回应课程改革政策的研究文献,我们不难发现,TOC改革中教师回应的研究主题相对来说更为集中,可以区分出教师态度、忧虑与理解三类主题,而关于教师对“学会学习1.0”之回应的研究范围显然更为复杂,不仅涉及教师改变,而且有不少关于变革政策、学校组织以及教学文化的讨论。这种研究主题的丰富性显然是“学会学习1.0”自身的复杂性和改革幅度之大导致的。
另外,就教师改变这个研究主题来说,虽然现有研究涵盖了教师行为与教学实践、教师信念、教师态度(如认同感)、教师动机、教师理解与诠释等多个方面,但几乎没有直接关于课程改革中教师情绪变化的研究。现有涉及课程改革中教师情绪的研究讨论的主要是一些特定的、碎片化的情绪(如教师忧虑),或利用一些调查结果间接反映教师的压力和情绪失调状况。然而,在过往20年中,教师情绪已经成为教学、教师与教育改革研究中十分重要的一个研究议题。目前已有不少文献探讨中国内地课程改革中教师情绪的改变及其对改革实施、教师发展的意义。事实上,由于香港课程改革的瓶颈效应和教师超高的工作量,2006年1月4日与7日曾先后发生两起疑因工作压力过大而导致的教师自杀悲剧。然而,本文所做的回顾表明,课程实施中的教师情绪议题尚未引起研究的重视。因此,香港教师回应课程改革政策的研究还有必要进一步拓展研究领域,关注课程实施中教师的情绪变化。
(二)如何看待教师对香港课程改革的回应?
香港在过往20年中经历了大规模的全方位课程改革。和香港经历的这种复杂的变革道路相比,已有的研究为我们描绘了一幅更为复杂的教师回应课程改革的图景。大体来说,教师对香港课程改革的回应是多样的,且充满动态变化的特征。教师的信念、态度和行为并非同步改变了,而是存在不少差距。此外,已有的文献表明,教师对课程改革的回应不同于校长,也不同于香港教育行政部门所做的官方调查结果。为何出现这种落差呢?
对香港教师所理解的课程改革政策的性质的研究为我们提供了启示。和港英政府时期“目标为本课程改革”遵循的“硬政策”不同,特区政府在实施“学会学习1.0”时采纳了“软政策”来推行课程,提供资源支持,鼓励学校采用新的课程并进行各种校本革新。研究结果表明,虽然教师十分欢迎各种专业和资源支持,但一方面,教师对各类改革文件和课程指引均没有深入了解,未能发现这些文件对他们的教学工作有何帮助;另一方面,教师对伴随“学会学习1.0”采用的表现指标、质量保证、全港系统性评估等十分关注。再由于改革实施遭遇出生率低、缩班杀校等不利情境,政府采用的“软政策”也就被教师理解为“硬政策”了。这些研究结果表明,课程改革的实施受到教师、校长、教育管理部门以及改革所处复杂情境的影响。政策制定者不能假定教师会像自己那样理解改革政策,而是要尽力保持各方之间顺畅的沟通,并及时留意改革所处社会情境的变化。
(三)如何促进课程改革中教师改变?
不少关于教师回应课程改革政策的研究都建议教师专业发展是促进课程改革实施的重要途径。那么,应该提供什么样的教师发展项目,以促进合意的教师改变呢?
在一项针对新高中课程第一年实施情况(2009—2010年)的研究中,Lai与Cheung运用小组焦点访谈的方式调查了教师领导者(teacherleaders)对课程规划、教学策略、照顾学生差异等改革议题的观感和实施状况,并将教师领导者回应课程改革的取向分为三类。第一类是顺应取向(complyingapproach)。这类教师领导者倾向于将改革要求视为既定不变的,在自己的实践中集中精力满足各项改革要求。当遇到困难时,这类教师领导者求助于外部专家提供的课程与教学指导。第二类是调适取向(adaptingapproach)。这类教师领导者在面对各项改革要求时,倾向于调整课程结构和教学实践,以实施新课程并促进学生的学习。这类教师同时也重视通过加强实践社群中的互动来促进自身的学习。第三类“增能取向”(capacitatingapproach)。这类教师领导者重视在改革实施中增强学校的变革能量。尽管这些教师发挥的领导作用主要是在个别学科领域之内,但这些努力共同促进了学校集体能量的增加。这类教师十分重视集体的教师学习及其与校外实践社群的互动。可以看出,前两类教师领导者回应课程改革的取向分别对应于课程实施的“忠实”和“相互调适”取向,而第三类教师回应改革的取向则体现了2000年以来学校改进文献中所强调的“增能”(capacitybuilding)。
这三类教师领导者回应课程改革的取向为我们思考如何设计教师发展项目提供了启示。在课程改革中,促进教师发展的核心在于激发教师学习,而教师学习的核心在于所经历的教师发展活动能够满足教师自身的学习需要。教师身处特定的变革要求、学校情境与实践社群之中。外部专家提供的专业指导或许是有效的,但教师所处情境经常存在差异;校内实践社群之间的集体学习是有用的,但可能限制教师的视野,无法看到更多的可能性;与校外实践社群之间的互动,能够拓展教师的经验,为教师反思变革实践带来新的刺激。因此,有效的教师发展项目应在教师个体、教师集体、外部专家以及实践社群之间架设桥梁,不断激励教师结合自身的学习需要,对自我以及外部的经验加以反思,进而尝试更新自己的教学实践。
(来源:《教师发展研究》2018年第4期)
教材是教育的重要工具,是人才培养首要的、基本的文化资源和精神食粮,代表着合法的知识、系统的知识。教材建设与管理涉及教材的编写、评审、选用、监察等环节,是落实立德树人根本任务的重要载体,是体现国家意志、落实国家事权、服务国家战略、维护国家安全的重要途径。加强教材建设,提高教材质量,是党和国家从事业发展需求和未来人才培养的战略高度所构筑的基础工程和战略工程。党的二十大报告首次提出要“加强教材建设与管理”,将教材建设与管理作为深化教育领域综合改革的重要环节。为落实党中央、国务院关于加强和改进新形势下大中小学教材建设与管理的要求,我国国家教材委员会于2024年1月作出重要工作部署,就加强教材建设和管理开展系列行动,强调要进一步强化教材编写修订,提升中小学教材编修质量,落实部门、地方、学校、出版单位职责分工,加强教材队伍建设和教材研究工作,凸显了我国政府对教材建设的高度重视。香港作为我国的特区,在基础教育教材建设与管理方面既积累了丰富且独特的经验,也留下了深刻的教训,这些经验和教训对于完善我国教材建设与管理具有重要的价值。然而,目前关于香港教材的研究多关注知识内容,而对于香港教材建设与管理制度的研究还比较少。为此,本文详细分析了香港基础教育阶段的教材制度,包括教材编写、评审、选用和监察的主体、程序、依据与标准,以期助力进一步完善香港基础教育教材制度、构建与“一国两制”相适应的香港基础教育教材制度,并为内地的基础教育教材建设提供可资借鉴的经验。
一、香港对教材的概念界定
在香港,有三个与教材有关的常用概念,即课本、教材与学材。香港教育局谈及学校采纳的教学用书时,多称为“课本”,并且清楚说明“课本”与“教科书”为共通词。根据课本及电子学习资源发展专责小组的定义,课本是一种学习工具,是体现课程精神的重要学习媒介,与课程密切相关,应该涵盖课程发展议会编订的科目核心内容和学习元素。香港历次课程改革都强调学生是学习的主体,学生并非是课本的接受者,教师使用课本时应扮演辅导者角色而非照本宣科的权威,并不倡导师生依赖课本,主张教学资源多元化,因此香港中小学大量采用课本之外的教材与学材。在香港,教材与学材是配合课本使用的教学资源,教材一般指课本教师用书、教案、非公开的网上教学补充资源、教学光盘、挂图等教师使用的材料,学材一般指作业、工作纸、温习册、补充练习、网上学习资源库、暑假作业等学生使用的材料。为方便行文,本文以内地常用的“教材”一词涵括香港的“课本、教材与学材”。
二、香港基础教育教材的编写
(一)香港基础教育教材编写的主体
香港教科书属于教育范畴的产品,深受香港自由市场的影响。在教科书的编写方面,香港一直采用由民间出版社组织编写的制度,教育局扮演指引、监督、协调的角色,并不直接参与编写和出版教科书,也不会对教科书出版社进行政策倾斜或资助。出版社之间的竞争促使教科书编写质量不断提高。目前,香港教育局认可的教科书出版社共有47间,其中影响力较大的教科书出版社包括教育出版社有限公司、现代教育研究社有限公司、名创教育、香港教育图书有限公司等。教育出版社有限公司于1960年创立,为港澳地区有名的教科书出版社,为学生及教师提供多元化及全面的学前、小学及中学优质教材及教学支援。现代教育研究社有限公司所出版的教科书高达五十科五百多种,还出版幼儿班、幼儿园、小学、中学以至香港中学文凭考试等教材配套。名创教育旗下有新亚洲出版社及文达出版,均是香港具规模的教材出版机构。新亚洲出版社主要出版小学教材,而文达出版则专门提供中学中文、英文、数学、人文、科学、科技等学习领域内18个不同学科的教学资源。香港教育图书有限公司成立于1979年,是商务印书馆(香港)有限公司的全资附属机构,专门负责出版教科书、教材及教育类图书。
除了教科书之外,香港中小学的教师还常使用校本教材以丰富教学,照顾学生之间的学习差异。校本教材是指教师为了适应学生的需要、兴趣和能力通过专业自主以不同方式组织和调适教学内容而成的教学材料。由于香港教育局倡导采用多元学习资源,校本教材在香港中小学的使用程度较高。根据香港消费者委员会2022年的调查,约90%的小学会自行编制教材,更有约50%的小学采用了校本版教科书。校本教材形式多样、内容丰富,既包括由科主任领导编写的校本版教科书,也包括科任教师在课堂上使用的工作纸、讲义等。在校本教材的编写过程中,教师按课程的宗旨和目标以及学生的能力和学习需要进行编订,扮演着主导者的角色。少数校本教材由教师自行设计,大多则由教师从报纸、出版社或互联网中取材,再经过调适,为学生提供更为丰富的学习经验。据调查,大多数教师是兼用校本教材和出版社教材,极少因有校本教材便放弃使用出版社教材的学校,出版社教材是校本教材的基础材料或参考对象。
(二)香港基础教育教材编写的依据与标准
为协助出版社编写教科书,香港教育局编订了各学科的《课本编纂指引》,同时发布《优质课本基本原则》、各学习领域或科目的课程指引/课程及评估指引,供出版社参考。《课本编纂指引》为分学科、分阶段的指引,就各科课本的内容、课程组织、学习活动、学习评估、学与教资源、行文用语、编印设计等方面提出了编纂原则,还阐明了课程宗旨和目标。《优质课本基本原则》则是各科目共通的指引,就课本的内容、学与教、组织编排、行文用语、编印设计等方面说明优质课本的特质,并就这五方面提出具体的指标和具体建议,是教科书出版社实用的编撰设计原则。《优质课本基本原则》提出,“优质的课本应以学习者为中心、全面及能够独立使用,并提供整全和有组织的学习单元,可作为学生的学习材料,亦可协助教师制定学与教计划,以达至课程目标”。此外,香港教育局的课程发展议会清楚说明教科书必须涵盖“配合课程指引/课程纲要所订的宗旨/学习目标/重点/基本原则”。根据这些指引,出版商组织专业编写团队将学习内容系统地组织编排成教科书,以达到国家课程目标。除了指引外,出版社还应参照《香港国家安全教育课程框架》《价值观教育课程架构》等文件。
为帮助出版社更好地编写教科书,香港课程发展议会在编制课程指引的过程中还会邀请教科书编辑出席课程咨询会,并加强向教科书出版社传递课程发展的信息。同时,香港教育局会特别为教科书编辑举行课程简介会及问答会,帮助他们了解课程的最新发展。在课程指引定稿后,教材出版社一般有12至14个月的时间编写课本。
三、香港基础教育教材的评审
(一)香港基础教育教材评审的主体
香港教育局在评审课本阶段发挥核心作用,由教育局首长级官员带领课程发展处相关组别的总课程发展主任,负责制定课本评审的政策、程序及规则。香港教育局于内部设立课本委员会,负责评审接受送审科目的教科书。课本委员会下设科目评审小组,小组由局内和局外评审员组成。局内评审员来自香港教育局相关专科组,局外评审员则由专科组推荐的校长、教师、学者及其他熟悉该学科内容的专业人士组成。局外评审员任期一般为2年,自愿轮流义务担任课本评审工作。根据香港特区立法会文件显示,在2019至2021学年,共约1400名局外评审员被委任在32个评审小组。每本送审的教科书最少会由5名评审员(至少2名局外评审员)进行微观审查,并由课本委员会副主席和主席负责宏观检定。在与出版社的交流方面,课本委员会与出版社协会定期通过会议沟通,以不断改善课本送审的行政安排、处理与课本相关的紧急事宜及互相交流对课本评审制度的意见。
(二)香港基础教育教材评审的范围
香港课本委员会只接受按香港课程发展议会编订的课程文件编写的课本送审。根据香港教育局规定,新编课本、改版课本、重印兼订正课本均需接受评审,重印但无订正的课本则无需送审。科目方面,除了中国语文、英国语文、数学等核心科目外,课本委员会也接受普通话、常识、体育、地理、宗教教育、音乐、公民与社会发展科等科目的课本送审,但不接受部分选修科目送审(如设计与应用科技、资讯及通讯科技等)。由于同时以中文、英文作为教学语言,课本委员会也同时接受中文版课本、英文版课本以及电子课本的送审。此外,香港教育局还要求出版社须以整个学习阶段(如小一至小三、小三至小六、中一至中三、中四至中六)的形式送审新课本,以确保课本的连贯性、品质及其涵盖的范畴能符合课程要求。部分指定科目/修订课程可接受分批送审,但评审结果仍会依据整个学习阶段,也就是全套课本的整体评审而定。如果送审课本曾两次被评为“不会列入《适用书目表》”,课本委员会有权拒绝对相关课本进行评审。
(三)香港基础教育教材评审的程序与标准
香港基础教育教材评审以《优质课本基本原则》为主要标准,兼顾各学段课程指引、个别学习领域和科目的课本编纂指引及《香港国家安全教育课程框架》《价值观教育课程架构》等准则,评审具体指标包括教科书内容的涵盖范围、教学活动的多样性及设计、行文用语、编印质量、设计等。科目评审小组会根据指引检视课本是否符合课程的宗旨和目标、教学及评核的需要以及优质课本的编印要求,综合考虑是否将其列入《适用书目表》。评审过程采取双盲制度,送审课本不可附有出版社、编写者、顾问等相关材料,所有与课本送审的相关文件皆由教育局秘书处转交课本评审小组,出版社不应接触局外评审员,出版社、评审人员和教育局均需遵守保密原则。课本评审一般会在课本送审后约三至四个月完成。评审结束后,小组评审报告会交予出版商参考,以便修订完善课本内容。评审报告中的修改建议综合各评审员的意见而成,分为两种:一是必须修改的,多为概念、资料、表述上的错误之处,有严重歧视性的或政治敏感用语等;二是建议修改的,这类建议不牵涉严重问题,出版社可自行决定是否修改。若送审的教科书达到要求,会被评级为“可列入《适用书目表》”,若不达标会被评级为“不会列入《适用书目表》”。通过评审的教科书,出版社可在印行本封底或封面加上“已列入适用书目表”的印章,但仍须根据课本评审报告所提出的意见修订必须更正部分,并向课本委员会提交印行本供再次复查。如出版社并未按照课本评审报告的意见作出修订,或未经秘书处批准于印行本中作出课本评审报告意见以外的修订,香港教育局有权将该课本从《适用书目表》中删除。
目前,香港中小学大部分科目使用的教科书皆已通过评审,但课本评审机制只接受出版社送审教科书,并不接受与教科书配套的作业、练习簿和教师自行编制的校本教材送审,因此除教科书之外的其他学与教材料长期欠缺评审机制,主要依靠教师的专业精神和专业能力进行甄选。直到2020年,香港教育局方要求学校“须为选择学与教材料确立清晰的校本准则及制定审评机制,以评估和更新校内学与教资源,包括校本教材”。
四、香港基础教育教材的选用
(一)香港基础教育教材选用的主体
香港教育局给予了学校及教师较大的自由,使学校和教师享有教材选择自主权。香港教育局只规定了选书流程,并发布《教育局通函——学校选用优质课本和学与教资源》《优质课本基本原则》《适用书目表》作为选书参照,并不直接干涉学校的最终选书结果。此外,香港廉政公署会对学校选书进行监督,防止利益输送。
(二)香港基础教育教材选用的流程与标准
香港教育局规定,中小学选书的一般流程为:设立选书委员会—制定校本选书原则—检讨现行采用的课本/学与教资源—进行选书—把检讨/选书结果呈交学校管理层审批—邮寄或发送电子书单至教育局。根据规定,选书委员会一般由科目主任/学习领域主任统筹,由校内所有任教相关科目的教师组成。除任教该科目的教师外,学校也可以按照运作需要,任命其他学校人员担任委员会成员,从不同方面给予选书意见。选书委员会需参考香港教育局发布的《优质课本基本原则》制定科目教材的评审准则。选书程序方面,学校可以按照校本需要考虑是否邀请或邀请多少间出版社到校介绍课本,但必须采用公平、公正、公开及透明的机制。出版社在推广教科书时,不可以向学校提供任何捐赠或免费服务,不能向教师提供任何利益。根据香港教育局的调查,约56%的校长和教师选书时会评审4套及以上的课本,约39%会评审3套课本。
选书标准方面,香港教育局要求学校参考《优质课本基本原则》制定校本选书原则,所选教材应符合香港课程发展议会编订的课程指引。除课本和学与教资源的质量外,香港教育局还提醒学校必须考虑课本的价格及家长的经济负担、课本的纸质及重量等,并要求学校不应选用操练式的补充练习或应试练习。一般而言,各校的选书委员会都会参考教育局发布的《适用书目表》,挑选适合的书籍。《适用书目表》提供课本的出版社、编著者、通过评审日期、版次、价格和重量、评语等重要信息,为选书提供了参考。同时,学校还可以根据学生的学习需求及教师专业自主与能力,选用由教师自行开发的校本教材。在选书完毕后,选书委员会需将结果呈交学校管理层(即校长和校董会/法团校董会)审批,同时制定书单通知家长选书结果,方便家长购书。学校书单必须载有书名、版次、编著者、课本出版社、价格等项目,以及注明课本是否选取自教育局《适用书目表》等资料。学校应在学期结束前及新生入学时向家长和学生派发下学年的学校书单,并将各级书单上传至学校网页,供家长参考。此外,学校还需将新学年的书单邮寄或发送电子邮件至香港教育局,以便教育局掌握学校选用课本的整体情况。
至于校本教材,虽然在香港中小学中运用广泛,但选用程序较为宽松,通常由教师或科主任做主。特区教育局鼓励“教师从中央课程的执行者,转而为校本课程的主人翁”,并给予了教师以专业地判断、选取与调适教材的自由。因此,不少香港教师在日常教学中从教科书中选取适合的内容、练习及课业的同时,亦会选用由香港教育局整理和制作的网上资源、由出版社配套教科书提供的教学资源,以及其他政府部门、非政府机构、公共图书馆、媒体平台等的多媒体或网上教学素材作为校本教材,以丰富学与教、提供最新素材。简而言之,校本教材的选用在具有适切性的同时也具有随意性。近年来,由于少数校本教材出现较大纰漏,香港教育局提醒学校管理层有责任确保不同科目的教材均应符合相关课程的宗旨和目标,内容客观持平和切合时宜、资料及数据适切准确,以保障学生福祉。校本教材应存档不少于两个学年,方便办学团体或教育局等有需要时查阅。
五、香港基础教育教材的监察
(一)香港基础教育教材监察的主体
在香港,出版社所出版的教科书由香港教育局进行监督,各大出版社亦须持续优化教科书内容,而校本教材则属于学校的职权范围,由学校管理层自行负责。公众如发现教科书和校本教材存在不恰当的情况,可以向香港教育局提出投诉,同时也可向相关学校作出投诉。
(二)香港基础教育教材监察的流程
在接获有关教科书的投诉后,香港教育局会审视有关课本内容,并联络相关出版商进行跟进,必要时出版社应以勘误表的方式作出修订,但无需召回书籍。如投诉涉及校本教材,香港教育局会根据个案的严重程度,决定是否主动调查或要求有关学校跟进。若学校管理层无所作为,香港教育局将通过委任督学、视学等方式进行落实。如果教师确实存在使用不恰当教材的问题,香港教育局可作出劝喻、警告或谴责,事态严重时可考虑取消涉事教师的注册。此外,香港消费者委员每年都会调查课本的价格和改版情况,发挥监察教科书价格、关注教科书改版情况的作用。
六、香港基础教育教材管理的优化路径
在自由市场机制下,香港教育局针对教材的编写、评审、选用、监察等设计了一套相对完整的制度,徘徊于自由与控制之间,总体呈现出市场化、机制化的特点。自由是指香港课本属于商品,出版社和学校在编写和选用教材方面具有主体地位,从教科书编写阶段的市场化竞争一直到售卖阶段的自主选择都在凸显市场化这一特点;控制是指教育局以法律、认证或发布指南等方式对教材的编写、评审、选用、监察等环节加以规范,处于主导地位,有一系列机制保障教材的质量。经过多年发展、数次检讨和持续改进,香港基础教育教材制度总体来说是较为先进的,被认为是世界罕见的独一无二的制度,但由于香港教育局将教科书完全放置于自由的市场竞争之中,加之实行问责力较弱的校本管理制度,过于依赖教师的专业判断及学校管理层的管治质素,导致基础教育教材制度在编写取向引导、监督管理落实等方面也存在一些不足。对此,本研究基于对香港基础教育教材管理现状的深入剖析,提出以下优化路径。
(一)健全基础教育教材的编写制度
第一,审查编写者资格。教科书是供教学使用的学生用图书,是知识合法化的文本,绝不应由政治立场极端且具煽动性的编写者编纂。对此,香港教育局可参照内地实行教材编写人员资格审核制度,建立相关审查部门,列明教材编写者的资格标准,欲参与教材编写者应向该部门递交资格审查申请,审核通过后方能参与编写教材。第二,增订《优质课本基本原则》,重视教科书的价值观导向。落实立德树人根本任务是我国教材体系建设的根本逻辑。教材作为下一代个体社会化进程的基本载体,首先承担着培养学生正确价值观与态度,引导学生认同自己的国民身份的职责,但香港的部分教材并没有达到这一必要前提。对此,香港教育局应在《优质课本基本原则》上增加“价值导向”这一准则,确立爱国爱港的教育宗旨,敦促教科书出版社落实课程指引中的育人目标,尤其是公民与社会发展科、人文科、中国语文教育学习领域内的各个科目。如图1所示,《优质课本基本原则》在教科书及校本教材的编写、评审、选用等方面都发挥了巨大作用,相当于香港基础教育教材制度的基石,香港教育局应善用其指导作用。第三,邀请内地专业人员参与编写。长期以来,内地教材编写一直将国家意识和爱国精神的培养作为核心教育目标,在这方面积累了丰富的经验。对此,香港出版社在组织编写公民与社会发展科、人文科、历史科、地理科及中国语文教育学习领域内的各个科目教科书时,可考虑与内地出版社或教材编写人员合作,吸取内地经验。
(二)优化基础教育教材的评审制度
第一,审查评审者资格,加强评审培训。建立评审人员的资格审查制度,确保其学科水平、专业经验和政治立场,不得由非中国公民及立场偏颇者担任评审。评审小组成员还应遵循回避原则,不得与出版社具有利益关系。在进行评审工作前,评审员需参加有关成员责任与行

为规范、教科书评审标准及操作流程、教科书错误检视的课程培训,保证高效率高水平完成教科书评审工作。第二,增加评审小组人员,建立多重审核机制。由于需审定的教材较多,香港特区政府一般只委任约5名评审员进行评审,相较于其他国家和地区而言评审员过少,易出现评审疏忽、不够全面的情况。对此,课本委员会应增加评审小组人员,一本送审教科书至少应由10名评审员(包括局外评审员)进行评审。此外,还可仿照日本、德国等国家和地区建立多重审核机制。先由科目评审小组对教科书进行详细的审核,呈交评审报告,对于历史科、公民与社会发展科等涉及价值观引导的学科可再由专家审议会就教科书的内容做出进一步审核判断,并就是否适合学生学习、是否能纳入《适用书目表》向课本委员会提出建议。
(三)完善基础教育教材的选用制度
香港教育局应完善选书的标准,制定量化的教科书选用评分表。目前,学校选书委员会通常会比较和分析若干本教科书的内容、价格,通过讨论和综合判断作出选择。在此过程中,科主任和教师的主观因素对选书结果影响较大,出版社所提供的教学辅助材料多寡成为影响选书的重要因素。对此,香港教育局应根据《优质课本基本原则》、课程指引等制定量化的教科书选用评分表,按比例分配各项指标所占得分,综合评估教科书的科学性、教育性、规范性及其价格,并要求学校据此制定校本版的教科书选用评分表,选书委员会以此对教科书进行甄选,实施更为客观的选书程序。
(四)构建基础教育教材的监察制度
第一,建立由教育局引导、学校实施的校本教材监察机制,规定校董会及校长对校本教材的监察责任。香港教育局应通过通告、会议等形式向学校管理层(特别是校长及科主任)提供清晰的指引,说明他们在监察校本教材方面的角色和责任。学校管理人员应为如何编订、选用校本教材订立校本准则,并制订评核机制,以评估及监察相关教材在学校的使用情况。在使用之前,科主任应对所辖科目任课教师的教案、讲义、影片等教学材料进行审阅,确保所引用的资料正确、内容完整、符合国家课程宗旨和目标,同时建立存档制度保留所用教学材料及评审结果,以备教育局视学和家长查阅。第二,建立教材投诉机制,搭建意见反馈平台。香港教育局可考虑在课本委员会成立两个专门负责处理投诉的小组,分别负责处理出版社教科书投诉及校本教材投诉。在接获投诉后,教育局视情况通知出版社或学校。若投诉涉及出版社教科书,教育局须全程跟进,若投诉涉及校本教材,教育局可决定是否由教育局跟进有关投诉,或委任校长、其他学校管理层进行调查,但教育局必须确保校方已采取妥善的跟进行动处理投诉。若针对不当教材的投诉成立,教育局应要求有关出版社或学校进行勘误或召回教材,并及时向家长及媒体发出通告声明。
(五)增订有关基础教育教材的教育法例
目前,香港特区有关教材的教育法规只有《教育规例》第50条以及第91条,并不完备。其中第50条规定:“学校采用的教科书的印刷字体,须以不易使学生的眼睛疲劳的类型及大小为准。”第91条规定:“(1)所有学校均须设备足够的仪器、设备、教材及一般设施。(2)常任秘书长可向提供幼儿教育、幼稚园教育、小学、中学或专上教育或其他教育课程的任何学校的管理当局给予书面指示,指示该学校须按常任秘书长在该指示中所指明者而为该学校设置仪器、设备、教材或一般设施。”这两条法例早已无法满足当前香港中小学教材规范管理的需要,有必要进行重新修订,将教科书区别于一般出版物,规范教育局及学校对教科书的监察角色,为提高教科书质量、坚持教科书正确导向提供法律保障。
(来源:《基础教育参考》2024年第5期)
在回归前后,香港开始推行国民教育。回归20年来,在香港特区政府和社会各界的积极推动下,国民教育取得了很大成绩,提高了中小学生对国家的归属感和国民身份的认同感。但是,由于复杂的历史和现实原因,香港的国民教育在推广过程中遭遇到一些困难。尤其是2012年发生的“国民教育事件”,以及此后香港社会和学术界对国民教育进行的持续争论,表明国民教育面临严峻挑战。本文通过厘定香港国民教育的概念,梳理国民教育在香港回归前后的发展过程,探索香港国民教育处于困境的原因,并提出香港推行国民教育的对策建议。
一、香港国民教育的特殊内涵
国民教育(NationalEducation),有广义和狭义之分。广义的国民教育是指国民基础教育,狭义的国民教育是指国家实施的让学生认识真正的国情,强调青少年应有爱国情操和民族自豪感,形成学生公民意识和参与能力的教育。本文讨论的是狭义的国民教育。
在香港,国民教育是一个具有特殊性的概念,不等于公民教育(CivicEducation)。公民教育是让中小学生认识到作为一个公民应有的权利和义务,而国民教育是让中小学生认识自己的国民身份。在香港回归前以及回归后的一段时间内,香港学术界将国民教育与公民教育一起使用,甚至仅仅使用公民教育一词来概括两者。但是,在“国民教育事件”发生之后,国民教育一词被赋予更加明确的含义,突出香港对培养国民身份的迫切要求。
香港国民教育,一般专指作为德育的国民教育,侧重对中国国情的了解与对中国人身份的认同。香港教育局在《德育及国民教育科课程指引》中指出,国民教育“旨在透过提供持续及有系统的学习经历,培育学生正面的价值观和态度,帮助他们养成良好品德和国民素质,从而丰富生命内涵,确立个人与家庭、社群、国家及世界范畴的身份认同。”香港国民教育,主要包括三方面内容:巩固香港青少年对中国文化和中华民族的民族认同,构建对中华人民共和国的国家认同和对中国公民的身份认同,培养青少年民族自豪感和社会责任感,帮助其树立正确的人生观和价值观。其中,国民教育的核心是国家认同(Na-tionalIdentity)。国家认同是一个政治概念,是指一国的公民从心理上对自己归属于祖国这一政治共同体的认知和情感。由于国家既是“政治-法律”共同体,也是“历史-文化”共同体,国家认同的建构,离不开政治认同、文化认同和民族认同的紧密结合。
香港教育统筹局原首席教育主任荣宝树列举了香港国民教育的主要举措,即在日常正规课程的讲授中,加入国家国情的学习元素;举办升国旗仪式及“国旗下的讲话”,提升学生对国家的意识;举办跨学科“学习周”系列活动,从多角度认识国家;借参加和欣赏文娱活动,认识祖国传统文化和艺术;举办到内地交流体验学习活动,与祖国人民建立一份“血浓于水”的感情。
对香港来说,国民教育具有极为重要的意义。香港曾经长期遭受英国的殖民统治,与中国内地存在一定疏离感。回归后,香港作为中华人民共和国的一部分,通过国民教育培养香港人的国家认同感是特区政府的重要职责。在“一国两制”的背景下,香港的国民教育具有不同于其他地区的特殊性和复杂性,香港特区政府在推行国民教育方面需要付出更大的努力。
二、香港国民教育的发展过程
香港的国民教育,由于特殊的历史原因,经历了一个从殖民主义色彩的“疏离式的子民教育”,到回归前过渡阶段的“香港市民教育”,再到具有国家民族认同感的“中国公民教育”的发展过程。
回归前,香港被英国殖民统治了150多年,国民教育长期处于边缘化的状态,一直不被重视。在20世纪80年代中期之前,港英政府推行的教育政策是具有殖民主义色彩的“疏离式的子民教育”。例如,50年代开设的“公民科”,其内容主要是灌输殖民宗主国的意识形态,强调英国制度、文化的优越性;70年代将公民科改为“经济和公共事务科”,强调公民的守法和服从责任,强化为资本主义服务的意识。这一时期,港英政府禁止学校谈论政治内容和从事任何形式的政治活动,淡化香港公民的国家民族意识以及对国家和民族的认同感。一些敏感性的历史事实,如鸦片战争,在中小学教材中被规避。这种教育的结果,在一定程度上造成了当时的许多青年学生国家意识淡薄、国民身份认同模糊。
1985年《中英联合声明》发布,香港进入回归之前的过渡阶段。香港教育署为了适应政制改革的需要,于同年8月颁发了《学校公民教育指引》(简称《八五指引》),在全港中小学推行公民教育,侧重于让香港人摆脱宗主思想,培养认同香港地区的香港市民。《八五指引》提出公民教育实质上是政治教育的观点,打破了学校教育的政治禁令,并且第一次把当代中国、内地和香港关系、爱国观念等内容列入课程范围之中。同时,《八五指引》还制定了从幼稚园到大学预科的公民教育大纲,为香港国民教育的发展奠定了法制化基础。
1996年8月,香港教育署对《学校公民教育指引》进行了修订(简称《九六指引》)。《九六指引》是面向回归祖国而编写的,是香港有史以来最正面、最直接谈及国家民族教育的一份文件。《九六指引》使学生重新确认作为中国公民的身份,指出:“就香港而言,学生要了解香港作为一个一度被英国殖民统治的华人社区,1997年7月1日以后已经成为中华人民共和国特别行政区的地区文化与政治身份。”同时,《九六指引》第一次提出把培养对中国的归属感作为公民教育的宗旨,指出:“使学生认识作为公民与家庭、邻里社会、民族国家以至世界的关系,培养积极的态度和价值观,从而对香港及中国产生归属感,并为改善社会、国家及世界做出贡献。”同时,《九六指引》在强调培养国家民族归属感的同时,也指出归属感的形成是需要时间的,是慢慢培养出来的,需要教育工作者付出很多的努力和耐心。
1997年7月1日,中国政府对香港恢复行使主权,香港特别行政区的国民教育发生了根本变革。回归之后,培养合格的中国香港公民是重中之重,加深学生对香港基本法及中国社会与政治制度的认识、培养对国家和民族的归属感成为国民教育的重点。回归之后,香港特区政府以《基本法》为指导,以教育局为主要实施机构,出台了一系列指导、推行、保障国民教育的法律法规和政策性文件,以学校教学和社会实践为主要措施,构建了相对完整的国民教育体系。从1998年9月起,“公民教育科”相继在初中、小学和高中被作为独立科目设立,成为中小学生的必修课。2001年,香港教育局发布了《学会学习———课程发展路向》的报告书,推行新的课程改革,将“认识自己的国民身份,致力贡献国家和社会”列为七个学习宗旨之一,并建议将“德育及公民教育”列入基本的学习经历。2002年,香港课程发展议会编订的《基础教育课程指引———各尽所能,发挥所长》将“德育及公民教育”列为关键项目,鼓励学校将其纳入课程规划,促进学生学习,并提出首要任务是培养学生的包括国民身份认同在内的价值观和态度。
2007年,时任国家主席胡锦涛视察香港并发表讲话,强调“要重视对青少年进行国民教育”。2010年时任香港特首曾荫权在施政报告中明确提出在中小学设立独立的“德育及国民教育科”,帮助学生更快地建立起国民身份认同。2011年5月,香港课程发展议会为中小学推行德育及国民教育科而编写了《德育及国民教育课程指引(小一至中六)咨询稿》,目的是进一步加强国民教育内容,持续并有系统地培养学生的品德与国民素质。
2012年4月,香港教育局发布了《德育及公民教育指引》,提出在中小学课程中设立“德育及公民教育科”,采取独立学科授课的方式培养学生对国家的认同感和对民族的归属感。同年6月香港国民教育中心向全港中小学派发《中国模式———国情专题教育手册》,手册的目的是通过中国几十年来取得的重大成就来加深香港市民的认同感和归属感。该手册引起香港市民的热烈争议,部分学生、教师和家长担心“德育及公民教育科”的设立会妨碍学生的价值判断和价值选择,反对该学科的设置,从而引发了“国民教育事件”。实际上,根据香港“教联会”等民间组织对学生、教师及家长的调查显示,大多数人是支持国民教育开展的,反对意见主要是针对国民教育科的独立设置,一是担心占去其他科目的授课时数,增加授课总时数,加重学生负担;二是担心参考教材的内容与香港政治、文化传统的结合不够紧密,压制学生的批判意识。2012年9月,时任香港特首梁振英宣布取消德育及国民教育科3年开展期的规定,大学团体及学校可自行决定是否独立成科,还可以自行决定科目的方式以及时间。此后,国民教育风波逐渐平息。
三、香港国民教育存在的问题
由于特殊的历史和现实原因,香港推行国民教育注定不是一帆风顺的。香港的国民教育,不是在一个历史连贯的常态社会推行的,而是在一个主权交替的社会重新构建的。在长期的殖民统治过程中,香港和祖国经过了上百年的分离,国民教育几乎处于空白,香港市民对国家的归属感比较淡薄。同时,香港和内地在政治经济制度和价值观等方面存在较大差异,深受西方文化和价值观影响的香港市民很难在短时间内接受中国内地的文化和价值观。尽管回归20年来,香港特区政府制定了一系列政策推进学校的国民教育进程,社会各界也积极参与,来唤醒香港人的国民意识和爱国意识,香港与祖国的关系由疏离到逐渐密切,取得了一些令人振奋的成绩。但是,2012年的“国民教育事件”,以及此后多次民调显示的部分香港人的身份认同模糊,都反映出香港的国民教育依然存在深层次的问题。可以说,香港推行国民教育,任重道远。
香港的国民教育,主要面临以下四个方面的问题:
第一,殖民时期国民教育存在过度缺失。纵观香港教育的发展过程,港英政府仿照英国教育制度确立的课程体系,几乎没有涉及国民教育的内容。在香港教材中很少提及中国和中国社会,并且刻意回避了香港与内地关系以及香港地位等问题。殖民发展时期,公立学校的历史课以介绍欧洲历史为主,中国历史只是简略提及,而且将很多历史事件排除在教科书之外,使香港人对香港近百年的历史缺乏应有的认识。港英政府进行“世界公民”的教育引导,香港人更多接受的是“我是香港人”、“热爱香港”的教育,国家意识逐渐模糊。即使在香港回归后,虽然在学校里开设中国历史课程,但是由于香港长期以来接受的西方自由思想,一些争议性事件在教科书中仍然不被录入。殖民时期国民教育的缺失,使部分香港人对祖国内地产生疏离和隔阂,对国民教育的开展产生了阻碍作用。“国民教育事件”表面上是香港国民教育施行过程中的积累问题的集中爆发,实际上主要是港英政府长期开展殖民教育的消极影响。
第二,部分香港人对“一国两制”存在严重误读。在改革开放的历史条件和时代背景下,邓小平同志提出了“一国两制”伟大构想,并被香港《基本法》以法律形式确立下来。“一国两制”是指在一个中国的前提下,国家主体实行社会主义制度,香港等个别地区依法实行资本主义制度。在“一国两制”之下,香港原有资本主义制度和生活方式保持不变,法律基本不变,香港同胞当家做主,自行管理自治范围内事务,香港人享有比历史上任何时候都更广泛的民主权利和自由。但是,有些香港人对“一国两制”方针存在错误认识,刻意弱化“一国”,片面强调“两制”。在这一观念影响下,有些香港人对国民教育存在误解。还有一些社会团体或利益集团故意歪曲国民教育概念,搅乱争议焦点,制造社会矛盾,将国民教育问题作为捞取政治资本的工具。
第三,香港与内地的政治经济制度存在巨大差距。政治经济制度与意识形态的不同,是有些香港人身份认同模糊的重要根源。根据“一国两制”方针,香港在回归之后保留了资本主义制度。由于深受西方资本主义价值观的影响,有些香港人对内地实行的社会主义制度存在一定程度的不了解甚至误解。尽管中央政府从未强迫香港复制内地的政治经济制度,而是按照“一国两制”方针保留了香港原有的社会形态和经济模式,保证了香港的社会稳定和经济发展,但是有些香港人对“一国两制”方针心怀疑虑,对香港特区政府推行国民教育有抵触情绪。
第四,香港国民教育的政策措施存在较大偏差。回归20年来,香港特区政府取得了国民教育的突出成绩,但是,有些政策措施也有值得反思和检讨的地方。首先,在时机上,香港没有抓住回归前后香港市民国家意识高涨的难得机遇,破除旧的殖民教育条件,重建新的社会政治观和价值观;其次,香港没有足够重视历史教育和爱国主义教育,没有让青少年深刻了解香港在回归祖国前后的历史,包括在殖民统治时期“英人治港”的不民主、不公正的屈辱经历,以及在回归祖国之后实现“港人治港”、“高度自治”并在祖国支持下取得繁荣稳定的伟大历史过程;再次,香港国民教育局限于学校教育,忽视公众和社会团体的作用;最后,香港国民教育的视角比较狭隘,没有树立“大国民教育”的理念。例如,引发争议的“德育与国民教育科”不一定单独设立,可以把国民教育融入已有的德育、历史、地理等课程中,渗透到整个教育过程甚至整个香港社会。
四、香港推行国民教育的路径
2017年7月1日,习近平总书记在庆祝香港回归祖国20周年大会上的讲话中强调:中央贯彻“一国两制”方针坚持两点,一是坚定不移,不会变、不动摇;二是全面准确,确保“一国两制”在香港的实践不走样、不变形,始终沿着正确方向前进。这个讲话既表明了中央在香港贯彻“一国两制”方针的坚定决心,也指明了香港包括国民教育在内的未来各项工作的发展方向。
香港推行国民教育,应当在“一国两制”方针指引下,进行大刀阔斧的改革,创新国民教育体制机制,建立起具有中国香港特色的、适合香港本地情况的国民教育体系。当前,应当做好以下四个方面的工作:
(一)坚定推行国民教育的决心,高举爱国主义旗帜
百年大计,教育为本。国民教育是涉及中小学生的国家归属感、认同感和国民身份认同的重大问题,是世界各国普遍重视的一项重要制度。在国民教育历史上,爱国主义是永恒的不容怀疑的教育主题。香港是中国的第一个特别行政区,香港的命运同祖国紧密相连。香港国民教育的顺利推行,对于香港的繁荣稳定,对于“一国两制”方针的进一步实施与完善,对于祖国的早日统一具有重大的战略意义。所以,香港国民教育必须高举爱国主义旗帜,坚定不移地推行。
当前,香港特区政府应当迎难而上,坚定推行国民教育的决心,这是政府的重要职责。自2012年“国民教育事件”以来,香港社会教育界在国民教育方面的争论较多,使得有些学生对“一国两制”的认识愈来愈模糊。对推动“一国两制”的爱国爱港教育不足,就会助长更多“本土”思想蔓延,继续影响香港市民的正常生活,不利于香港长远发展。(二)坚决贯彻“一国两制”方针,增进国家认同对“一国两制”存在着模糊认识和狭隘理解,是香港国民教育出现问题的深层次根源之一。因此,推行国民教育,要全面准确地理解“一国两制”方针。
“一国两制”是香港回归后保持长期繁荣稳定的最佳制度安排,是由“一国”和“两制”有机结合的整体,始终居于主导和决定地位的是“一国”。任何危害国家主权安全、挑战中央权力和香港特别行政区基本法权威、利用香港对内地进行渗透破坏的活动,都是对底线的触碰,都是绝不允许的。国民教育是“一国”原则下的国民教育,反对实施国民教育,称其为“洗脑”,是对“一国两制”的错误认识。同时,也要认清“两制”之间的差异,在尊重香港资本主义现实的前提下,采用香港人易于接受的方式,全面有序地推行国民教育,提高中小学生乃至所有香港人的国家认同感和民族归属感。
贯彻“一国两制”方针,香港在国民教育中不仅要介绍新中国成立以来的伟大成就,更要强调新中国是由中华民族构成的国家、是中华文明的继承者。作为中华民族的一部分,香港人与内地人并无区别,同样是中华人民共和国的一分子。同时,不能回避当前中国社会存在的问题,指出中国的问题要由包括香港同胞在内的中国人一起解决。
(三)大力推行《宪法》和《基本法》教育,培养身份意识
《宪法》是我国的根本大法,是特别行政区制度的法律渊源。香港《基本法》是根据《宪法》制定的法律,是“一国两制”方针政策的法律化、制度化。《宪法》和香港《基本法》共同构成香港特别行政区的宪制基础。
香港推行国民教育,要加强《宪法》和香港《基本法》的宣传教育,增强青少年对《宪法》和香港《基本法》的理解与认同。在《宪法》和香港《基本法》的框架内,提高香港青少年对于制度上的国家的认同感。在坚持“一国两制”的制度框架内,通过学习宪法,努力让香港市民了解大陆,增强对社会主义政治经济制度的了解和认知。这对于香港形成遵守《基本法》、维护《基本法》的良好风尚,奠定香港未来繁荣稳定的基础具有重要意义。
(四)科学创新国民教育的方法和手段,提高教育效率
国民教育是个系统工程,需要各方面的协调与配合,香港要采取课程与学科教学、润物细无声的校内外活动、发动民间组织力量等举措,深入而广泛地开展国民教育,在潜移默化中逐步提高香港人的身份认同和民族归属感。
国民教育的最终目标,是让香港人增加对中国的认识及认同感。爱国主义教育是一种持久的潜移默化的教育,要创新国民教育的方式、方法,从灌输型向浸润型转变。要加强对国家历史、民族文化的教育宣传,着力加强对青少年的爱国主义教育,关心、支持、帮助青少年健康成长。从国民教育的教材开发到课程的具体编排,将国家认同元素融入日常教育,以自主建构、循序渐进、潜移默化的方式培植爱国情感。在课堂教学上,注意克服教育方式呆板灌输、教材内容简单幼稚的问题,透过多元化学习模式,引领学生在互动中自觉澄清价值概念,培养学生的国民身份认同与民族意识。
(来源:《国家行政学院学报》2017年第4期)